diy-hifi-forum.eu
Kierkegaard - Kontrolliertes horizontales & vertikales Bündelungsmaß - Druckversion

+- diy-hifi-forum.eu (https://diy-hifi-forum.eu)
+-- Forum: Archiv (https://diy-hifi-forum.eu/forumdisplay.php?fid=198)
+--- Forum: Lautsprecher (https://diy-hifi-forum.eu/forumdisplay.php?fid=5)
+---- Forum: Eigenentwicklungen (https://diy-hifi-forum.eu/forumdisplay.php?fid=24)
+---- Thema: Kierkegaard - Kontrolliertes horizontales & vertikales Bündelungsmaß (/showthread.php?tid=5389)

Seiten: 1 2 3 4 5


Kierkegaard - Kontrolliertes horizontales & vertikales Bündelungsmaß - 2pi - 03.03.2013

LIFU schrieb:Bei einer Trennung so zwischen 750 und 1000 Hz wird sich sowohl Vertikal als auch Horizontal ein sauberer Anstieg im Bündelungsmass ergeben.
Bei 1kHz dürften etwa 4 dB Bündelung vorhanden sein.
Leider ist darunter dann aber ein recht schneller Abfall der Bündelung.
Eine Oktave darunter ist nur noch 2dB vorhanden.
Dies ist aber dem Konzept mit der schmalen Schallwand geschuldet und muss akzeptiert werden.
Mit breiter Schallwand kann man die Bündelung sehr viel tiefer hinunterziehen, wie bei diesem Beispiel mit 50cm Breite.
Ist dann leider ein rechter Klotz.

Hi Gustav,

genau, das Monopolverhalten unter 1KHz nehme ich jetzt mal in Kauf. Meine jetzigen LSP fangen erst bei 2KHz an, zu bündeln, und ich wollte nur einen kleinen Schritt weiter gehen.
Constant Directivity bis runter auf 200Hz wären ideal, bis 500 wäre sehr gut, wenn man eine "mittlere Bündelung" halten könnte.
Mit diesem System erreiche ich wenigstens die 1KHz, was für die Lokalisierung schon ganz gut sein sollte aber dafür bleibt es obenrum vergleichsweise breit, um auch die Vorteile der weiten Abstrahlung abgreifen zu können.
Alles in allem hoffe ich, daß der Kompromiß gut wird.


Kierkegaard - Kontrolliertes horizontales & vertikales Bündelungsmaß - 2pi - 17.03.2013

Hier gibt's ein paar kleine Neuigkeiten:

Die Vifas sind da.
Die Schaumstoffdichtung, die für diese Anwendung auf der falschen Seite ist, lässt sich am besten entfernen, wenn sie noch neu ist. Den Rest erledigt Isopropanol 70%.

Das Gehäuse ist auch vorangekommen:
Man kann mit dem großen Fräszirkel sogar 25mm Radien hinbekommen...dann ist aber das Alu wirklich nicht mehr weit :eek: Das Ergebnis ist dennoch besser als mit einem eirigen Forstnerbohrer oder 'ner Lochsäge. Sollte man beides nur nehmen, wenn man einen Ständer hat. Öhh...ihr wisst schon, was ich meine.

Als ich das Holz in das "Handschuhfach warf", kam ich mir doch eher vor wie beim Modellbau und nicht wie beim Lautsprecherbau. Sind schon irgendwie filigran die Zahnstocherchen Big Grin Zum Glück hat sich der Mann im Bauhaus nicht über zu kleine Maße beschwert. Die haben doch Mindestlängen, die sie wegen Arbeitsschutz und so einhalten müssen. Blut klebte jedenfalls keines am Holz, also wird es legal gewesen sein.

Das 1. Protogehäuse ist also fast fertig. Aber ich habe mich zu spät entschieden, die Phasen auf der Innenseite des LSP doch max. groß zu machen. Das kann dem Peerless bzw. seinem Klang nur gut tun.
Jedenfalls werde ich beim 2. und hoffentlich letzten Entwurf ein wenig mehr "Luft" im D'Appo-Kriterium für die Phasen opfern nebst ein paar weiteren kleinen Verbesserungen. Um das Verhalten des "HT" zu überprüfen, sollte der Holzhaufen aber erst mal reichen.

Das Gehäuse ist so kompakt, daß es wahrscheinlich keiner größeren Versteifung bedarf. Cool ist auch, daß man ohne Schrauben (bis auf die Treiber) auskommen kann. Mit ein paar Nuten an den richtigen Stellen könnte man das sogar ikeamäßig selbsttragend aufziehen. Dann einfach mit genügend Leim oder Montagekleber fixieren (Dienstagekleber taugt vielleicht sogar noch mehr...OK, der Kalauer zum Wochenende).

Die Treiber werden nicht versenkt; das ist mir zu fummelig. Da alle zufälligerweise etwa die selbe Korbstärke haben, ist eine 3mm Blende geplant. Diese kann man zum Aufhübschen farblich noch absetzen. Mal sehen, was die Designministerin sagt.

Des weiteren denke ich schon länger darüber nach, mal endlich was mit dem LM3886 zu machen, weil die irgendwie so knuffig einfach sind (z.B. keine Ein- bzw. Ausschaltplopps usw). Die Leistung würde hier auch locker reichen und so würde sich die erforderliche Kühlung wahrscheinlich in Grenzen halten. Für den Sub müsste man halt brücken.

Messungen des HT sind für irgendwann die nächsten Tage geplant.


Kierkegaard - Kontrolliertes horizontales & vertikales Bündelungsmaß - 2pi - 24.03.2013

So, hier jetzt mal die ersten Messungen:

   

Wie man am Directivity Index sieht, weitet sich die Abstrahlung durch Kantenbrechung wieder auf und ich werde ohne Fasen nicht auskommen. Wäre ja auch zu schön gewesen. Aber mit ein wenig Glück reichen kleine.
Der DI ist im unteren F-Bereich tatsächlich wie vermutet gestiegen. Aber es ist nur ein halbes dB geworden.

   

Ansonten sieht der Winkel-F-Gang schon ganz passabel aus. Wie man auch sieht, setzt sich das Verhalten selbst hinter dem LSP sehr schön fort (dunkelblau).

   

Die Vifas machen das auf Achse (Mik auf HT Höhe). Wie gesagt, die werden eh unterhalb des Bafflesteps aus dem Rennen genommen.


Kierkegaard - Kontrolliertes horizontales & vertikales Bündelungsmaß - plüsch - 11.04.2013

Hallo Oliver,

einmal abgesehen vom Preis.
Würde eine große Kalotte wie die Seas T35C002 deine Anforderungen ebenso erfüllen ?
SD und also der Durchmesser weichen ja kaum voneinander ab,
Seas = 11,9 , Peerless = 13,9 .
Die bewegte Masse wäre um ca. 2/3 geringer,
S=0,47g, P=1,39g.
Die Empfindlichkeit läge deutlich höher,
nur kann man nicht mehr so tief trennen wie es beim Peerless möglich wäre.

Gruß plüsch


Kierkegaard - Kontrolliertes horizontales & vertikales Bündelungsmaß - 2pi - 11.04.2013

Hi Plüsch,

nein, da die großen Kalotten viel zu stark obenrum bündeln. Und das entspricht nicht der von mir gewünschten Abstrahlcharakteristik (gleichmäßig bei "mittelstarker" Bündelung).

Sd bzw. Durchmesser machen es nicht alleine. Die Membrangeometrie spielt eine erhebliche Rolle.

Vergleiche den Unterschied der T35 zwischen 0° und 60° bei 10KHz. Das sind ca.-17dB vom Referenzpegel. Beim Peerless sind es gerade mal 8dB (2. Bild, Post 1).

Ein Wirkungsgradwunder wird der LSP zwar in der Tat nicht, ist aber nicht so tragisch, da er eh aktiv wird. Ob die Endstufe da nun 3V oder 5V an den HT liefern muss, um es "rocken" zu lassen, ist quasi egal (solange der HT mechanisch kann).


Kierkegaard - Kontrolliertes horizontales & vertikales Bündelungsmaß - 2pi - 11.04.2013

Nachdem ich nun ein paar Fasen mit einem 45° Fräser angebracht habe, sieht man, wie sich das Verhalten verbessert hat.

   

   

Leider ist es noch nicht ganz dort, wo ich es haben möchte (obwohl das Verhalten unter Winkel schon so gut oder besser ist als das, was wir an schlanken LSP in den letzten zwei Ausgaben unserer Lieblingszeitungen gesehen haben...räusper räusper :p ).
Es wird also doch eher in diese Richtung gehen müssen, um das herauszubekommen, was der Peerless bieten kann.

[Bild: Kierkegaard_4_top.PNG]

Hier sieht man nun noch mal das Verhalten der ungefilterten Vifas unter Winkel. Das ist schon super. Aber oberhalb so 2...3KHz werden sie zu eng für diese Projekt, obgleich das ganze schön gleichmäßig verläuft.

   

Die Unzulänglichkeiten um die 8...10KHz werden vermutlich auch noch vom Gehäuse generiert. Es gibt also noch einiges zu tun. Aber ich bin von dem Konzept nach wie vor überzeugt.


Kierkegaard - Kontrolliertes horizontales & vertikales Bündelungsmaß - plüsch - 12.04.2013

Danke fürs Update,
finde ich sehr spannend was Du da machst.

Für die geplante Blende mal ein Beispiel,
das wie ich finde sehr gut aussieht.

Lohnt aber nur wenn das Ergebnis auch überzeugt. Wink

Gruß plüsch


Kierkegaard - Kontrolliertes horizontales & vertikales Bündelungsmaß - 2pi - 12.04.2013

Welche Blende meinst Du genau ?

Jetzt wollte ich gerade mal ein Bild vom aktuellen Stand schießen und schon pi$$t es wieder und ist dunkel wie im Bärenpopo, grrr...


Kierkegaard - Kontrolliertes horizontales & vertikales Bündelungsmaß - plüsch - 12.04.2013

Text vom Entwickler, Smile
Zitat:Die Treiber werden nicht versenkt; das ist mir zu fummelig. Da alle zufälligerweise etwa die selbe Korbstärke haben,
ist eine 3mm Blende geplant. Diese kann man zum Aufhübschen farblich noch absetzen. Mal sehen, was die Designministerin sagt.
Wenn der BB nach innen abgesetzt wird ist das so wie im Beispiel natürlich hinfällig.

Gruß plüsch


Kierkegaard - Kontrolliertes horizontales & vertikales Bündelungsmaß - 2pi - 12.04.2013

Smile

OK, ich korrigiere:

Welche Beispiel-Blende meinst Du ? Da ist eine ganze Seite mit LSP verlinkt und mein Browser springt irgendwie an keine bestimmte Stelle.
Die dunkle Duetta Top ?


Kierkegaard - Kontrolliertes horizontales & vertikales Bündelungsmaß - plüsch - 12.04.2013

Zitat:Die dunkle Duetta Top ?
ja,
Beitrag #4554


Kierkegaard - Kontrolliertes horizontales & vertikales Bündelungsmaß - 2pi - 12.04.2013

Jup, sieht gut aus !
Habe im Baumarkt so was ähnliches gesehen. War eine Verkleidung/Spritzschutz für "Designer"-Küchen.
Aber wie immer, erst "Funktion", dann hübsch.


Kierkegaard - Kontrolliertes horizontales & vertikales Bündelungsmaß - 2pi - 28.04.2013

Bild von Version 0.2 mit Fasen. Ich hoffe, daß es hier bald weiter geht.

[Bild: IMG_0219.jpg]


Kierkegaard - Kontrolliertes horizontales & vertikales Bündelungsmaß - Gaga - 28.04.2013

...klasse!

Lese nach wie vor gespannt mit....

Grüsse,

Christoph


Kierkegaard - Kontrolliertes horizontales & vertikales Bündelungsmaß - 2pi - 30.04.2013

Kurzer Themenwechsel:

Manchmal benötigt es nur einen kleinen Schubser, um neue Ideen generieren zu können. Bei mir gab es einen solchen durch die 5. Ausgabe von Linear Audio und einem darin enthaltenen Artikel von Hypex Bruno Putzeys über, grob gesagt, differentielle Schaltungstechnik.


Wie schon mal angedeutet, würde ich gerne mal wieder was mit Chipamps machen z.B. dem LM3886, da die ein ziemlich nettes Instant-Zeug sind: Just add water.
Im LSP-Bau bzw. in der Elektronik braucht man sich zwar nicht einzubilden, daß man etwas Neues baut, aber das folgende ist mir bis jetzt noch nicht untergekommen. Deshalb muss ich das mal selber ausprobieren:

   

Hierbei handelt es sich nun um einen "Power-Instrumentation-Amplifier". Dem ein oder anderen hier sind ja die INA Chips von Burr Brown ein Begriff. Nur der hier kann 68W Big Grin

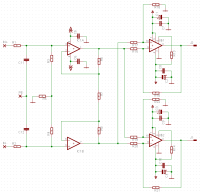
So habe ich nun also einen LM3886, der ja quasi ein Leistungs-OP ist, in eine differentielle Beschaltung gesteckt und die beiden Puffer aus LM4562 angeflanscht.

Die 1. Stufe enthält in dieser Beschaltung schon eine (differentielle) Verstärkung, welche relativ gesehen die Gleichtaktunterdrückung (CMRR) erhöht, da das Gleichtaktsignal (die Störung) nicht verstärkt wird. Ein sehr positiver Effekt zum Preis von drei Widerständen.


Warum das ganze ?

Ich bin mittlerweile zum Fan von balanced audio interfaces geworden, da diese viele wichtige Vorteile gegenüber dem single-ended-Kram haben. Vor allem sind sie ein probates Mittel im Kampf gegen den verhassten Brumm und andere Störgeräusche. Zusammenstecken und fertig. Kein Ärgern und kein Haareraufen, da symmetrische Signalübertragung quasi funktioniert wie Spannung messen: Einfach die beiden Strippen vom Multimeter dort anlegen, wo man messen möchte. Und dabei ist es völlig egal, ob ein Signal davon "GND" heißt und auf welchem Potential es nun wirklich liegt.

So kann man eine Komplette Kette aus balanced Bausteinen bis hin zum LSP bauen, was mir bislang mit SymAsym, welcher derzeit vom miniDSP gefüttert wird, verwehrt war.

DC braucht man hier nicht wegzumachen, da die DSPs ja schon Koppel-Cs am Ausgang haben. Und die Bias Ströme, die DC am Ausgang verusachen könnten, sollten eigentlich auch unter Kontrolle sein. Wenn jemand aber einen Bock in der Schaltung sieht, natürlich bitte melden !

Bin gespannt, ob und wie gut das Ding funktioniert.


Kierkegaard - Kontrolliertes horizontales & vertikales Bündelungsmaß - 2pi - 08.05.2013

Einen noch, bevor es wieder mit LSP weiter geht:

Dies ist nun die gebrückte Version für den Sub. Das entspricht jetzt sogar einem fully differential amp.

   

Links die Puffer sind wieder LM4562 und rechts sind zwei gebrückte LM3886.

Gerne hätte ich es mal simuliert aber für die Version meines Programms ist die Schaltung zu komplex.
Naja, mehr als rauchen kann es nicht. :p
Wenn es hingegen funktioniert, wäre das mal eine gar innovative Anwendung für die schier abgefriffenen Chipamps. Und günstig noch dazu.


Kierkegaard - Kontrolliertes horizontales & vertikales Bündelungsmaß - 2pi - 22.06.2013

Nach einiger Verzögerung hier mal wieder ein kleines Update:

Ich habe das Gehäuse nochmal umkonstruiert.
Zum einen wollte ich Kleinigkeiten, die beim letzten mal auffielen, beseitigen und zum anderen das Gehäuse für den HT optimieren. Die Abteilung für die 9BNs haben schon gut genug funktioniert aber der Rest hatte noch Potential, das genutzt werden sollte, um den Peerless best möglich bei der Arbeit zu unterstützen.

So habe ich nun für den HT eine Schallführung gebaut damit nichts mehr aus dem Gehäuse rauskommen kann. Die rückseitig abgestrahlten Schallwellen hangeln sich sozusagen entlang des Führung weg von der Membran und werden zum Schluß an "75 Ohm" Polyesterwatte in Wärme umgewandelt.

Hört sich doch wichtig an, oder ?
Die Praktische Umsetzung sieht weniger spektakulär aus...

   

Huch, da sind sie ja wieder, die Kanalrohre :p

Sie sind einfach zu praktisch und passen zu gut auf den Peerless. Aber dieses mal sieht man sie wenigstens nicht.

So ein Gehäuse war bereits in meinem 1. LSP Buch: Dichtung und Wahrheit, Seite 170 (im Buch, 171 im pdf, Abb. 5c, hier online zu sehen.
http://www.einklang-audio.com/buch/dichtung_und_wahrheit.pdf

Bei der Verbindung vom Peerless zum HT Rohr (ihr seht, HT steht eindeutig für Hochtöner) gab es Probleme. Ich hatte vor längerer Zeit den Montagekleber

Uhu Kleben, Montieren, Dichten, MS Polymer Transparent

verwendet.
Der war aber von oben eingetrocknet und es gab ihn nicht mehr im Baumarkt. Also habe ich

Uhu Ultra Montage Kleber

genommen.
Steht das gleiche auf der Tube aber er geht nicht ausreichend gut für diese Anwendung.
Also habe ich meine alte Tube exhumiert und unten eine winzige Ecke abgeschnitten. So lässt sich das Zeug auch besser dosieren. Der Kleber lässt sich von Plastik übrigens rückstandslos wieder entfernen, sonst hätte ich nicht geklebt.

In der Verzweiflung ist mir dann noch eine andere Möglichkeit eingefallen. Vielleicht nehme ich die für die endgültige Version. Dazu benötigt man 55mm O-Ringe. Muss erst schaun, ob mein Werkzeughändler so was hat.

Messungen folgen sobald alles zusammen getüdelt ist und Petrus die abgehenden Winde und den Harndrang unter Kontrolle hat.

   

P.S.
Beim letzten Besuch im Baumarkt habe ich den Holzwurm gelobt für gute Sägearbeiten. Ich war echt begeistert, was die mit einer so großen Säge hinbekommen können. Und prompt...liefern sie Schrott. Passen ist anders. Vielleicht lasse ich die endgültige Version CNC-fräsen (wenn der LSP gut genug wird). Das war ein weiterer Grund für die Verzögerung.


Kierkegaard - Kontrolliertes horizontales & vertikales Bündelungsmaß - sonicfury - 23.06.2013

Interessantes Projekt und danke für die kurzweilige Lektüre. gutes gelingen und hoffentlich wenig ärger mit den Zuschnitten :p


Kierkegaard - Kontrolliertes horizontales & vertikales Bündelungsmaß - 2pi - 23.06.2013

Da sage ich vielen Dank und wünsche weiterhin viel Spaß ! Smile


Kierkegaard - Kontrolliertes horizontales & vertikales Bündelungsmaß - jones34 - 23.06.2013

Sehr schönes Projekt hier.
Idee und Umsetzung find ich sehr gut und konsequent umgesetzt, vorallem das HT Gehäuse ist mal was anderesBig Grin

Den Vifa BB hab ich schon solo in der Vifantastisch gehört und war sehr begeistert was das Ding für den Preis kann:eek:

Die Zuschnittprobleme im Baumarkt hatte ich auch schon zu beklagen, für das nächste Projekt hab ich mit dem Schreiner meines Vertrauens gesprochen, Preislich gar nicht so viel teurer, ich denke den ersparten Ärger ist es wert.


Gruß
Johannes