diy-hifi-forum.eu
Abletec Sammelbestellung Runde 3 - Druckversion

+- diy-hifi-forum.eu (https://diy-hifi-forum.eu)
+-- Forum: Archiv (https://diy-hifi-forum.eu/forumdisplay.php?fid=198)
+--- Forum: Elektronik (https://diy-hifi-forum.eu/forumdisplay.php?fid=8)
+---- Forum: Allgemeine Themen (https://diy-hifi-forum.eu/forumdisplay.php?fid=87)
+---- Thema: Abletec Sammelbestellung Runde 3 (/showthread.php?tid=7889)

Seiten: 1 2 3 4


Abletec Sammelbestellung Runde 3 - 2pi - 19.08.2014

Hi Marcel,

ja, das gilt und geht für alle Modelle, die in Grobalts Excel angeboten werden. Andere habe ich noch nicht angeschaut.

Ich hatte nur das 300-1300 Datenblatt als Beispiel genommen. Der selbe Text und Bild befinden sich in den anderen Datenblättern auch.

Und die Begründung für die Massnahme, die Anaview dazuschreibt, rückt es eben in ein falsches Licht. Es geht hier primär nicht um Kabellängen, sondern darum...

1. die common mode input impedance möglichst groß zu machen, um die common mode conversion so gering wie möglich zu halten und

2. den Eingangswiderstand der + und - Eingänge gleich zu machen, da man ja nie wissen kann, wie die Ausgänge der Quelle aussehen.


Ich bin übrigens gerade dabei dabei, eine Schaltung dazu zu entwickeln. Denn die Spannungsfolger/Buffer alleine reichen nicht für komfortablen Betrieb. Sie würden beim Ausschalten aller Wahrscheinlichkeit nach einen Plopp am Ausgang der Endstufe erzeugen, den man "abfangen" muss.

Einschalten sollte gehen, da es eine ganze Zeit lang dauert (1,3 Sek. beim AMS 1000), bis die Endstufe tatsächlich aufschaltet.

Das Problem ist, daß es nur vom AMS 1000 ein timing Diagramm bzgl. der Signale gibt.

Dort sieht man auch, daß die Aux-Spannungen relativ langsam abfallen und der Verstärker 3,4 Sekunden "nachspielt" ab Zeitpunk mains off. Ich forsche mal ein wenig.


Grüße


Abletec Sammelbestellung Runde 3 - 2pi - 19.08.2014

Also wenn es gewährleistet ist, daß die Aux-Spannung bei den anderen Modulen auch so gemächlich abfällt (die Spannung ist bei der Hälfte angelangt, wenn der Verstärker zu macht), würde ich einfach mit einem guten 270uF Elko puffern und alles ins Leere laufen lassen. Der Amp sollte eigentlich vorher den Ausgang abschalten (und wie gesagt erst ein, wenn der OP stabil ist).

Für den ALC1000 und den AMS1000 müsste man Vaux noch begrenzen, da die Spannungen hier über den zulässigen des OPs liegen.
Also Z-Diode und Vorwiderstand.

Bei den anderen Vorwiderstand durch Draht ersetzen und die Diode weglassen.

   

Ich habe leider keine Endstufe, sonst würde ich es nachmessen und ausprobieren. Also, freiwillige vor !

Grüße


Abletec Sammelbestellung Runde 3 - josto_aa - 20.08.2014

Ich bin auch dabei mit einem AMS1000-2600. Habe mich in die Liste eingetragen.


Abletec Sammelbestellung Runde 3 - Bluse-Blue - 22.08.2014

Hallo 2Pi,

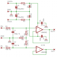
Gern würde ich deine Verbesserungen bezüglich AMS1000 Eingang nachbauen. Bei deiner Schaltung kann ich leider nicht erkennen, wie die Widerstände R6 und R7 dimensioniert sind ?
Kannst du vielleicht eine Bauteilliste posten zu dem Schaltplan posten ?

Grüße aus Berlin
Thomas


Abletec Sammelbestellung Runde 3 - tiefton - 22.08.2014

Ist das bei den icepower Modulen auch so im Eingang?
Bin grad im Urlaub und kann olt nicht groß nachsehen


Abletec Sammelbestellung Runde 3 - sunny_time_99 - 22.08.2014

die kleinen Ams 0100... die würden ... ich glaub nicht nur mich interessieren...
vg
norman


Abletec Sammelbestellung Runde 3 - Volvotreter - 22.08.2014

norman_r schrieb:die kleinen Ams 0100... die würden ... ich glaub nicht nur mich interessieren...
vg
norman

Oh ja, das wäre prima.....


Abletec Sammelbestellung Runde 3 - 2pi - 23.08.2014

Bluse-Blue schrieb:Kannst du vielleicht eine Bauteilliste posten zu dem Schaltplan posten ?

Bei allen Bauteilen mit ".%" kommt es auf Genauigkeit an. Die Widerstände sind also 0.1%ige !

100pF

270uF

R5 ist ein ganz normaler 1%. Kommt nicht auf Genauigkeit an.

C3,C4
Bypasskondensatoren für OPs sind Keramik und sollen immer ganz nah an die Versorgungspins des OPs. Also unmittelbar dran.

Die Vorwiderstände R6, R7 (1%, 0,25W):
AMS = 21V => 137 Ohm
ALC = 18,5V => 68 Ohm
Die Z-Diode ist eine ZD16.

Als OP kann man auch testweise einen NE5532A nehmen. Ist pinkompatibel, rauscht aber mehr.



tiefton schrieb:Ist das bei den icepower Modulen auch so im Eingang?
Bin grad im Urlaub und kann olt nicht groß nachsehen
Das weiß ich nicht, von denen habe ich noch kein Schaltbild gesehen.

Grüße


Abletec Sammelbestellung Runde 3 - Grobalt - 27.08.2014

Feedback erwünscht !

Wie groß ist das Interesse an AMS0100 bei ca. 30% Aufpreis gegenüber ALC0100 ?

Kabel liegen in Zukunft bei AMS1000 bei.


Abletec Sammelbestellung Runde 3 - Volvotreter - 27.08.2014

der Preis aus der Google Tabelle wäre für mich i.O.

Gruss Erik


Abletec Sammelbestellung Runde 3 - sunny_time_99 - 27.08.2014

also... ich würd die ams 0100 sehr gern probieren...
vg


Abletec Sammelbestellung Runde 3 - Nemesis - 27.08.2014

Ich habe ein ALC0240-2300 in Betrieb. Bei der Aktivbox passt es sehr gut als Bass und als Mittelton-Modul.
Im Hochtonbereich ist es aber nicht spritzig genug. Als würde es an Auflösung fehlen. Die räumliche Tiefenstaffelung ist schon brauchbar, aber die Instrumente und Stimmen werden irgendwie körperlos dargestellt. Als wäre jedes Instrument nur ein Punkt auf der Bühne, ohne einen „richtigen“ Körper zu haben. Es fehlt der Platz zwischen den Instrumenten.
Im direkten Vergleich mit der AMS1000-2600 schneidet das ALC in allen Bereichen schlechter ab.
An einer Confidence 5 klingt das AMS-Modul hervorragend. Die Detailgenauigkeit ist beeindruckend. Das ALC-Modul verträgt sich im Aktivbetrieb nicht gut mit den Hochtönern von Beyma (TPL 150 H + SMC8060)
Eigentlich wollte ich ursprünglich schon 1xAMS 100 und 1x AMS1000 haben. Aber irgendwie landete ich bei ALC.


Daher bestelle ich 2 x AMS 100. Für jeden Beyma-HT ein Modul.
Der Mehrpreis lohnt sich in jedem Falle.


Gruß


Oliver

P.S.
Um welches AMS100-Modul handelt es sich genau. Es gibt mehrere (2300,2301,2500).


Abletec Sammelbestellung Runde 3 - speed-of-sound - 13.09.2014

Hallo Leute

Ich hab' mich auch für ein AMS0100 eingetragen, ich erhoffe mir ggü. den ALC Modulen den etwas besseren Klang

Meine Vorstellung:
2x AMS0100 für 2x HT + MT
2x ALC0300-1200 für 2x TT da ich die ALC0300 Module schon habe

oder ist die Idee dumm?

Gruß
Speed-of-sound


Abletec Sammelbestellung Runde 3 - Nemesis - 14.09.2014

Genau aus dem Grund habe ich auch noch 2 AMS0100 geordert.
Die ALCs sind für den Bass sehr gut geeignet. Nicht aber für den HT an Hörnern.


Abletec Sammelbestellung Runde 3 - wurmholz - 03.10.2014

Hallo Patrick

Hatte dir schon eine PM geschickt.
Könntest Du mir auch ein AMS 0100 Modul mit bestellen, und mich mit in Deine Liste eintragen?
Ich kriege es nicht hin.

Weiß einer wie die AMS0100 im Vergleich zu den 1000ern klingen?
Wollte die 0100 nämlich für meine Hörner und die 1000er für die Bässe nehmen.

Gruß

Werner


Abletec Sammelbestellung Runde 3 - Kleinhorn - 04.10.2014

Hi...
Bin aus der Liste verschwunden...Confused
Ich hätte gern ein ALC0180...
Schreibe dann noch PN...oder schau mal in die Liste. Ist ja noch Zeit...

Pedda


Abletec Sammelbestellung Runde 3 - Nemesis - 04.10.2014

Hallo Leute,

für 85 Euro/25W-Endstufe ist eigentlich zu teuer.
Ich werde mir L15 D pro zulegen.

Damit komme ich weiter und klanglich sind die Teile auch sehr gut.


Abletec Sammelbestellung Runde 3 - speed-of-sound - 04.10.2014

... irgendwie war meine 2 bei den AMS0100 verloren gegangen,
habe diese wieder eingetragen.

Auch bei anderen Usern ist die "Bestellmenge" verlorengegangen.

Gruß
S-O-S


Abletec Sammelbestellung Runde 3 - Grobalt - 07.10.2014

Ich habe heute nach einigen Wochen voller Arbeit und keiner Freizeit mal gecheckt wie die Liste aussieht.

Da ich meine 2 Module ebenfalls rausnehme sind es nur noch 7 und der Bedarf der AMS0100 ist auch zu gering als das Profusion diese aufnimmt -> also noch weniger.

Die Sammelbestellung ist daher von meiner Seite aus abgesagt, zeitlich wäre es bei mir sehr kritisch geworden und von der Menge her lohnt es sich auch nicht.


Abletec Sammelbestellung Runde 3 - josto_aa - 07.10.2014

Kann es sein, dass es sich um ein Missverständnis handelt, da meine Anzahl der Module auch verschwunden ist. Ich glaube es gab ein Problem mit der Liste. Wäre sehr enteuscht, wenn es nich zustande kommen würde.

Liebe Grüße!