Themabewertung:
  • 0 Bewertung(en) - 0 im Durchschnitt
  • 1
  • 2
  • 3
  • 4
  • 5
Operation Hinkelstein ?
#61
Ins Asterix & Obelix Museum damit :prost:
Gruß
Arnim

Ein rein verstandesmäßiges Weltbild ganz ohne Mystik ist ein Unding. Erwin Schrödinger.
Zitieren

#62
Ich denke,werde einen Asterix Obelix Open Air Film Abend im Garten machen Wink
’’Freiheit ist das Recht, anderen zu sagen, was sie nicht hören wollen. ‘‘ George Orwell

Man muss nicht Alles bauen, was nicht bei 3 weglaufen kann :denk:
Zitieren

#63
War da nicht heute Gedenktag?:
[ATTACH=CONFIG]75935[/ATTACH]
screenshot wiki

Gruß
Thomas


Angehängte Dateien Thumbnail(s)
   
Zitieren

#64
Moin,

wie das so ist, zeigt die Zeit dann doch schnell Fehler;

Die 4 KT100V untereinander sind doch nicht so vorteilhaft.

Olli hatte da noch ovale Tangband...

Gesagt, gesägt getan Big Grin

[ATTACH=CONFIG]76362[/ATTACH]

Das Loch sieht furchtbar aus, aber mit genug Pappmaché geht sich das auch wieder zu.

Grüße Hartmut


Angehängte Dateien Thumbnail(s)
   
’’Freiheit ist das Recht, anderen zu sagen, was sie nicht hören wollen. ‘‘ George Orwell

Man muss nicht Alles bauen, was nicht bei 3 weglaufen kann :denk:
Zitieren

#65
Prospere! Auch wenn der Anblick wirklich noch fürchterlich ist.

Was genau hat den bei der Viererbande nicht so gut gepasst?
Grüße
Simon
Zitieren

#66
Angestrebt war eine tiefe Trennung.

Das ließ sich passiv jedoch nicht mit sinnvoller Phasenlage realisieren.

Durch die höhere Trennung, der 4 übereinander angeordneten Tieftonchassis bekomme ich keine vernünftige Bühnendarstellung

Dann ging die Impedanz des Lautsprechers auch zu tief in den Keller, um ihn mit meinem Lieblingsverstärker betreiben zu können.

Edit
Grob abgedichtet

[ATTACH=CONFIG]76365[/ATTACH]

Nun kann der Kleber erst einmal durchtrocknen. Am WE ist messen und Weiche simulieren geplant.

Schleifen und mit Pappmaché anpassen/schick machen kann ich immer noch, wenn es funktioniert.

Edit2:

Chassis sind drinn
[ATTACH=CONFIG]76369[/ATTACH]

Edit3

Erster Weichenentwurf, abgeänderte Bauteilwerte frei nach Schnauze, äh nee: Lauscher und hoch unprofessioneller Messung mit APP im Mobiltelefon.

[ATTACH=CONFIG]76370[/ATTACH]

Damit sich die Chassis schon einmal bewegen dürfen und ich nicht schreiend rauslaufen muss.

Grüße Hartmut


Angehängte Dateien Thumbnail(s)
           
’’Freiheit ist das Recht, anderen zu sagen, was sie nicht hören wollen. ‘‘ George Orwell

Man muss nicht Alles bauen, was nicht bei 3 weglaufen kann :denk:
Zitieren

#67
Fazit: völliger Blödsinn, dass ich die gebaut habe.

kommt mir bekannt vor
Big Grin
Zitieren

#68
Moin, der Blödsinn wird sinnvoll.

Olli war gestern bei mir und hat sich die Weiche vorgenommen.

Gemessen, simuliert und die Bauteilkiste geplündert, um die Weiche aufzubauen.

[ATTACH=CONFIG]76386[/ATTACH]

Gehört und noch einmal kleine Änderungen vorgenommen und die Bassreflexabstimmung von 35 Hz auf 27 Hz tiefer gelegt.

Das funktioniert erstaunlich gut. Vielen Dank an Olli!

Schönen Sonntag, Hartmut


Angehängte Dateien Thumbnail(s)
   
’’Freiheit ist das Recht, anderen zu sagen, was sie nicht hören wollen. ‘‘ George Orwell

Man muss nicht Alles bauen, was nicht bei 3 weglaufen kann :denk:
Zitieren

#69
Congrats! :prost:
am Ziel
Zitieren

#70
Stellst Du noch Messungen hier rein?
Wo ist die
Trennung zw. MT und HT?
Es ist einfacher die Leute zu täuschen,
als sie davon zu überzeugen,
dass sie getäuscht wurden. (Mark Twain)

Audioviele Grüße,
Matthias
Zitieren

#71
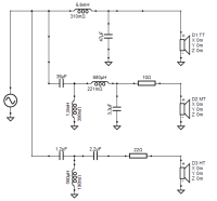
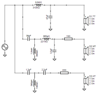
Trennung ist bei 500 und 5000 Hz

Finale Weiche

[ATTACH=CONFIG]76450[/ATTACH]

Messungen und Simulation

[ATTACH=CONFIG]76449[/ATTACH]

Die 3Ohm lassen sich mit diesem Mitteltöner nicht vermeiden. Das klangliche Ergebnis ist jedoch so gut, um da drüber hinweg zu sehen. Hat der Kleine Buscher SE12 mal Pause und darf der SE25 zeigen was er kann. Die Standartringkerntrafo brummen tatsächlich ganz leise...ich Bau in Zukunft nur noch mit Audiograde.

Ansonsten schwebt schon die Idee eines weiteren Umbau in meinem Kopf. Dann bekommen sie den Ritterschlag, aber vielleicht muss das auch nicht.

Grüße Hartmut


Angehängte Dateien Thumbnail(s)
       
’’Freiheit ist das Recht, anderen zu sagen, was sie nicht hören wollen. ‘‘ George Orwell

Man muss nicht Alles bauen, was nicht bei 3 weglaufen kann :denk:
Zitieren

#72
Moin,

der Umbau steht fest Big Grin

Mitteltöner wird JBL LE5-9
Hochtöner Marantz 841-1018-100

...die Chassis lagen da so rum und dem Vorbesitzer waren die viel zu klein, um damit etwas zu bauen

:prost:

Neue Schallwand ist schon gefräst.

Schönen Abend, Hartmut
’’Freiheit ist das Recht, anderen zu sagen, was sie nicht hören wollen. ‘‘ George Orwell

Man muss nicht Alles bauen, was nicht bei 3 weglaufen kann :denk:
Zitieren

#73
Moin,

die neuen Schallwände sind in den Hinkelsteinen.

[ATTACH=CONFIG]77075[/ATTACH]

Nebenbei kann ich noch erwähnen, dass ich in die Buscher SE25spezial DC-Filter eingebaut habe - nun sind auch die Standart-Trafos von Toroidy ruhig.


Schönen Sonntag, Hartmut


Edith: mit Pappmaché angespachtelt

[ATTACH=CONFIG]77082[/ATTACH]


Angehängte Dateien Thumbnail(s)
       
’’Freiheit ist das Recht, anderen zu sagen, was sie nicht hören wollen. ‘‘ George Orwell

Man muss nicht Alles bauen, was nicht bei 3 weglaufen kann :denk:
Zitieren

#74
2. Umbau, Chassis Probeliegen Marantz HT, JBL LE5-9, Tangband W69-1042

[ATTACH=CONFIG]77083[/ATTACH]

Grüße Hartmut


Angehängte Dateien Thumbnail(s)
   
’’Freiheit ist das Recht, anderen zu sagen, was sie nicht hören wollen. ‘‘ George Orwell

Man muss nicht Alles bauen, was nicht bei 3 weglaufen kann :denk:
Zitieren

#75
It's Cool Man :prost:
Grüße
Simon
Zitieren

#76
Moin,

nachdem ich das Mitteltongehäuse noch etwas optimieren musste, ging es heute zu Olli nach Bremen und wir haben im Garten bei herrlichem Wetter, gemessen, Olli hat die Weiche simuliert, wir haben aus meinem und teilweise Ollis Fundus die Weiche aufgebaut, gehört und noch ein wenig optimiert.

Das ist dabei raus gekommen

[ATTACH=CONFIG]77189[/ATTACH][ATTACH=CONFIG]77188[/ATTACH]

Ein wenig Geschichte zu den Chassis; Die Ht waren in Marantz Imperial7 Lautsprechern verbaut - Diese hatte Olli aus einem Sperrmüllfund Big Grin
Das Urchassis der LE5-9, die JBL LE5 war in mehrfacher Zahl in der "Wall of Sound" verbaut,Cool JBL hatte den LE5-9 im 4313

edit: heute noch ein wenig Feintuning betrieben. Durch das geänderte Volumen des Mitteltongehäuses stimmte die BR-Abstimmung nicht mehr. BR ist neu von 23 Hz auf 26,3 Hz abgestimmt. Da bin ich selber drauf gekommen.

Der Tieftöner hatte im Oberbass zu viel Pegel und der 39µf wurde ein 47µF, Der Vorwiderstand im Mitteltonzweig wurde von 17,1 Ohm auf 12 Ohm angepasst. Als Ergebnis hat sich nebenbei die Phase noch verbessert, die Vorher auch schon gut war. - Das ist Werk von Olli mit Hilfe von Virtuix Cad,




Grüße, Hartmut


Angehängte Dateien Thumbnail(s)
       
’’Freiheit ist das Recht, anderen zu sagen, was sie nicht hören wollen. ‘‘ George Orwell

Man muss nicht Alles bauen, was nicht bei 3 weglaufen kann :denk:
Zitieren

#77
Moin,

Ich denke die Werte der Weiche können so bleiben und werde vernünftige neue Spulen, Kondensatoren und Widerstände bestellen.

Der neue Unterbau ist heute geleimt und kommt, wenn das richtig fest ist, statt der Körbe, unter die Hinkelsteine.

[ATTACH=CONFIG]77196[/ATTACH]

Grüße Hartmut


Angehängte Dateien Thumbnail(s)
   
’’Freiheit ist das Recht, anderen zu sagen, was sie nicht hören wollen. ‘‘ George Orwell

Man muss nicht Alles bauen, was nicht bei 3 weglaufen kann :denk:
Zitieren

#78
Moin,

mal ein aktuelles Foto

[ATTACH=CONFIG]77612[/ATTACH]

Die neuen Ständer funktionieren gut, neue gute Weichenbauteile habe ich jetzt auch. Allerdings ist so die Frage ob ich es wohl tatsächlich bis zum FFE schaffe, das WagoWeichenknäul zu entwirren und die Weiche ordentlich aufzubauen:D - es funktioniert ja:joke:

Grüße, Hartmut


Angehängte Dateien Thumbnail(s)
   
’’Freiheit ist das Recht, anderen zu sagen, was sie nicht hören wollen. ‘‘ George Orwell

Man muss nicht Alles bauen, was nicht bei 3 weglaufen kann :denk:
Zitieren

#79
Wenn du mal weg von dem eiförmigen zu pyramedialen Formen schwanken könntest, dann könnte ich Dir ein Paar ACR Hexacon Gehäuse anbieten - und zwar die Großen wo mal Fostex FW 305, Coral MD-70 und Fostex T-825 drin waren.

So ähnlich sehen die aus. Das sind die etwas kleineren mit 10" Bass.

https://www.ricardo.ch/de/a/acr-fostex-p...rt7q2ftG-g
Zitieren

#80
Moin Franky,

Danke für Dein Angebot. Das ist sicherlich etwas Feines, ist jedoch für mein kleines 20qm Zimmer dann doch etwas groß.

Ich möchte meinen Fokus des Geldverschwendens auch zunächst in andere Projekte stecken.

Die Hinkelsteine sind jetzt erst einmal das letzte ernsthafte Lautsprecher Projekt. Nebenbei gibt es nur noch kleine Spaßprojekte, wie "die vott", die "Borkina" und das Langzeitprojekt "Herzensprecher", welches vielleicht auch nie fertig wird.

Grüße, Hartmut
’’Freiheit ist das Recht, anderen zu sagen, was sie nicht hören wollen. ‘‘ George Orwell

Man muss nicht Alles bauen, was nicht bei 3 weglaufen kann :denk:
Zitieren



Gehe zu:


Benutzer, die gerade dieses Thema anschauen:
1 Gast/Gäste

Deutsche Übersetzung: MyBB.de, Powered by MyBB, © 2002-2026 Melroy van den Berg.