Themabewertung:
  • 0 Bewertung(en) - 0 im Durchschnitt
  • 1
  • 2
  • 3
  • 4
  • 5
Scamo 15
Joern schrieb:naja - wenn die so auf "Linealglatt" getrimmt ist, könnte das ja auch so erwartet werden.
Kann sein. Aber die DXT-Mon sind ja auch linear abgestimmt und denen laste ich das nicht an.

Ich kann den HT leider nichtmehr gefahrfrei ausbauen wegen der Zierringbastelei. Aber ich schau mal ob ich am Wochenende so an die Leitungen rankomme und vielleicht mit meinen rudimentären Messfertigkeiten da mal was messen kann.
Vielleicht kann Matthias damit dann was anfangen.
Das Leben ist kein Blindtest
Zitieren

Moin,

zur Frage: ist das hörbar?

Das LCR dürfte vor allem den Unterschied machen, dass der Lautsprecher bei gehobenem Pegel etwas stressfreier klingt. Wie sehr - ist schwer zu sagen. Die Änderung des Hochpasses sollte die von Wastler beschriebenen Phasenprobleme korrigieren. Und das kann ziemlich deutliche Unterschiede hervorrufen. Durchhörbarkeit und Bühnenabbildung sollte das u.a. verbessern

Zitat:Hört das Holzohr das? Vermutlich nein. So viele zufriedene Nachbauer irren ja nun auch nicht ganz.
Wenn du die einfach gebaut, angeschlossen, gehört hättest, dann wäre vermutlich mit hoher Wahrscheinlichkeit auch Zufriedenheit vorhanden gewesen.

Das war auch ursprünglich meine Argumentation gegenüber Wastler. Würde ich mittlerweile so nicht mehr sagen. Ich glaube auch, dass es so sein kann, wie du sagst - dass die Nachbauer ganz zufrieden sind - aber das heißt halt nicht viel. Es ist durchaus möglich Aufbaufehler in der Frequenzweiche zu haben oder verpolte Hochtöner und man sagt sich: "Ja, aber für den Preis ist es doch schon sehr gut -sind halt keine Illuminator-Chassis".

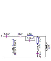
Mein Änderungsvorschlag für die Weiche: Aus der Parallelspule im Hochton wird 0,36mH (sorry Wink ). Dahinter kommt ein 18µF, so dass ein Filter 3. Ordnung entsteht. Vor den Hochtöner kommt noch ein LCR mit 1mH + 120µF + 4,7R (Gesamtwiderstand). Die Widerstands-Überbrückungskondensator-Kombi bleibt. Ich lade heute abend mal die Simulationsdaten hoch, dann wird vielleicht einiges klarer.

VG, Matthias
Zitieren

Ich schätze Peters/Wastlers Meinung, denke aber auch, dass er keinen gerade niedrigen Standard ansetzt.
Ich hab die Scamo 15 hier stehen und es ist nun wirklich nicht so, dass einem die Ohren abfallen, wenn man damit Musik hört. Zumindest meine Holzohren fallen nicht ab. Allerdings neige ich auch nicht dazu meine Lautsprecher bis zum quälen aufzudrehen.

Dass man vielleicht mehr hätte rausholen können, ist eine andere Sache für mich. Gefühlt wird das aber bei einem recht guten Teil der Bausätze immer wieder angeführt.
Das Leben ist kein Blindtest
Zitieren

Mal ein paar Simulationsdaten:

1. Publizierter 0°-Frequenzgang und simuliert aus veröffentlichten Einzelchassismessungen + Frequenzweiche.

[ATTACH=CONFIG]54683[/ATTACH]
DZ wurde geraten mit 24mm.

2. Scamo Originalweiche, rechts im Bild die Phasenlage zwischen den Zweigen:
[ATTACH=CONFIG]54685[/ATTACH]


3. Scamo Tweak, bitte rechtes Bild beachten:
[ATTACH=CONFIG]54686[/ATTACH]

4. Vergleich original + tweak:
[ATTACH=CONFIG]54684[/ATTACH]

5. Die "tweak"-Weichenschaltung:
[ATTACH=CONFIG]54688[/ATTACH]

6. Vergleich original + tweak. Die flacher trennende Variante im Hintergrund ist das original:
[ATTACH=CONFIG]54687[/ATTACH]


Angehängte Dateien Thumbnail(s)
                       

Zitieren

7. Reverse Null der original Weiche:
[ATTACH=CONFIG]54691[/ATTACH]
8. Wenn man die virtuelle Mikrofonposition verschiebt, so dass der Tieftöner um 2mm nach hinten wandert, sieht die Phasenlage der Tweak-Weiche so aus:
[ATTACH=CONFIG]54690[/ATTACH]
9. Die dazugehörige reverse-Null sieht so aus:

[ATTACH=CONFIG]54689[/ATTACH]


Angehängte Dateien Thumbnail(s)
           
Zitieren

Anmerkungen:

1. Was vielleicht etwas verblüfft, ist die Tatsache, dass der Hochton der Tweak-Version zwar deutlich früher abfällt, der Summenpegel aber nahezu der gleiche ist. Die Erklärung dafür ist, dass die Originalweiche keine 100% konstruktive Addition der Zweige realisisert, die modifizierte Weiche aber schon.

2. Die Spule ist nun doch eine 0,33mH geworden.
Zitieren

Coole Arbeit, Matthias !
Beste Grüße Smile
Jörn

what the bleep do we ... - listen to ?
Zitieren

Ganz sicher eine gute Arbeit :ok: Auch wenn mir - als Tischler - die Diagramme nicht all zu viel sagen Rolleyes

mtthsmyr schrieb:5. Die "tweak"-Weichenschaltung:
[ATTACH=CONFIG]54688[/ATTACH]



valespa46 schrieb:Ich frage jetzt mal wieder als 'Mess- und Etwicklungstechnischer Laie': Kann man den Filter und die Resonanzentzerrung zusätzlich auf einer kleinen Platine unterbringen und 'einschleifen' oder müsste ich die Weichen auseinandernehmen und auch die ursprüngliche Weichenschaltung verändern?

Durch die fünf zusätzlichen Bauteile, hieße es wohl die kompletten Weichen neu zu machen. Richtig?
Die 0,33mH Spule und der 0,39Ω Widerstand ließen sich ja wahrscheinlich so auf meinen fertigen Weichen einlöten/austauschen.
Aber den Rest auf einer extra 'Platine' - ginge das? Mir fehlt als Holzwurm gerade die Vorstellungskraft Rolleyes


Besten Gruß
Mathias
Zitieren

prinzipiell ist es wurscht, wie du sie verdrahtest und verbindest, solange das grundsätzliche schaltbild nicht verändert wird.
jedoch - besser aufbauen und auf diverse kleinigkeiten achten geht mit neuaufbau sicher besser.
und ich denk, es wird auch befriedigender sein am ende, wenn alles fertig ist.
da muss gar kein kleiner steve jobs in einem stecken.
gruß reinhard
Zitieren

Was man glaube ich gut sehen kann, dass die Modifikation wenig an der eigentlichen Abstimmung ändert. Da würde ich mich ohne selbst gehört zu haben auch gar nicht herantrauen. Wie man die Geschichte mit der Phasenlage zu bewerten hat - da gehen die Meinungen auseinander. Nebenbei, es geht nicht um die absolute Phase, sondern um die relative Phasenlage zwischen den Zweigen - weil das manchmal zu Missverständnissen führt.

Ich kann dir eventuell die Modifikation mal aufbauen und zuschicken. Die Teile habe ich alle da und brauch sie gerade nicht (glaube ich Wink). Die könnte man dann Testweise einfach mal zwischenklemmen (wo genau, sag ich dann) - ohne dass Du deinen schönen Aufbau ruinieren musst. Wenn auf mysteriöse Weise das Original doch besser funktionieren würde oder Du keinen Unterschied hörst, wär mir das auch unangenehm. Außerdem könnte man die Weiche zum Testen nochmal an jemand anders weiterschicken, falls da Interesse besteht.

Mich würde es halt interessieren, ob meine Vermutung stimmt. Und falls ja freuen sich vielleicht auch noch ein paar andere, dass es zu ihren Lautsprechern einen Pimp gibt. Nur wenn Du Interesse hast - ich will dir nichts aufdrängen.

VG, Matthias
Zitieren

Ich geh am Wochenende mal an meine Weiche und schaue "was da zu retten ist".
Das war die letzte Weiche, welche ich mit Heißkleber statt Kabelbindern gemacht habe. Die große Spule habe ich nicht da. Den Wert hätte ich nur als Kern. Sonst sollte ich alles da haben.
Das Leben ist kein Blindtest
Zitieren

Meinst Du die 2,2mH-Spule? Oder die 1,0mH im LCR?

Ich benutze immer noch Heißkleber. Solange man es mit dem Kleber nicht übertrieben hat, kriegt man die Bauteile gut wieder herunter. Einfach mit dem Phasenprüfer abhebeln.
Zitieren

Sorry, da habe ich etwas kryptisch geschrieben.
Ich meinte eigentlich, dass das optimalste wäre, wenn ich deine Weichenvariante vollständig parallel aufbauen könnte um dann hin- und herstecken zu können.
Dafür fehlt mir die 2,2er Luftspule. Ich hätte noch eine 2,2er als Kernspule da. Ok, ich könnte wohl so 0,2 Ohm als Widerstand noch dahinterklemmen, dann würde es grob passen.
Dann muß ich die alte Weiche auch erstmal nicht zerlegen.
Hab die Weiche länger nicht gesehen, aber ich glaube, dass ich mit Kleber nicht gegeizt habe. Sad
Das Leben ist kein Blindtest
Zitieren

Es muss ja nur der Hochtonzweig umgesteckt werden. Der Tieftonzweig kann ja immer der selbe bleiben.
Zitieren

Naja, ich schau mal was mich so an Kleber erwartet. Rolleyes


Edit: Das ging erschreckend einfach....eigentlich hält das Zeug eigentlich schon garnichtmehr richtig. :eek:
Größte Hürde war die an die Innerein ranzukommen. Keine Chance beim TMT und dann mußten die HT doch raus...Zierring hat zum Glück gehalten.
Den Rest dann übers Wochenende.
[ATTACH=CONFIG]54716[/ATTACH]


Angehängte Dateien Thumbnail(s)
   
Das Leben ist kein Blindtest
Zitieren

Moin,
sagt mal, hat hier mal jemand den kleinen 15W-8434G00 gemessen?
Da ich den Lautsprecher jetzt eh gerade zerlegt habe, dachte ich mir, dass ich die mal nachmessen könnte und als TSP wird mir folgendes ausgespuckt. Mit den Herstellerangaben hat das irgendwie doch sehr sehr sehr wenig zu tun.



Fs 76.90 Hz
Re 5.80 Ω
Sd 86.2606 cm²
Qms 4.16
Qes 0.53
Qts 0.47
Cms 0.4922 mm/N
Mms 8.7014 g Rms 1.01 Ωm
Bl 6.77 N/A
dBspl 88.43
VAS 5.1142 L
Zmin 6.33 Ω
L1kHz 0.41 mH
L10kHz 0.30 mH
Das Leben ist kein Blindtest
Zitieren

Moin,

Ist nicht ungewöhnlich. Mit was misst Du?
Zitieren

Gemessen mit Clio Pocket 2. Ich habs mehrfach und mit verschiedenem Gewicht gemessen. Abseits leichter Messschwankungen ändert das nichts.

Eigentlich machen die Werte auch mehr Sinn. Sonst würde das Ding ja nicht in 10L gehen.
Hab die Werte mal in VituixCAD eingegeben und dann passt das grob in 10L@60Hz Abstimmfrequenz und die Simu sieht den Impedanzmessung aus der HH passabel ähnlich.
Ich fand nur einen angegeben Qts von 0,25 und gemessenen von 0,45/0,48 sowie Resonanzfrequenz >25Hz über Angabe schon recht arg.

Weiche hab ich mittlerweile entlötet.

Bauteile werden nicht 100% zu deinem Plan passen. Hab hire für den Saugkreis 1mH/0R88 + 3R6 + 122µF Elkos ((100+22) welche vermutlich etwas Widerstand zugeben) und die Parallelspule ist bei mir eine 0,33mH/0R29.
Denke das sollte aber im Rahmen sein!?


[TABLE="width: 166"]
[TR]
[TD="width: 83"]#1[/TD]
[TD="width: 83"]#2[/TD]
[/TR]
[TR]
[TD]Fs 76.90 Hz[/TD]
[TD]Fs 71.78 Hz[/TD]
[/TR]
[TR]
[TD]Re 5.80 Ω[/TD]
[TD]Re 5.80 Ω[/TD]
[/TR]
[TR]
[TD]Sd 86.26 cm²[/TD]
[TD]Sd 86.26 cm²[/TD]
[/TR]
[TR]
[TD]Qms 4.21[/TD]
[TD]Qms 4.05[/TD]
[/TR]
[TR]
[TD]Qes 0.55[/TD]
[TD]Qes 0.50[/TD]
[/TR]
[TR]
[TD]Qts 0.48[/TD]
[TD]Qts 0.45[/TD]
[/TR]
[TR]
[TD]Cms 0.5760 mm/N[/TD]
[TD]Cms 0.5875 mm/N[/TD]
[/TR]
[TR]
[TD]Mms 7.4362 g[/TD]
[TD]Mms 8.3687 g[/TD]
[/TR]
[TR]
[TD]Rms 0.85 Ωm[/TD]
[TD]Rms 0.93 Ωm[/TD]
[/TR]
[TR]
[TD]Bl 6.17 N/A[/TD]
[TD]Bl 6.60 N/A[/TD]
[/TR]
[TR]
[TD]dBspl 88.99[/TD]
[TD]dBspl 88.55[/TD]
[/TR]
[TR]
[TD]VAS 5.9843 L[/TD]
[TD]VAS 6.1043 L[/TD]
[/TR]
[TR]
[TD]Zmin 6.33 Ω[/TD]
[TD]Zmin 6.40 Ω[/TD]
[/TR]
[TR]
[TD]L1kHz 0.41 mH[/TD]
[TD]L1kHz 0.42 mH[/TD]
[/TR]
[TR]
[TD]L10kHz 0.30 mH[/TD]
[TD]L10kHz 0.30 mH[/TD]
[/TR]
[/TABLE]
Das Leben ist kein Blindtest
Zitieren

Ich mache die Erfahrung auch immer wieder. Teilweise liegt es an meinem Messsystem (Dayton DATS). Einige Chassis sind aber schlimmer als andere.
Und ich stimme zu: das Chassis aus der Scamo muss real andere Werte haben, sonst würde die Abstimmung nicht funktionieren.

Die Bauteile passen super. Ich hätte das ähnlich realisiert.
Zitieren

Moin
[QUOTE=Dirk_H;280371
sagt mal, hat hier mal jemand den kleinen 15W-8434G00 gemessen?[/QUOTE]

ja Timmermanns himself. der kam auf folgende Werte:

Fs 47 Hz
Re 5.50 Ω
Sd 80
Qms 3,5
Qes 0.35
Qts 0.32
Cms 3,5
Mms 6,7
Rms 0,58
Bl 5,6
VAS15liter

1kHz 7,2ohm
10kHz 22,7ohm


Zitat:Ich hätte noch eine 2,2er als Kernspule da. Ok, ich könnte wohl so 0,2 Ohm als Widerstand ...
für die Funktion der Weiche - also "neue Trennung" dürfte das ohne Belang sein, denke ich (oder vernachlssigbar klein)
Beste Grüße Smile
Jörn

what the bleep do we ... - listen to ?
Zitieren



Gehe zu:


Benutzer, die gerade dieses Thema anschauen:
1 Gast/Gäste

Deutsche Übersetzung: MyBB.de, Powered by MyBB, © 2002-2026 Melroy van den Berg.