Themabewertung:
  • 0 Bewertung(en) - 0 im Durchschnitt
  • 1
  • 2
  • 3
  • 4
  • 5
ARTA Messbox- Aufbau Hilfe/Fragen
#1
Hallo,

ich bastele gerade an einer ARTA Messbox. Ich bin Laie was sowas angeht, aber ich wollte es mal versuchen.
Nun habe ich aber 1-2 Fragen und hoffe mir kann jemand helfen.

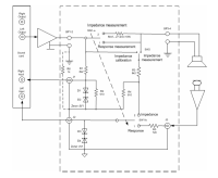
Akut verwirren mich die Zener Dioden. Im Schaltplan der Messbox [url=http://www.artalabs.hr/AppNotes/AP1_MessBox-Rev3Ger.pdf][/url] (Seite 3, Bild4) ist die Anordnung ja so: >| |<,was ja +- -+ entspricht?
Im Plan zur Verkabelung (Seite 4, Bild4a) sieht es dann aber so aus:|< >|.
Vermutlich lese ich da als Laie was falsch!?Confused
Und ganz praktisch, müßen die beiden schwarzen Enden zueinander zeigen oder die beiden orangenen?

Hoffe es findet sich, der mir da kurz helfen kann!

Danke,

Dirk
Das Leben ist kein Blindtest
Zitieren

#2
hier nochmal etwas konkreter.
Da ist eine zweite Stelle an der ich mir nicht sicher bin (rote Fragezeichen). Hier ist in der Anleitung ein Kabel zu einem dicken Kabel eingezeichnet. Habe das Kabel mit dem anderen verbunden und dann an den Kontakt. Was ist das für ein dickes Kabel und hat es eine Bewandtnis, dass das Kabel nicht direkt zum Kontakt eigezeichnet ist? Soll das überhaupt eine Leitung sein?
Danke


Edit: habe im Netz zu dem dicken Kabel in der ARTA Box Schemazeichnung gefunden, dass es sich um ein geschirmtes Kabel handelt, stimmt das so? Was geschirmtes habe ich rumliegen. Bleibt aber die Frage ob das eine Leitung ist die alle 4 Teile (Schalter, Mic-In, beide Line-In Kontakte) verbindet? Das macht irgendwie keinen rechten Sinn und die Variante, dass das eigentlich zwei Kabel sein sollten ist sinniger für mich. Nur soll dann ein Signal über die Drahtschirmung laufen?

Edit2:
-Frage zu den Dioden kam hier schon auf: http://www.hifi-forum.de/index.php?actio...stID=66#66. Stimmt es, dass die Richtung egal ist solange nicht seriell?
- Coaxial war sperrig und ist mir zweimal abgebrochen. Da an anderer Stelle nicht davon abgeraten wurde einfach zwei Leitungen zu nehmen habe ich das jetzt auch gemacht. http://www.hifi-forum.de/index.php?actio...stID=18#18

Für Ratschläge bin ich weiterhin dankbar!


Angehängte Dateien Thumbnail(s)
           
Das Leben ist kein Blindtest
Zitieren

#3
Dirk_H schrieb:Akut verwirren mich die Zener Dioden. Im Schaltplan der Messbox [url=http://www.artalabs.hr/AppNotes/AP1_MessBox-Rev3Ger.pdf][/url] (Seite 3, Bild4) ist die Anordnung ja so: >| |<,was ja +- -+ entspricht?
Im Plan zur Verkabelung (Seite 4, Bild4a) sieht es dann aber so aus:|< >|.
Vermutlich lese ich da als Laie was falsch!?Confused
Und ganz praktisch, müßen die beiden schwarzen Enden zueinander zeigen oder die beiden orangenen?

EGAL, Hauptsache gegeneinander. Poste bitte mal die Zeichnung nach der Du verschaltest. Meines Wissens benötigt man innerhalb der Messbox keine abgeschirmte Kabel. Ein geschlossendes Gehäuse vermeidet Berührung und rediuziert damit auch die Brummempfindlichkeit.

Gruss von Sven
Zitieren

#4
Danke für die Antwort!

Wie ist es denn mit zwei Leitungen statt dem Coaxialkabel mit Nutzung der Schirmung als Leitung. Geht das ok?

Ich hab mich nach dem Handbuch Rev3 Deutsch gerichtet, aber auch Rev4 Eng angeschaut.


Hab die Teile schon eine ganze Zeit rumliegen und wollte es mal probieren. Als ich die gekauft habe, hatte ich nicht gesehen, dass man die fertig bekommt und irgendwie ist der Weg auch das Ziel.
Hab alles doppelt, kann also nochmal anfangen, wenn ich fertig bin. Übung soll ja helfen und da ich sowas noch nie gemacht.
Das Leben ist kein Blindtest
Zitieren

#5
sorry, vergessen den upload Knopf der Bilder zu drücken:
Quelle: http://www.artalabs.hr/AppNotes/AP1_MessBox-Rev3Ger.pdf


Angehängte Dateien Thumbnail(s)
       
Das Leben ist kein Blindtest
Zitieren

#6
Ach so ja! Das ist der Aufbau aus Heinrichs Doku. Wenn Du mit dem abgeschirmten Kabel nicht zurechtkommst, kannst Du es auch mit zwei einfachen Leitungen versuchen. Zur Not kannst Du die zeei einfach verdrillen. Die geringen Impedanzen (Widerstandswerte) werden sich wohl nur sehr geringe Störer einfangen, wenn Du einen Mikrofonvorverstärker verwendest. Das bisserl Brummen ist eigentlich verschmerzbar.

Gruss von Sven
Zitieren

#7
Danke für die Hilfe!

Leider hänge ich da gerade trotzdem noch, wenn du sagst, dass ich sie verdrillen kann.
Mein letztes Verständnis war, dass es sich um zwei getrennte Leitungen handelt und die Drahtschirmung des Coaxialkabels als Leitung verwendet wird? Dann ist die innere vom Schalter zum Line-in geschirmt, aber die Mic-in zum Line-in nicht?
Und wie ist das bei der Platinenlösung der Box oder deinem STIC, besteht das "Problem" da nicht auf Grund anderer (kürzerer) Leitungswege?
Ich frage nur aus Interesse.
Hab an dem Ding nun schon einige Zeit rumgelötet, also wird ich es nochmal mit dem Coaxialkabel versuchen. Aber ich würde auch gern (im Ansatz) verstehen wofür das gut ist.

Danke und Gruß,

Dirk
Das Leben ist kein Blindtest
Zitieren

#8
Vielleicht hilft die die Application-Note dazu. Danach hatte ich damals auch gebaut.

http://www.artalabs.hr/AppNotes/AP1_MessBox-Rev3Ger.pdf
Zitieren

#9
Hallo Dirk,

Das abgeschirmte Kabel dient nur um das vermeintlich empfindliche, hochohmige Mikrofonsignal Signal plus die Masseverbindung von der Gerätevorderseite zur Geräterückseite zu bringen. Da aber ein vorgeschalteter Mikrophonverstärker (zwischen Mik und Messbox) am Ausgang niederohmig ist, ist sehr wahrscheinlich, dass es auch mit zwei einfachen Drähten funktioniert. Dabei ist die Schirmung ein Draht und dier Innenleiter ein Draht. Gib nicht auf! Das klappt schon!

Ich sehe gerade, dass Du mit der schwarzen 'Fragezeichenleitung' das Signal Left Input kurzgeschlossen hast. Überprüfe nochmal Deinen Aufbau....

Wenns nicht anders geht, hat vielleicht Michael noch Platinen.

Gruss von Sven
Zitieren

#10
Moin,

danke für die Hilfe und die aufbauenden Worte.

@Uibel: Richte mich nach der Application Note Rev3, danke. Für elektrotechnische Laien wie mich wären da 1-2 erklärende Worte wohl nicht schlecht gewesen. Natürlich hätte ich auch einfach die Platine oder komplett aufgebaute Box kaufen können. Bin aber nicht traurig es mal so zu probieren um dabei vielleicht auch ein wenig zu lernen.
In einem der oben verlinkten Themen zu der Frage nach dem Coax-Kabel hatte jemand auf die Rev2 verwiesen und vermerkt, dass da angeblich die (alle, inkl Kabel?) Teile gelistet waren (als Beispiel). Damit war dann wohl auch das Coax-Kabel gemeint, habe ich im Netz aber nichtmehr finden können.

Von Aufgeben bin ich weit weg. Wink So lang bin ich auch noch nicht an dem Teil zu Gange, nur halt "lang" für den eigentlich wohl eher noch geringen Aufwand. Ist halt das erste Mal Löten abseits von Frequenzweichen und schon etwas frickeliger. Rolleyes

Ich wird dann nochmal mein Glück mit isoliertem Kabel versuchen. Ich habe halt auch noch zweiadrige Steuerleitung mit Litze. Die ist isoliert, aber wenn ich beide Adern verwende, dann würden die Masse und das Signal beide innen laufen. Wenn Sinn der Sache gewesen wäre diese beiden vor einander abzuschirmen, dann hätte ich damit nichts gewonnen. So wie ich das verstehe, soll aber vor dem Rest der Box geschirmt werden und dann wäre das ja eine Option die (für mich) etwas nervige Drahtleitung des Coax-Kabels zu umgehen.

...du wenn ich fertig bin, dann kann ich nochmal anfangen.

Danke euch! Wird das Ergebnis dann hier nochmal einstellen.

Gruß,

Dirk
Das Leben ist kein Blindtest
Zitieren

#11
Ich hatte mich gar nicht um den Schaltplan gekümmert, sondern nach der Bestückungsskizze auf Seite 4 und dem Foto auf Seite 2 gebaut.

http://www.artalabs.hr/AppNotes/AP1_MessBox-Rev3Ger.pdf
Zitieren

#12
So, denke ich habe es jetzt alles zusammen und dann doch das Coax-Kabel noch reinbekommen.
Wird die Tage dann mit dem zweiten Satz Bauteile mal versuchen ob ich das noch etwas besser hinbekomme.

Danke für die Hilfe!


Angehängte Dateien Thumbnail(s)
           
Das Leben ist kein Blindtest
Zitieren

#13
so, ging schon alles (für mich) deutlich flüssiger und schneller und eine wird wohl funktionieren (unten Versuch#1, oben Versuch#2).
Nochmal danke für die Hilfe.


Angehängte Dateien Thumbnail(s)
   
Das Leben ist kein Blindtest
Zitieren



Möglicherweise verwandte Themen…
Thema Verfasser Antworten Ansichten Letzter Beitrag
  ARTA Turntable MK II ente 20 30.316 15.10.2025, 07:46
Letzter Beitrag: Hank
  ARTA wird Freeware ente 8 4.363 09.12.2024, 20:17
Letzter Beitrag: Malik
  STIC Akustikanalyser - Phänomene, mögliche Fehler, technische Fragen und Messungen SNT 203 205.249 19.05.2024, 18:27
Letzter Beitrag: Bizarre
  ARTA Ringversuch #3 stoneeh 35 45.630 09.05.2024, 19:39
Letzter Beitrag: stoneeh
  ARTA mit Turntable ente 181 178.200 06.05.2024, 10:19
Letzter Beitrag: DemonCleaner
  ARTA, Einstellung der Produktpflege ente 10 9.401 30.03.2024, 11:18
Letzter Beitrag: ArLo62
  Ende der Arta Entwicklung? Micha_HK 8 6.842 09.03.2024, 10:57
Letzter Beitrag: ArLo62
  Arta 1.9.7 ente 0 13.483 05.12.2023, 08:05
Letzter Beitrag: ente
  ARTA MessBox 4.1 ente 12 18.014 16.11.2023, 15:53
Letzter Beitrag: Azrael
  Arta 1.9.6 ente 1 5.832 02.02.2023, 20:29
Letzter Beitrag: ansch

Gehe zu:


Benutzer, die gerade dieses Thema anschauen:
1 Gast/Gäste

Deutsche Übersetzung: MyBB.de, Powered by MyBB, © 2002-2026 Melroy van den Berg.