Themabewertung:
  • 0 Bewertung(en) - 0 im Durchschnitt
  • 1
  • 2
  • 3
  • 4
  • 5
kleiner 2-Wege Kompakt Monitor "M-L-W-R" mit Monacor TMT und Harwood AM25
#1
Seit längerer Zeit schwirrt mir schon der Gedanke eines persönlichen Vergleichsnormals für meine Bescheidene Wände im Kopf herum.
Es soll ein möglichst neutraler Lautsprecher werden, den ich dann beim Bauen von anderen Boxen als Vergleichsnormal verwenden möchte.

Zu diesem Zweck werde ich diverse Komponenten bis hin zum Holz aus vorhandenen Beständen recyceln.
Als Chassis werde ich den Monacor SPH-145HQ und den Harwood AM25 AMT verwenden. Beide waren schon in anderen Kreationen von mir im Einsatz und haben einen super Eindruck hinterlassen. Die Abstimmung wird als BR mit Passivmembran erfolgen, das Gehäuse hat ca. 13,5 Liter.
Der kleine Monacor wurde vor Jahren bereits mittels 72mm Magnetring noch etwas getunt.

Als Behausung werde ich das Gehäuse meiner kleinen PlanB Box von einem der Conteste weiterverwenden. Dafür müssem ein paar Anpassungen vorgenommen werden.
Die Weichenabstimmung wird mit Hilfe von Forenkollegen die letzte Feinabstimmung erhalten. Dann wird es auch erst einen Weichenplan geben.

Anbei einige erste Bilder der Umbauten der vorhandenen Boxen. Für die Rückwand werden 25mm starke Ausschnitte aus der Restekiste verarbeitet, die passten gerade so eben.
Das Fräsen der schwarzen Fronten hat übrigens keinen Spaß gemacht. da die alte Front abgerundet war aber ich wegen dem neuem HT eine neue Front brauchte, daher mussten halt 10mm runter
Für die Farbgebung denke ich an schwarzes Warnex.


[ATTACH=CONFIG]50000[/ATTACH][ATTACH=CONFIG]50001[/ATTACH][ATTACH=CONFIG]50002[/ATTACH][ATTACH=CONFIG]50003[/ATTACH]


Angehängte Dateien Thumbnail(s)
               
In Hamburg sagt man, Moin , LG Olaf_HH
Zitieren

#2
Moin Olaf,

Endlich gibt's was zu sehen! Das sieht wirklich nach sehr schlimmem Gebastel aus... Big Grin:prost:

VG, Matthias
Zitieren

#3
Neubau wäre vermutlich einfacher gewesen, aber ich wollte zeigen, das recyceln auch geht
In Hamburg sagt man, Moin , LG Olaf_HH
Zitieren

#4
So sieht das auch aus. Mir ist das auch schon so gegangen. Fällt schwer neues Holz zu kaufen, wenn man da noch ein Kistenpaar hat, wo man denkt "man müsste eigentlich nur..." - und am Ende dauert's dreimal so lange. SmileRolleyes

Aber wenn man nicht ständig wiederverwertet, müsste man sich mal entscheiden können, etwas wegzuschmeißen.:o
Zitieren

#5
Die letzte Fuhre Testgehäuse zum Wertstoffhof hatte schon weh getan, deswegen mal was wieder verwerten.

Und das verbaute Bondum ist verklebt, wäre schade drum das zu entsorgen.
In Hamburg sagt man, Moin , LG Olaf_HH
Zitieren

#6
Schwarzes MDF fräsen oder sägen....brrrr....hab ich einmal bei einem Freund gemacht.
So ne Sauerei, mach ich nicht nochmal Cool
Darf man nachher alles auswischen und wieder saubermachen, vor allem die Geräte.

Viel Erfolg bei Deinem Projekt! Mit dem SPH145HQ würde ich auch gerne mal was basteln :built: :prost:
Stelle meinen Klappstuhl auf und was Kühles, Isotonisches dazu Smile
It's only Rock'n'Roll but I like it
Zitieren

#7
und weiter geht es,
muss die Fronten nochmals anfertigen, hatte das neue 4mm Furnierholz nicht berücksichtigt, zu dem ich mich heute entschieden habe, um die Kanten ab zu decken.

Da Bauhaus kein Schwarzes MDF mehr da hatte, wird es eben 21er Multiplex.

Anbei noch ein paar Bildchen von der AM25 Frässchablone, und der Rückseite mit der Passiv Membran von SEAS
Ich überlege noch, ob ich das Anschlussfeld auch noch versenke, mal schauen ob mich die Tage die Lust dazu überkommt. :built:


[ATTACH=CONFIG]50022[/ATTACH][ATTACH=CONFIG]50021[/ATTACH]

Heute am Sonntag konnte ich die Fronten soweit fertig stellen, das ich dieses mit den Gehäusen verleimen kann.
Anbei die Rückansicht der Front mit der Aufweitung für den TMT und das Hochton Abteil.
Die Abrundung erfolgt erst wenn die Fronten komplett eingepasst und verleimt sind.

[ATTACH=CONFIG]50035[/ATTACH]

[ATTACH=CONFIG]50036[/ATTACH]

[ATTACH=CONFIG]50037[/ATTACH]

Und hier die Arbeiten vom heutigem Dienstag:
Das Dämmaterial für den Hochtöner, Teppich, Filz, Bondum 800
Die Einbautiefe ist 15mm + 6mm Frontplatte + 10mm zusätzliches Volumen, da der AMT nach hinten offen ist.
Die Tiefe für das Zusatzvolumen abe ich aus einem HH Bauvorschlag entnommen.

[ATTACH=CONFIG]50063[/ATTACH]

Seitenwand vor dem Aufleimen der 4mm Pappelplatte

[ATTACH=CONFIG]50062[/ATTACH]

Hier sieht man schön, wie die alte Box neu aufgebaut wurde, vor allem dem verklebten Bondum 800 wegen, und dem Gedanken Holz nicht weg zu werfen

Links die neue 22mm Rückwand aus Kistensperrholz (Hatte ich Liegen) Hinten die 4mm Pappel Platte, rechts die 21mm MDF Front und der Rest ist die ursprüngliche Box. Das Schwarze war mal die Frontplatte, die ich um 10mm abgefäst und dann ausgeschnitten habe, sie Bilder weiter oben.
[ATTACH=CONFIG]50061[/ATTACH]


Angehängte Dateien Thumbnail(s)
                       
       
In Hamburg sagt man, Moin , LG Olaf_HH
Zitieren

#8
möge das "Messen" beginnen...……:prost:

[ATTACH=CONFIG]50107[/ATTACH]

[ATTACH=CONFIG]50106[/ATTACH]


Endgültige Optik, ob Lack, Wachsöl, Furnier oder Beize ist noch nicht entschieden. Daher auch noch keine Abrundung der Front.
Die Passiv Membran ist noch verkehrt herum eingebaut, um besser abstimmen zu können.

[ATTACH=CONFIG]50105[/ATTACH]

[ATTACH=CONFIG]50021[/ATTACH]

Und das war mal die Ausgangsbox aus der die neue entsteht.
Der Monacor SPH-145 HQ und die Passivmembran von Seas sind noch geblieben, der HT ist ein anderer. Und knapp 0,5 Liter Volumen mehr durch die Aufdopplung der Front- und Rückseite.

[ATTACH=CONFIG]50113[/ATTACH]


Angehängte Dateien Thumbnail(s)
               
In Hamburg sagt man, Moin , LG Olaf_HH
Zitieren

#9
aktuelle Weichenbastelei, und es fallen auch bereits Töne raus.
Wie konnte ich bisher nur ohne Wago Klemmen arbeiten, das ist echt so easy Big Grin

[ATTACH=CONFIG]50117[/ATTACH]

Am Samstag geht es zusammen mit Julian zu Matthias zum Feintuning des ganzen, wird bestimmt ein schöner entspannter Nachmittag


Angehängte Dateien Thumbnail(s)
   
In Hamburg sagt man, Moin , LG Olaf_HH
Zitieren

#10
Anbei Messungen (nur auf Achse, geglättet) von meinem ersten Weichenentwurf, den wir zu Dritt gestern in Güstrow testgehört haben.

[ATTACH=CONFIG]50122[/ATTACH]

Die unteren Messungen sind in einem Meter mit Weiche für die einzelnen Zweige und in Summe,
die oberen sind die einzelnen Zweige mit Weiche im Nahfeld aufgenommen.

Das war schon alles brauchbar (in meinen Ohren), wobei aber der Bereich zwischen 4 und 6 Kilohertz noch etwas Beachtung bedarf.
Ich hatte einige Probleme die Chassis in Summe brauchbar zusammen zu bekommen.
Der TMT wird da vermutlich noch etwas zu viel mitspielen. Ist aber ja auch noch nicht Final das ganze.

Aber, man kann jetzt schon sagen, der AMT25 ist einfach extremst :thumbup::yahoo:


Angehängte Dateien Thumbnail(s)
   
In Hamburg sagt man, Moin , LG Olaf_HH
Zitieren

#11
Guten abend,

Die beiden waren ja gestern bei mir, und wir hatten ein prima "Mikro-Event". Muss nochmal sagen - ich habe mich total gefreut, dass ihr den Weg auf euch genommen habt. Hat viel Spass gemacht!

Ersteindruck vom Lautsprecher
Kann man so machen! Da muss nichts mehr geändert werden. Die Abstimmungssession, die Olaf am Freitag abgerissen hat, war von Erfolg gekrönt. Olaf hat das nach der Teile-Zusammenkloppen-und-Messen-Methode gemacht. Also nix simulieren! Kann man machen, wenn man weiß, was man tut. Wo das hinführt, könnt ihr weiter unten sehen.

Olafs Begeisterung für den AM25 kann ich nachvollziehen. Das Teil klingt detailiert und feinauflösend, macht eine schöne Bühne, ist aber auch kein Weichzeichner, hat durchaus etwas Punch, und bleibt immer angenehm. Auch tonal einigermaßen ausgewogen in seinem Arbeitsbereich. Die vertikale Bündelung ist in einem unkritischen Bereich. D.h. messtechnisch sichtbar, aber halt nicht der Effekt, dass man sich nach dem Aufstehen plötzlich fragt, wo der Hochton hin ist.

Der Monacor ist mMn eine gute Wahl gewesen. Klanglich fügen die beiden Chassis sich bruchlos zusammen. Was der Treiber als Tiefmitteltöner gestern gerissen hat, hat mich voll überzeugt. Gefiel mir besser, als das was ein AL130 in der Rolle leisten würde. Der Monacor koloriert zwar ein wenig, aber so dass es durchaus gefällt. Ein AL130 wäre neutraler, dafür bringt der Monacor mehr "Leben" in die Bude.

Auch das Gehäuse - da hatte ich mir aufgrund des Bauberichts wenig von versprochen - macht seinen Job gut. Ich habe schon ein paar Sachen gehört, die typischerweise Probleme machen und konnte nichts provozieren. Ich vermute, dass das nicht nur der Gehäusequalität geschuldet ist, sondern auch der Funktionsweise des Hochtöners. Die bewegten Membranteile werden ja quasi impulskompensiert in Schallwandebene bewegt - was soll da groß in Schwingung versetzt werden?

Messungen
Als erstes der Hochtöner. Etwas verzappelt. Keine Ahnung woran das liegt. Entweder am erhöhten Noisefloor, den wir definitiv gestern hatten. Eventuell auch Reflexionen am "Drehteller"-Operator.
[ATTACH=CONFIG]50126[/ATTACH]

Dann der Monacor. Die für den Treiber typische Kerbe bei 1,9kHZ fällt leider sehr deutlich aus. Ansonsten ist das doch sehr brauchbar. Das Messfenster war ist gestern leider etwas klein geraten.
[ATTACH=CONFIG]50127[/ATTACH]

[ATTACH=CONFIG]50124[/ATTACH]
Was hat Olaf da gemacht? Geradlinig auf Achse. Die 30°-Linie dazu passt. Erhöhte Bündelung bei der Trennfrequenz. Das ist nicht unangehm aufgefallen. Da wird wohl einiges in der Vertikalen kompensiert. Ansonsten ist zu vermuten, dass der tatsächliche EFG unter Einbeziehung der Vertikalen im Hochton insgesamt schwächer ist. Ansonsten hat Olaf sich entschieden die Senke bei 1,9kHz voll mitzunehmen, anstatt zu versuchen, da mit Saugern irgendetwas einzuebnen. Das ist zwar nicht schön - und wahrscheinlich Teil des kolorierenden Verhaltens, - aber als Lösung nachvollziehbar.


Zuguterletzt, das ist das was basscad zu den Parametern der gehörten PM-Abstimmungen sagt:
[ATTACH=CONFIG]50125[/ATTACH]
Wir haben mir der höheren angefangen, und später auf die tiefere gewechselt. Die entsprich so ziemlich dem, was auch beim AL130 an dieser Raumposition hervorragend funktioniert. Auch das kann von meiner Seite aus gerne so bleiben.


Angehängte Dateien Thumbnail(s)
               
Zitieren

#12
Mit der Kerbe bei 1,9kHz habe ich gestern noch etwas näher beschäftigt. Meiner Meinung nach ist die Schallwand für den SPH145HQ nicht sehr günstig. Guckst Du hier:
[ATTACH=CONFIG]50128[/ATTACH]
Grün ist der Ist-Zustand. Rot ist wenn man die Schallwand auf 15cm reduziert und den Treiber 2cm tiefer ansetzt. Ich weiß - das sieht so nicht aus. Aber wenn man sich die Winkelmessungen oben anschaut, muss man sagen: das würde dem Treiber deutlich eher gerecht werden. Nebenbei: die 15cm Breite sind nur um die Fasenwirkung zu simulieren. Die Auswirkungen auf den Bafflestep muss man sich wegdenken.

Ich habe mir die LS5/19 von Franky nochmal genauer angeschaut:
https://www.hifitest.de/test/lautspreche...s_519_5935
https://www.hifitest.de/test/bildergaler...19_5935/28
Da kann man sehen, dass diese Art der Schallwandgestaltung hier besser funktioniert.

Zu der geplanten Maßnahme mit dem 10mm-Abrundfräser: das wird im Hochton ein klein wenig bringen. Den Tiefmitteltöner dürfte das nahezu gar nicht interessieren.

In dem Zusammenhang ganz interessant, eine Messreihe, die ich mal mit dem Fostex FX120 in einer ähnlichen Schallwand (19x30cm) gemacht habe.
(Reihenfolge 30mm Fase, 19mm Fase, 10mm Fase, keine Fase)
[ATTACH=CONFIG]50129[/ATTACH][ATTACH=CONFIG]50130[/ATTACH][ATTACH=CONFIG]50131[/ATTACH][ATTACH=CONFIG]50132[/ATTACH]

Die 19mm Fase war in diesem Fall das Optimum, weil sie die Abstrahlung hinreichend gut verbessert hat, und gleichzeitig half die Effekte der Sinkenresonanz zu kompensieren. Im Falle der 30mm Fase ging genau das praktisch nach hinten los. Die neue Schallwand, die so ermittelt wurde, hatte auch tatsächlich klangliche Vorteile. Ich hatte vorher immer eine gewisse Quäkigkeit im Stimmbereich, die sich so deutlich reduzieren lies. Das halt zur Motiviation, warum ich meine, dass es sich lohnt die Baustelle aufzumachen.

VG, Matthias


Angehängte Dateien Thumbnail(s)
                   
Zitieren

#13
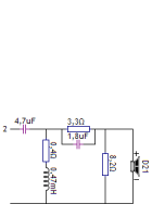
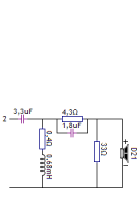
Einen habe ich noch. Hier sind noch zwei alternative Beschaltungen der Hochtonweiche. Ergibt praktisch die gleiche Filterfunktion, aber mit anderen Bauteilwerten:
[ATTACH=CONFIG]50135[/ATTACH][ATTACH=CONFIG]50134[/ATTACH]

Die 4,7uF Variante ist deswegen interessant, weil ich sie mit Jantzen Silver Z (4,7uF), Mundorf Superem (1,8uF) und Jantzen Superres (3,3R) bestücken könnte. Es wäre eine Möglichkeit, das mal zu probieren.
Und die 3,3uF würde auf Dauer wahrscheinlich ein paar Euros sparen.Wink

VG, Matthias


Angehängte Dateien Thumbnail(s)
       
Zitieren

#14
@Matthiasm Danke fürs einstellen.
Wichtig ist mir ja den Buckel im Übergang zum HT etwas zu reduzieren, wie sieht das in deiner Simu mit dem auf 3,3 statt 3,9 uF geänderten Kondensator aus, oder ist wegen dem geänderten Spannungsteiler der Übergang gleich geblieben ?

Du hast Die Boxen ja noch da, Teste das austauschen der Bauteile ruhig mal, wobei aber der Jantzen Klanglich deutlich besser sein dürfte als die einfachen Audyn QS die drin sind.

Ich werde mal eine Schallwand mit der vorhandenen Breite, aber einer möglichst breiten Phase erstellen, habe ja noch ein Chassis vom Moncaor liegen und das dann mal antesten.
Diese Phase könnte man dann ja noch an den beiden Böxlein anbringen, wenn*s die Probleme verringert
In Hamburg sagt man, Moin , LG Olaf_HH
Zitieren

#15
Wäre klasse, wenn Du das mit der Fase mal versuchen könntest.

Die beiden Alternativbeschaltungen haben die gleiche Wirkung, wie deine Schaltung, nur mit anderen Bauteilkombinationen realisiert.

Um den Buckel bei 2,5 kHz abzusenken kann man z.B. einen 1,5 ohm Vorwiderstand vor den 12,5 uF Kondensator packen. Das sieht dann so aus:

[ATTACH=CONFIG]50140[/ATTACH]
Grün/cyan=original, schwarz =mit 1,5 ohm in Reihe

Die Reverse-Null wird auch deutlich tiefer (gutes Zeichen).

Bei Klavier meine ich die Stelle auch mittlerweile hören zu können. Mit dem Widerstandswert muss man dann mal nach Gehör experimentieren. Ehrlich gesagt, würde ich erst einmal die Schwallwandgeschichte weiter verfolgen. Sonst macht das fine-tuning wenig Sinn.

VG, Matthias


Angehängte Dateien Thumbnail(s)
   
Zitieren

#16
Olaf_HH schrieb:Seit längerer Zeit schwirrt mir schon der Gedanke eines persönlichen Vergleichsnormals für meine Bescheidene Wände im Kopf herum.
Es soll ein möglichst neutraler Lautsprecher werden, den ich dann beim Bauen von anderen Boxen als Vergleichsnormal verwenden möchte.

Darf ich mal vorsichtig nachfragen, inwiefern die anfangs genannte Zielsetzung noch zu erfüllen ist? Ich hatte ja bei der Treiberauswahl schon meine Bedenken, dass da was wirklich Neutrales bei rumkommen kann. Ich will hier jetzt nichts schlechtreden, das kann ja auch ganz gut klingen. "Möglichst neutraler Lautsprecher" würde ich das mit der starken Aufweitung um die Trennfrequenz aber nicht nennen.

Gruß, Onno
wissen ist macht. nicht wissen macht auch nichts.
Zitieren

#17
@ Onno, ich zitiere mich mal selbst: "eines persönlichen Vergleichsnormals"

Ich möchte mich mit dem LSP immer wieder erden wenn ich was anderes Entwickle, ähnlich wie beim Contest zwischen den einzelnen Teilnehmern eine Box als Erdung des Gehörs verwendet wird.
Das soll keine Absolute super Referenz sein, sondern nur das eigene Ohr wieder normalisieren, und damit das auch klappt, habe ich Julian und Matthias gefragt, ob Sie Lust haben an der Abstimmung mit zu feilen.
3 Unterschiedliche Ohren / Geschmäcker sollten eine gute Mitte hervorbringen.

Matthias hat ja bereits begonnen, an meiner Entwicklung seine Verbesserung's Ideen zu testen. Am ende schauen wir mal, ob es das wird, was ich mir vorstelle.

Welche Chassis hättest DU den so vorgeschlagen um das besser um zu setzen ?
In Hamburg sagt man, Moin , LG Olaf_HH
Zitieren

#18
Wahrscheinlich was mit obligatorischem Waveguide. Ein 5 Zöller egal von wem hat halt sein Bündelungsverhalten und wenn man was ohne Aufweitung dranbasteln will muß man was am Hochtöner tun. Man könnte höchstem dem 5 Zöller auch eine Schallführung wie einem Beugungsschlitz verpassen.
Aber jetzt mal ehrlich - wie weit wollt ihr das noch treiben wenn man schon nicht mehr 5 Zöller mit normalen Hochtönern verbinden kann. Irgendwann wird es auch lächerlich.
Vielleicht sollte man bei 500 Hz trennbare Hochtöner als Tiefmitteltöner verwenden und mit Breitbändern als Mittelhochtöner verbinden.
Ideal wären dann zwei gleiche Breitbänder, einer für den Tiefton und einer für den Hochton. Dann passt es wenigstens mit dem BündelungsverhaltenRolleyes
Zitieren

#19
@ Franky :prost:
@all, Bitte nicht streiten, es geht um meine Vorlieben, um den "Olaf Sound" wie Zeppi immer so schön schreibt.
Und der SPH 145 HQ ist ein schönes gut Klingendes Chassis was unterschätzt wird, vor allem bei dem Preis.

Ich könnte auch ein Satori oder einen Revelator nehmen, aber wozu ?
In Hamburg sagt man, Moin , LG Olaf_HH
Zitieren

#20
Olaf_HH schrieb:aktuelle Weichenbastelei, und es fallen auch bereits Töne raus.
Wie konnte ich bisher nur ohne Wago Klemmen arbeiten, das ist echt so easy Big Grin

[ATTACH=CONFIG]50117[/ATTACH]
Das kann ich nur bestätigen:

[Bild: attachment.php?attachmentid=41983&d=1519655347]

Big Grin

Viele Grüße,
Michael
Zitieren



Möglicherweise verwandte Themen…
Thema Verfasser Antworten Ansichten Letzter Beitrag
  Kompakt-Dreiweger Azrael 70 35.362 27.10.2025, 21:25
Letzter Beitrag: JFA
  2-Wege - geschlossen - klassisch - GROSS a.j.h. 25 41.743 17.10.2025, 17:45
Letzter Beitrag: Chlang
  NoMOMO 2-Wege universell ArLo62 4 2.360 16.05.2025, 17:27
Letzter Beitrag: ArLo62
  Rom II - 4 Wege, ähnlich, aber doch anders... Christoph Gebhard 73 85.649 12.04.2025, 07:13
Letzter Beitrag: High5
  Kleiner Ghettoblaster im 90er Look mit DSP und coolen Features Malik 7 5.128 18.03.2025, 18:51
Letzter Beitrag: Malik
  Restebastelei mit Monacor SPP-110/4 u. 6€ Hochtöner Udo 26 9.181 15.01.2025, 22:33
Letzter Beitrag: Udo
  Projekt DynaLigth-MK2 2024 , Open Baffle, 2,5 Wege , Dynavox Chassis Olaf_HH 0 5.889 19.08.2024, 16:27
Letzter Beitrag: Olaf_HH
  Festival Boombox aus MONACOR SP-6/100pro und TinySine TSA8804 audiobob 40 14.110 12.08.2024, 11:31
Letzter Beitrag: audiobob
  hoschibill's "Teltow" : kompakter Monitor mit Sica Bestückung Nolie 144 118.287 11.03.2024, 21:57
Letzter Beitrag: Joern
  Erste Messungen kleiner 8" / 1.4" Würfel oggy 5 2.757 09.03.2024, 15:47
Letzter Beitrag: oggy

Gehe zu:


Benutzer, die gerade dieses Thema anschauen:
1 Gast/Gäste

Deutsche Übersetzung: MyBB.de, Powered by MyBB, © 2002-2026 Melroy van den Berg.