Moin,
ich fang mal mit einem kleinen Disclaimer an, da ich dies nach kürzlicher H-Kennzeichen Diskussion (https://www.diy-hifi-forum.eu/forum/show...ennzeichen) und Ihren Ausläufern leider für notwendig erachte:
Folgendes Projekt gehört vermutlich in ein Möbelbauforum mit minimalem akustischen Interesse. Es wird eine schnöde Kiste ohne Multi-Organ-Bass, 360° Fasen mit Gewinde oder sonstigem was spannend wäre. Es wird der tausendeste 6.5"/1" Lautsprecher. Den Lautsprecher braucht kein Mensch. Ich auch nicht. Ich machs trotzdem und werd meinen Spaß dabei haben.
Damit verdient der hier entstehende Lautsprecher ein H-Kennzeichen und jeder der das so sieht möchte nun bitte mit seiner Maus auf das Kreuz-Symbol in der rechten oberen Ecke seines Browsers fahren und einmal auf die linke Maustaste klicken. Danke.
An alle die das jetzt noch da sind ohne Intention sich einfach zu beklagen wie sinnlos das ist, die bekommen jetzt ein paar Hintergrundinfos oder können sich einfach ein paar bunte Zappelbilder anschauen.
Mein Werdegang der zu diesem Thema führt ist vermutlich recht typisch. Angefangen Lautsprecher Bausätze zu bauen. Das eine Weile gemacht und dann festgestellt, dass man eigentlich Lust hätte sowas auch mal selber von Null an zu bauen. Da das mein erster nicht nachgebauter Lautsprecher wird, bekommt er auch diesen Namen: NiNa.
Von der Grundkonzeption habe ich mich mit voller Absicht dafür entschieden eine ganz einfache Kiste mit den resultierenden Macken zu bauen. Der einfache Grund dahinter ist, dass ich mit der Zeit festgestellt habe, dass ich mit diesen Kisten schon sehr viel Spaß habe.
Mein erster 2-Wege Lautsprecher war die CT248 aus der Klang und Ton, welche einfach nur aus 6 Brettern besteht, keine Fasen hat, einen mittig sitzenden Hochtöner ohne Waveguide besitzt und -man mag es kaum glauben- echt gut Musik macht.
Was der kleinen Kiste aber natürlich etwas abgeht ist Tiefgang und Belastbarkeit. Das können die kleinen Kisten halt nicht.
Mit meiner DUO-DXT (~17L) oder der Nada (~25L) bin ich auch ohne Sub vollkommen zufrieden.
Daher: ~15-20L waren angepeilt.
Treiber:
Mit besagter CT248 mit ER15RLY und 22TAF/G höre ich immernoch gern Musik. Also drängte sich der größere ER-Treiber von Seas quasi auf, welcher auf den Namen ER18RNX hört.
Im Hochton war entsprechend der "größeren" CT248 eigentlich Metall angesetzt. Leider hat das gekaufte Pärchen Hochtöner dann leider nicht so ausgesehen, wie ich/man sich das vorstellen würde.
Da ich zu dem Zeitpunkt gerade mit Matthias (mtthsmyr) wegen der Batelei an der Scamo 15 in Kontakt (https://www.diy-hifi-forum.eu/forum/show...post280450), habe Ihn nach einer Empfehlung gefragt und bin so bei der Scan-Speak D2608/9130 gelandet. (an der Stelle nochmals vielen Dank für die Hilfe)
Die Kiste dazu hat jetzt ~17,5L, ist als Test aktuell aus 18mm MPX (hatte kein 21er mehr) und hat eine Lage 2,5mm Alubutyl mehr als Volumenausgleich, da es eigentlich 21er sein sollte.
Eine kleine Fase von 1cm an den Seiten hat es dann doch gegeben. Die Schallwand ist 22,4cm breit und 38cm hoch und das ganze 32,5cm tief.
Eine simple Querstrebe. ist drin und aktuell ist das ganze einfach rundrum mit 3cm Noppenschaumstoff ausgekleidet:
[ATTACH=CONFIG]55926[/ATTACH][ATTACH=CONFIG]55927[/ATTACH][ATTACH=CONFIG]55928[/ATTACH]
Das ganze wurde mit einem Clio Pocket auf 1m Entfernung gemessen. Lautsprecher auf einem 110cm Ständer und Mikro zwischen Hochtöner und TMT.
Das ganze gefenstert mit "Half Hanning".
Paargleichheit sah gut aus:
[ATTACH=CONFIG]55929[/ATTACH]
dann mal alles 0°-60°:
[ATTACH=CONFIG]55930[/ATTACH][ATTACH=CONFIG]55931[/ATTACH]
Die Daten habe ich dann in VituixCAD importiert und mit der Weichenbastelei angefangen.
Dabei (aktuell) herausgekommen ist folgendes:
[ATTACH=CONFIG]55943[/ATTACH]
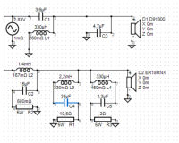
Trennung 2. Ordnung für den HT und ein paralleler Kondensator für (gegen) den Hochtonanstieg. Mit dem Kondensator kann man das auch nach Bedarf drosseln.
Trennung 2. Ordnung für dem TMT mit einem Saugkreis für den BaffleStep und einem Saugkreis für die Membranresonanz. In letzterem würde eine 0,36mH Spule besser passen, aber habe ich nicht da. Beim Saugkreis für den BaffleStep sind bei den 10R5 mal überschlägig 0R5 für den Elko mit drin.
Das ganze simuliert sich dann so:
[ATTACH=CONFIG]55933[/ATTACH][ATTACH=CONFIG]55934[/ATTACH][ATTACH=CONFIG]55935[/ATTACH]
Das ganze habe ich dann heute mal zusammengebastelt und es kommt Musik raus.
Messen tut es sich dann so (inkl. invertiertem Hochtöner (li), 0°-60°(Mitte-li) und Phase(Mitte-re), Impedanz (re)):
[ATTACH=CONFIG]55936[/ATTACH][ATTACH=CONFIG]55937[/ATTACH][ATTACH=CONFIG]55938[/ATTACH][ATTACH=CONFIG]55942[/ATTACH]
Das ganze sieht der Simulation sehr ähnlich. Nur die Trennfrequenz ist irgendwie ~40Hz niedriger als simuliert. Vielleicht liegt es daran, dass die Spulen etwas dicht gedrängt sind:
[ATTACH=CONFIG]55939[/ATTACH][ATTACH=CONFIG]55940[/ATTACH]
Kommt Musik raus und macht durchaus Spaß. Den Bass muss ich noch messen, aber Nahfeld+BR habe ich noch nie gemacht und werde ich die Tage mal versuchen. Das BR-Rohr (7cm) habe ich bewusst erstmal länger gelassen (20cm>~45Hz) und da wird etwas kürzen nicht schaden.
So, damit werde ich dann erstmal etwas hören. Die Tage mal sehen, dass ich noch versuche den Bassbereich zu vermessen und dann vielleicht mal etwas mit dem kondensator am Hochtöner und dem Saugkreis für den BaffleStep spielen.
Oder jemand hat noch andere Vorschläge. Ich bin gespannt....natürlich auch auf Meinungen oder wasimmer.
Gruß,
Dirk
Edit: Das erste Weichenbild war falsch. Der angewählte Elko ist ein 39µF und kein 33µF. Bild im Anhang ignorieren. Ich bekomms nicht weg.
ich fang mal mit einem kleinen Disclaimer an, da ich dies nach kürzlicher H-Kennzeichen Diskussion (https://www.diy-hifi-forum.eu/forum/show...ennzeichen) und Ihren Ausläufern leider für notwendig erachte:
Folgendes Projekt gehört vermutlich in ein Möbelbauforum mit minimalem akustischen Interesse. Es wird eine schnöde Kiste ohne Multi-Organ-Bass, 360° Fasen mit Gewinde oder sonstigem was spannend wäre. Es wird der tausendeste 6.5"/1" Lautsprecher. Den Lautsprecher braucht kein Mensch. Ich auch nicht. Ich machs trotzdem und werd meinen Spaß dabei haben.
Damit verdient der hier entstehende Lautsprecher ein H-Kennzeichen und jeder der das so sieht möchte nun bitte mit seiner Maus auf das Kreuz-Symbol in der rechten oberen Ecke seines Browsers fahren und einmal auf die linke Maustaste klicken. Danke.
An alle die das jetzt noch da sind ohne Intention sich einfach zu beklagen wie sinnlos das ist, die bekommen jetzt ein paar Hintergrundinfos oder können sich einfach ein paar bunte Zappelbilder anschauen.
Mein Werdegang der zu diesem Thema führt ist vermutlich recht typisch. Angefangen Lautsprecher Bausätze zu bauen. Das eine Weile gemacht und dann festgestellt, dass man eigentlich Lust hätte sowas auch mal selber von Null an zu bauen. Da das mein erster nicht nachgebauter Lautsprecher wird, bekommt er auch diesen Namen: NiNa.
Von der Grundkonzeption habe ich mich mit voller Absicht dafür entschieden eine ganz einfache Kiste mit den resultierenden Macken zu bauen. Der einfache Grund dahinter ist, dass ich mit der Zeit festgestellt habe, dass ich mit diesen Kisten schon sehr viel Spaß habe.
Mein erster 2-Wege Lautsprecher war die CT248 aus der Klang und Ton, welche einfach nur aus 6 Brettern besteht, keine Fasen hat, einen mittig sitzenden Hochtöner ohne Waveguide besitzt und -man mag es kaum glauben- echt gut Musik macht.
Was der kleinen Kiste aber natürlich etwas abgeht ist Tiefgang und Belastbarkeit. Das können die kleinen Kisten halt nicht.
Mit meiner DUO-DXT (~17L) oder der Nada (~25L) bin ich auch ohne Sub vollkommen zufrieden.
Daher: ~15-20L waren angepeilt.
Treiber:
Mit besagter CT248 mit ER15RLY und 22TAF/G höre ich immernoch gern Musik. Also drängte sich der größere ER-Treiber von Seas quasi auf, welcher auf den Namen ER18RNX hört.
Im Hochton war entsprechend der "größeren" CT248 eigentlich Metall angesetzt. Leider hat das gekaufte Pärchen Hochtöner dann leider nicht so ausgesehen, wie ich/man sich das vorstellen würde.
Da ich zu dem Zeitpunkt gerade mit Matthias (mtthsmyr) wegen der Batelei an der Scamo 15 in Kontakt (https://www.diy-hifi-forum.eu/forum/show...post280450), habe Ihn nach einer Empfehlung gefragt und bin so bei der Scan-Speak D2608/9130 gelandet. (an der Stelle nochmals vielen Dank für die Hilfe)
Die Kiste dazu hat jetzt ~17,5L, ist als Test aktuell aus 18mm MPX (hatte kein 21er mehr) und hat eine Lage 2,5mm Alubutyl mehr als Volumenausgleich, da es eigentlich 21er sein sollte.
Eine kleine Fase von 1cm an den Seiten hat es dann doch gegeben. Die Schallwand ist 22,4cm breit und 38cm hoch und das ganze 32,5cm tief.
Eine simple Querstrebe. ist drin und aktuell ist das ganze einfach rundrum mit 3cm Noppenschaumstoff ausgekleidet:
[ATTACH=CONFIG]55926[/ATTACH][ATTACH=CONFIG]55927[/ATTACH][ATTACH=CONFIG]55928[/ATTACH]
Das ganze wurde mit einem Clio Pocket auf 1m Entfernung gemessen. Lautsprecher auf einem 110cm Ständer und Mikro zwischen Hochtöner und TMT.
Das ganze gefenstert mit "Half Hanning".
Paargleichheit sah gut aus:
[ATTACH=CONFIG]55929[/ATTACH]
dann mal alles 0°-60°:
[ATTACH=CONFIG]55930[/ATTACH][ATTACH=CONFIG]55931[/ATTACH]
Die Daten habe ich dann in VituixCAD importiert und mit der Weichenbastelei angefangen.
Dabei (aktuell) herausgekommen ist folgendes:
[ATTACH=CONFIG]55943[/ATTACH]
Trennung 2. Ordnung für den HT und ein paralleler Kondensator für (gegen) den Hochtonanstieg. Mit dem Kondensator kann man das auch nach Bedarf drosseln.
Trennung 2. Ordnung für dem TMT mit einem Saugkreis für den BaffleStep und einem Saugkreis für die Membranresonanz. In letzterem würde eine 0,36mH Spule besser passen, aber habe ich nicht da. Beim Saugkreis für den BaffleStep sind bei den 10R5 mal überschlägig 0R5 für den Elko mit drin.
Das ganze simuliert sich dann so:
[ATTACH=CONFIG]55933[/ATTACH][ATTACH=CONFIG]55934[/ATTACH][ATTACH=CONFIG]55935[/ATTACH]
Das ganze habe ich dann heute mal zusammengebastelt und es kommt Musik raus.
Messen tut es sich dann so (inkl. invertiertem Hochtöner (li), 0°-60°(Mitte-li) und Phase(Mitte-re), Impedanz (re)):
[ATTACH=CONFIG]55936[/ATTACH][ATTACH=CONFIG]55937[/ATTACH][ATTACH=CONFIG]55938[/ATTACH][ATTACH=CONFIG]55942[/ATTACH]
Das ganze sieht der Simulation sehr ähnlich. Nur die Trennfrequenz ist irgendwie ~40Hz niedriger als simuliert. Vielleicht liegt es daran, dass die Spulen etwas dicht gedrängt sind:
[ATTACH=CONFIG]55939[/ATTACH][ATTACH=CONFIG]55940[/ATTACH]
Kommt Musik raus und macht durchaus Spaß. Den Bass muss ich noch messen, aber Nahfeld+BR habe ich noch nie gemacht und werde ich die Tage mal versuchen. Das BR-Rohr (7cm) habe ich bewusst erstmal länger gelassen (20cm>~45Hz) und da wird etwas kürzen nicht schaden.
So, damit werde ich dann erstmal etwas hören. Die Tage mal sehen, dass ich noch versuche den Bassbereich zu vermessen und dann vielleicht mal etwas mit dem kondensator am Hochtöner und dem Saugkreis für den BaffleStep spielen.
Oder jemand hat noch andere Vorschläge. Ich bin gespannt....natürlich auch auf Meinungen oder wasimmer.
Gruß,
Dirk
Edit: Das erste Weichenbild war falsch. Der angewählte Elko ist ein 39µF und kein 33µF. Bild im Anhang ignorieren. Ich bekomms nicht weg.
Das Leben ist kein Blindtest




Aber egal, viele finden es wohl langweilig, ich finde es aber viel spannender, als das 5000ste Breitbandprojekt, als die 7000ste Boombox, oder der 10000ste Subwoofer.