Themabewertung:
  • 0 Bewertung(en) - 0 im Durchschnitt
  • 1
  • 2
  • 3
  • 4
  • 5
Blues Brothers – Selbstbau Horn mit Onken Bass
#61
Hallo Bernd,

docali schrieb:Meinst Du, man darf kritische Punkte nach Fertigstellung nicht mehr ansprechen?
Natürlich darf man das.
Kann man aber auch nett machen und berücksichtigen, dass es hier um einen gerade fertig gestellten Lautsprecher geht...

Dass Du Dich mit Hörnern auskennst bezweifelt ja niemand und damit kannst Du sicher ein großer Gewinn für die Community sein.
Es kommt aber auch sehr darauf an, in welchem Stil das Wissen vermittelt wird...

Viele Grüße :prost:
Rainer
Zitieren

#62
Hallo Bernd,

wenn ich was wünschen würde, dann wären das eine horizonal directivity map von deinem WN300ALO. Keine Simulation - ne einfache Messung.
Kann man sowas von deinen Projekten irgendwo finden?

Grüße,
Köter
Zitieren

#63
Hallo Bernd,

ich denke , dass Hörner einen speziellen Thread Wert sind. Hier passt das m.M. nicht rein.
Da könntest Du auch Deine Ausdrücke genauer spezifizieren. Selber bin ich in diesem Thema auch nicht ganz unbedarft.
Ich kenne die Geshichte von Köters Lautsprecher, habe die Entwicklung der Weiche mitgekriegt und durfte sie auch hören.
@ Köter
mein Enkel hat sich über die Spende gefreut. Danke nochmal dafür
Ich bin wieder da
LG
Kay
Zitieren

#64
docali schrieb:Moin, ja alles sehr technische Begriffe aus meinen Forschungen aber leider ale zutreffend. Ich komme einfach zu spät hier Smile

Meinst Du, man darf kritische Punkte nach Fertigstellung nicht mehr ansprechen?

Mir ging es halt (wie Anderen wohl auch) vor Allem darum wie das geschrieben ist.

Das Du dein tiefes Wissen einbringst ist eindeutig gewünscht und wäre toll Wink Auf Deiner Homepage hab ich auch schon gelesen aber das ist für mich oft schwierig zu verstehen (Fremdsprache und Fachsprache).
Grüße
Simon
Zitieren

#65
Moin,

Danke Rainer.:prost:

ton-feile schrieb:Hallo Bernd,

Natürlich darf man das.
Kann man aber auch nett machen und berücksichtigen, dass es hier um einen gerade fertig gestellten Lautsprecher geht...
.....
Es kommt aber auch sehr darauf an, in welchem Stil das Wissen vermittelt wird...

In dem Sinne verweise ich freundlich auf die Nutzungsbedingungen - II. Kommunikationsregeln.

Und nebenbei auch auf: V. Forenfunktionen - 5. Topic-Bumping

Kritik kann noch so berechtigt sein - formuliert Bitte freundlich und konstruktiv.Smile
Gruß Karsten

Forenregeln
Zitieren

#66
docali schrieb:Ich habe hier im Verlauf noch gelesen, man könne einen Adapter oder Umformer mit gleichem Querschnitt im Verlauf der Länge verwenden. Dem widerspreche ich. Schon seit über 50 Jahren weiss man das, denn es kommt auf die Länge an, wenn bei Lambda 1/4 bzw. 1/2 Resonanzen entstehen.

Du solltest das nochmal genauer lesen, denn so steht das da nicht. Wo wir gerade dabei sind: Kugelwellenhörner basieren auf einer völlig falschen Vorstellung von Wellenausbreitung sind daher üble HOM-Schleudern. So als kleiner Seitenhieb Wink

Ansonsten macht mal alle halblang. Zerreissen? Nee, sicherlich nicht, und Stefan hat das ganz sportlich genommen.
Zitieren

#67
docali schrieb:Moin,

Ich habe hier im Verlauf noch gelesen, man könne einen Adapter oder Umformer mit gleichem Querschnitt im Verlauf der Länge verwenden. Dem widerspreche ich. Schon seit über 50 Jahren weiss man das, denn es kommt auf die Länge an, wenn bei Lambda 1/4 bzw. 1/2 Resonanzen entstehen. Deswegen schlug bereits Kerle vor Jahrzehnten einen hyperbolischen Verlauf mit T=0.6 vor. Das eigentliche Horn ist derzeit nur ca. 7-8 cm lang - Hornladung?

Wenig Praxis? Big Grin Handwerklich sicherlich. Aber ich betreibe dieses Hobby intensiv seit über 40 Jahren... Man wird sich ggf. wundern, was zukünftig noch erscheint. Wink

Hallo zusammen,
ich werde mir mal wieder untreu. Haut mich, gebt mir Tiernamen....

@Docali: Was ist T?
@JFA: Der hyperbolische Verlauf hat nichts mit Tractrix /Kugelwellenhorn zu tun. Es ist eine exponentielle Formel

Was ist HOMs? Könnt ihr mit das bitte mal intiprikativ avinieren?

LG Kay
Ich bin wieder da
LG
Kay
Zitieren

#68
Moin zusammen,

weil's zum Thema (Hornadapter / Hornverlängerung für höhere Ladung bei unterer Grenzfrequenz) passt, das Thema wird aktuell recht ausführlich im DIY-Audio Forum hier besprochen.

Dass bei Manta-Ray-Hörner (oder ähnlichen Hörner mit Diffaktionsspalt) durch den abrupten Übergang am Diffraktionsspalt Reflexionen entstehen, die zurück in den Hals laufen, ist nachvollziehbar. Der Gewinn ist halt ggf. eine breite horizontale Abstrahlung, wenn sie denn gewünscht und passend ist....

Grüße,
Christoph

PS:
Zitat:Was ist HOMs?
Das sind die sog. 'Higher Order Modes' in Hörnern. Eine schöne Erklärung und Darstellung findet sich hier - Abbildungen 14 -16.

PPS: @Köter - nervt es Dich eher, wenn in Deinem Vorstellungsthread Horn-Grundlagen diskutiert werden, oder ist das ok für Dich? Könnte ja ggf. außerhalb diskutiert werden.
Zitieren

#69
Hallo Christoph,
Danke für den Link.

Aber grau ist die Theorie.
D.H. theoretisch alles bestens, aber praktisch nur für Rundhörner anwendbar.
Köter zeigt hier eine reelle Konstruktion aus der Praxis. Und das mit echten Messungen (SIC!)
Ihr wisst, was ich meine! Wenn nicht, muss ich nach eine passenden Antwort wieder in den SandkastenBig Grin
Ein Diffraktionsschlitz folgt auch einer mathematischen Formel, genau wie das Horn selber. Meist exponentiell.

Zitat:Dass bei Manta-Ray-Hörner (oder ähnlichen Hörner mit Diffaktionsspalt) durch den abrupten Übergang am Diffraktionsspalt Reflexionen entstehen, die zurück in den Hals laufen, ist nachvollziehbar
Wenn ein Horn einen aprupten Übergang hat, ist es kein Horn sondern Müll.
Was Köter hier auf die Beine gestellt hat ist eher grandios.
Lob an Köter und seinem Helfer:thumbup:
Ich bin wieder da
LG
Kay
Zitieren

#70
Kurze Anmerkung: Malte wurde durch die Moderation aufgefordert, die Formulierung zu entschärfen.
Zitieren

#71
Kaspie schrieb:@JFA: Der hyperbolische Verlauf hat nichts mit Tractrix /Kugelwellenhorn zu tun. Es ist eine exponentielle Formel

Auf seiner Webseite schreibt er was von Tractrix/Kugelwellenhorn. Aber hyperbolisch oder exponentiell macht es nicht besser, ebenfalls falsche Annahmen (das wusste schon der Webster, aber es reichte damals aus und numerische rechnen war auch nicht effizient machbar).


Zitat:Was ist HOMs? Könnt ihr mit das bitte mal intiprikativ avinieren?

In Langform:
Gaga schrieb:Das sind die sog. 'Higher Order Modes' in Hörnern. Eine schöne Erklärung und Darstellung findet sich hier - Abbildungen 14 -16.

Aber auch die Bilder sind nicht so doll.

Ich versuche es mal ganz einfach: die sogenannte Fundamentalmode in einem Konus ist ein Kugelwellensegment, d.h. auf dieser Kugeloberfläche sind Druck und Schnelle in Phase. Und auch nur da, in allen anderen Formen nicht. Bei tiefen Frequenzen kann man auch genau das beobachten, an jeder beliebigen Stelle im Konus kann man ein Kugelsegment erkennen.

Das würde auch ewig so weitergehen wenn der Konus denn von einer Kugelwelle "angetrieben" werden würde. Wird er aber in der Regel nicht, und deswegen kommt es bei höheren Frequenzen zu einer Verformung der Wellenfront, sie ist nicht mehr kugelförmig, "gewellt" ist vielleicht das bessere Wort. Diese neue Wellenfront kann man dann mathematisch zerlegen, und dabei erhält man die Fundamentalmode - die Kugelwelle - überlagert mit weiteren Moden. Das sind die HOMs.

Jede dieser Moden besitzt eine sogenannte Cut-off-Frequenz unterhalb der sie - so wird das genannt - nicht ausbreitungsfähig sind, sie können also nicht durch den Konus wandern. Was nicht stimmt, sie werden halt nur sehr schwach angeregt und deswegen kommt am Ende kaum was an. Je höher die Frequenz umso mehr dieser HOMs werden angeregt.

Geddes meint, dass diese HOMs schädlich wären, ich denke, dass sie 1) unvermeidlich sind (sagt er auch) und 2) für Constant Directivity sogar notwendig sind (Einfachstes Beispiel: eben Welle, Fundamentalmode eines Waveguides mit konstantem Querschnitt. Das abstrahlende Ende könnte auch durch eine kolbenförmig schwingende Membran ersetzt werden; die bündelt natürlich irgendwann ziemlich stark es sei denn, die kolbenförmige Schwingung wird durch andere Schwingungen überlagert).

Wer mehr zur Mathematik dahinter erfahren möchte kann sich über Hochfrequenzhohlleiter anlesen. Ist das gleiche, nur ein anderes Ausbreitungsmedium.
Zitieren

#72
Hallo Zusammen,

erst einmal vielen Dank an alle für die rege Beteiligung. Mich stören die Diskussionen um die Horn Grundlagen natürlich NICHT. Ganz im Gegenteil – dadurch werde ich ja nicht dümmer. Ich habe schon die ein oder andere Info für die Zukunft mitgenommen. Insofern dürft ihr gern weiter fachsimpeln. :thumbup:


Wie angekündigt wollte ich noch ein bisschen was zur Frequenzweiche erzählen. Hier kommt also der nächste Teil:

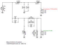
Die vorhanden Frequenzweiche ist wie bereits gesagt auf dem Frickelfest entstanden.
Im Bass gibt´s eine Luftspule, nen MKT und eine Trafokernspule, 18dB
Im Hochton gibt´s ebenfalls ein paar Folien Cs, eine I-Kern Spule und ein paar Widerstände, 12 dB.
Klingt gut, tut was es soll und macht Spaß.

Jetzt hab ich allerdings so viel Zeit und Herzblut in das Projekt gesteckt – da hat sich der Lautsprecher doch auch eine neue Frequenzweiche verdient. Zuerst wollte ich einfach die Weiche mit höherwertigen Teilen neu aufbauen. Aber ein bisschen was lernen wollte ich auch.
Also hab ich Oli um die Daten aus den Messungen gebeten. Dankenswerter Weise hat er mir die Daten gleich mit dem Vituixcad Projekt zur Verfügung gestellt. Somit konnte ich damit beginnen, alles nachzuvollziehen was wir da auf dem FF so schnell auf die Beine gestellt haben.
Könnte glatt mein Hobby werden, so passiv Weichen via Mausschubs entstehen zu lassen…
Es hat eine ganze Weile gedauert bis ich mich auf die Bauteilwerte geeinigt habe. Ich wollte die Teile so Universell wie möglich, so dass ich im Zweifel auch mal andere Schaltungen ausprobieren kann. Ein Telefonat später hatten wir uns auf ein Konzept geeinigt.
Die großen Folien Cs werden mit kleineren Folien parallel geschaltet, so kann ich mit geringem finanziellen Aufwand die Werte in sinnvollen Grenzen ändern.
Am nächsten Tag habe ich dann meine Bestellung bei Herrn Tschentscher in Auftrag gegeben.

Für den Bass verwende ich niederohmige Folienbandspulen auf einem I-Kern, zusammen mit Crosscap und Standard-Z-Cap von Jantzen.
Ich Hochton nutze ich eine Runddraht Luftspule, ebenfalls mit Jantzen Caps und Mox Widerständen.
Die Teile (insbesondere die Spulen) sind sehr hochwertig verarbeitet. An dieser Stelle also eine dicke Empfehlung! (Nein, weder Verwand noch verschwägert… 😉 )

Hier noch das Sixpack aus Vituixcad:

[ATTACH=CONFIG]71410[/ATTACH]

[ATTACH=CONFIG]71411[/ATTACH]



Nachdem ich mir dann ein paar Gedanken zur Positionierung und Verdrahtung gemacht habe ging´s los.

Zuerst habe ich mir natürlich ein paar schöne Boards gefräst:

[ATTACH=CONFIG]71401[/ATTACH]

Und danach schwarz gebeizt:

[ATTACH=CONFIG]71402[/ATTACH]

Auch wenn´s am Ende keiner sieht… 😉

Danach habe ich dann die Bauteile bestückt. Sieht dann so aus:

[ATTACH=CONFIG]71403[/ATTACH]

Bei den Kupferbandspulen habe ich die Anschlüsse mit einem Schrumpfschlauch isoliert. Untenrum ist eigentlich auch ganz ordentlich:

[ATTACH=CONFIG]71404[/ATTACH]

Ohne Anschlusskabel wiegt so eine Weiche bereits über 2 Kilogramm...

Hier dann mal mit den Anschlusskabeln für den Betrieb außerhalb des Gehäuses. So kann ich hören und ggf. Werte anpassen:

[ATTACH=CONFIG]71405[/ATTACH]

[ATTACH=CONFIG]71406[/ATTACH]

[ATTACH=CONFIG]71407[/ATTACH]


So höre ich also aktuell Musik. Und der Sprung von der einen auf die andere Frequenzweiche ist deutlich hörbar. Im Mittelton ist nun deutlich mehr Farbe. Die Abbildung noch stabiler. Das ist schon sehr, sehr beeindruckend was man mit diesem Lautsprecher nun an Details wahrnimmt. Und das auch bei geringen Abhörlautstärken. Auch außerhalb des Sweetspots lässt sich mit diesem Lautsprecher ausgezeichnet Musik hören. Gestern Abend hab ich mich mal durch diverse MTV Unplugged Aufnahmen gehört. Währenddessen spiele ich noch ein wenig am Spannungsteiler in der Hochton-Weiche, im Verhältnis ist mir da noch eine Spur zu wenig Grundton. Mal sehen was sich da in den kommenden Tagen und Wochen noch ändert. Aber so wie es jetzt ist, hat das schon echt Klasse! 😉

Grüße,
Köter


Angehängte Dateien Thumbnail(s)
                       
           
Zitieren

#73
Hallo Köter,

ein sehr schönes Projekt. Du hast ein gutes Gefühl für Ästhetik und Funktionalität. Hast doch bestimmt beruflichen Hintergrund oder?

Auch die Weichen, sehr schön sauber gebaut. Ein Gedicht.

Ein Anliegen habe ich, als ich neidvoll deine Beizung betrachten musste.
Erst letztes Jahr hatte ich meine massiv Eiche Rahmen auf die Knochen runtergeschliffen. Rustikal igitt. Danach tiefe riefen reingebürstet, und anschließend pechschwarz gebeizt, ähnlich wie deine.
Das gebürstete und matt-pech-Schwarz sah einfach wunderschön aus, ich wollte garnicht mehr wegsehen Rolleyes

Leider rieten mir nun 3 unabhängige Experten, darunter 1 Schreinermeister, und dutzende Internetbeiträge nach denen ich suchte, man müsse die Wasserbeize nun unbedingt mit Kunstharzlack versiegeln.
Unbedingt, da waren sich alle einig. Ein Ölen würde nicht versiegeln, es würde schmieren. Man hätte schwarze Finger beim hin und her tragen. Es wäre nicht abriebfest. So kämen Macken und Kratzer die hell-beige in Holzfarbe hervorstehen schnell rein.
Oh Gott :eek:
Welche Erfahrung hast du hier gemacht?

Ich wollte aber auf keinen Fall diesen Kohle Effekt verlieren. Man beteuerte mir wenn ich halt Matt-Klarlack nehme wird es nicht glänzen.
Dann hatte ich Sorge dass der im Mattlack höhere Festpartikelanteil die gebürsteten Riefen der Maserung auffüllt. So riet man mir zu Seidenmatt Lack.
Ich hatte bei der ganzen Angelegenheit schon ein schlechtes Bauchgefühl und wollte niemanden trauen aber ergab mich den Authoritäten und lackierte Seidenmatt.
Das Ergebnis war erschreckend. Am nächsten Tag sah der Rahmen aus wie ein x-beliebiger Standard "Esche Schwarz" Kunstfurnierfolie aus dem billigen Möbelhaus um die Ecke. Die ganze Magie war dahin, das Relief, der matte Kohleeffekt, das Tiefschwarz. Es wurde glänzend und flach und billig ordinär. Alles für den A*** Sad
Das war das vorerst letzte mal dass ich Experten glaube. Es sei denn du sagst mir jetzt "ja sorry, bischen dunkle Hände habe ich nach dem Tragen schon, und empfindlich sind sie wirklich, man darf sie halt nur mit schwarzen Handschuhen anfassen und Langzeittauglichkeit ist auch fraglich."..... Das würde meinen Frust relativieren Big Grin

Gruß
Josh
Zitieren

#74
Ich staune weiter wie sauber hier gearbeitet wird :prost:

Und die Frage zu dem Kohleeffekt finde ich auch super spannend.

Im Notfall muss man halt vielleicht Ebenholz verwenden... nein ist nicht wirklich ernst gemeint.
Grüße
Simon
Zitieren

#75
JFA schrieb:Du solltest das nochmal genauer lesen, denn so steht das da nicht. Wo wir gerade dabei sind: Kugelwellenhörner basieren auf einer völlig falschen Vorstellung von Wellenausbreitung sind daher üble HOM-Schleudern. So als kleiner Seitenhieb Wink.


Also ich habe einen Moment überlegt, überhaupt etwas hierzu zu schreiben aber das sind schon krasse alternative Fakten! Das gilt auch zu dem weiter unten stehend.

Auch wie hier diskutiert wird Stichwort Schwachsinn und Seitenhiebe zu verteilen usw. Keine Angst. Ich werde die Meinungsführerschaft hier nicht weiter berühren. Und sorry fürs Topic Bumping.
Zitieren

#76
Moin Josh & Simon!

Nee - beruflich bin ich schwer einzuordnen - eben so ein Mädchen für alles.

Ich verwende ja ein relativ "saugstarkes" Holz (Fichtenfurniersperrholz) - keine Ahnung ob sich die Ergebnisse auf Eichenholz übertragen lassen.

> by the way: Ich mag den Look von geölter Eiche, am besten Asteiche / Wildeiche total gern, und habe bereits viele Projekte damit gebaut!

Ich habe die Fronten mit Clou KF Beize behandelt.
Wenn man das Holz so lässt, lässt sich die Beize schon noch abreiben, und man bekommt schwarze Finger.
Nach ein paar Tagen ist das aber kaum noch der Rede Wert.

Bei dem Korpus habe ich Contura Wasserbeize benutzt. Da ist mir der "Abrieb" weniger Stark aufgefallen.

Nach zwei Tagen trocknungszeit habe ich dann Contura Hartöl aufgetragen. Die Nutze ich sonst auch für meine Eichenmöbel etc... Im Vergleich zu Leinöl Firnis hat man damit eine deutlich robustere Fläche, und Anfassgefühl / Look sind klasse.
Beim Auftragen nimmt man tatsächlich ein wenig von der Beize ab, d.h. der Lappen wird nach einiger Zeit schon ein bisschen schwarz / braun.

Nachdem das Öl getrocknet ist, ist das Problem aber eigentlich keines mehr. Ich hab eben mal mit Gewalt auf meinem Probestück herumgerubbelt. Ja - am Ende ist da ein minimaler Abrieb im Lappen zu erkennen. Beim einfach anfassen / tragen / wasauchimmer tritt dieser Effekt aber nicht auf.

Grüße,
Köter
Zitieren

#77
docali schrieb:Also ich habe einen Moment überlegt, überhaupt etwas hierzu zu schreiben aber das sind schon krasse alternative Fakten! Das gilt auch zu dem weiter unten stehend.

Schreib dann doch gerne etwas Inhaltliches dazu.
JFA ist hier bisher nur mit Fakten aufgefallen.
"Alternative" solche habe ich bisher nicht bemerkt.

Viele Grüße
Rainer
Zitieren

#78
Hallo Köter

Danke für deine Rückmeldung und den spontanen Abriebtest.
Dann muss ich wohl eine Fehlentscheidung eingestehen, immer bitter wenn man sich auf andere verlässt :mad:
Vermutlich waren die Empfehlungen im Kontext mit Gebrauchsgegenständen wie Tische valide, aber es wollte halt keiner verstehen dass man recht selten sein Käsebrot auf dem Lautsprecher schneidet.
Beim nächsten mal wirds besser Smile



Hi Rainer,

Ich finde die Aufforderung hier weiter das Thema "Selbstbau Horn mit Onken Bass" weiter zu verwässern mit hitzigen Grundsatzdiskussionen eher ungeschickt. Klar habt ihr Bock zum Diskutieren, aber wollen so die anderen den schönen Treat noch weiter lesen?

Gruß
Josh
Zitieren

#79
Hi Josh,

unter diesem Aspekt betrachtet hast Du natürlich völlig Recht. :prost:

Viele Grüße
Rainer
Zitieren

#80
Guggt ihr hier: https://www.diy-hifi-forum.eu/forum/show...oga-(HOMs)
Zitieren



Möglicherweise verwandte Themen…
Thema Verfasser Antworten Ansichten Letzter Beitrag
  Zwei-eiige Zwillinge auf dem Horn-Gnadenhof High5 2 1.495 20.04.2025, 21:34
Letzter Beitrag: SNT
  Tang Band Horn W8-1772 Sozialista 25 6.826 21.11.2024, 16:46
Letzter Beitrag: High5
  Midbass Horn Hannes 1977 41 7.733 25.09.2024, 19:22
Letzter Beitrag: kboe
  Potentes Doppel 8" PA-Top - Wahl der Hochtontreiber+Horn-Kombi MK_Sounds 9 6.523 19.08.2024, 19:04
Letzter Beitrag: ansch
  Onken.....ja, nein oder was? Kalle 306 124.200 17.01.2024, 19:37
Letzter Beitrag: Kalle
  wenn schon Horn High5 2 1.431 15.11.2023, 08:30
Letzter Beitrag: SimonSambuca
  JBL 4627,5 - Zweiweger mit JBL 2344 Horn, BMS 4550 Treiber und Beyma 12WR400 TMT Koaxfan 24 5.196 10.04.2022, 08:31
Letzter Beitrag: fosti
  "Little Skunk", 4" BB Horn Zippo 20 8.172 12.12.2021, 17:05
Letzter Beitrag: Zippo
  Selbstbau mit JBL-Restbeständen oder 4622N-Modifikation tomo 21 7.797 03.04.2021, 16:21
Letzter Beitrag: tomo
  open baffle Horn D'Appolito Idee teilaktiv plus Bass-Ripol dy1026u 9 3.173 29.04.2020, 18:26
Letzter Beitrag: dy1026u

Gehe zu:


Benutzer, die gerade dieses Thema anschauen:
1 Gast/Gäste

Deutsche Übersetzung: MyBB.de, Powered by MyBB, © 2002-2025 Melroy van den Berg.