Themabewertung:
  • 0 Bewertung(en) - 0 im Durchschnitt
  • 1
  • 2
  • 3
  • 4
  • 5
Nivâ, Multizellenhorn-Versuch
#21
Moin,

Hornhals von rund auf eckig (vertikal)

Negativform

[ATTACH=CONFIG]70835[/ATTACH]

Es wächst...

[ATTACH=CONFIG]70836[/ATTACH]

[ATTACH=CONFIG]70837[/ATTACH]

Beide müssen jetzt trocknen, dann geht es irgendwann weiter. Der Überstand wird weggeschnitten. Das war mit Heißkleber fixiert, damit es schneller die Form hält.

Dann kommt die Negativform raus., innen spachteln und schleifen...

Grüße Hartmut


Angehängte Dateien Thumbnail(s)
               
’’Freiheit ist das Recht, anderen zu sagen, was sie nicht hören wollen. ‘‘ George Orwell

Man muss nicht Alles bauen, was nicht bei 3 weglaufen kann :denk:
Zitieren

#22
Ich habe mir früher auch mal Hornadapter von 1" rund auf 50 x 50 mm quadratisch gebaut.Die Fostex HA-Adapter und das Visaton AD-25H waren mir viel zu teuer und dann habe ich ein 50mm Vierkantholzstück genommen, es auf ca. 80mm abgelängt und an dem einen Ende einen Kreis mit D= 1" angezirkelt. Das dann mit der Raspel und Schleifpapier so abgeschliffen das sich ein kontinuierlicher Übergang von rund auf quadratisch ergab. Das Holzstück habe ich dann in einen Pappzylinder gestellt und mit Epoxydharz ausgegossen. Damit sich das entformen konnte habe ich ein Kondom über das Holz gezogen und das Ganze ließ sich dann auch einfach entformen. Hinten und vorne habe ich dann noch mit Zweikomponentenkleber Adapterplatten aus Holz drangeklebt und fertig waren meine HA- Klone. So kann man übrigens jeden beliebigen Hornadapter mit unterschiedlichsten Übergängen herstellen.
Zitieren

#23
Moin Franky,

ja, man muss sich nur zu Helfen wissen Cool Interessante Wahl des Trennmittel.

Gruß Hartmut
’’Freiheit ist das Recht, anderen zu sagen, was sie nicht hören wollen. ‘‘ George Orwell

Man muss nicht Alles bauen, was nicht bei 3 weglaufen kann :denk:
Zitieren

#24
Man "nimmt" halt was sich gerade "anbietet" :engel: Big Grin

Wie immer staune ich bei Euch über die Ideen und Umsetzung :prost:
Grüße
Simon
Zitieren

#25
Moin,

[ATTACH=CONFIG]70842[/ATTACH]

[ATTACH=CONFIG]70841[/ATTACH]

[ATTACH=CONFIG]70840[/ATTACH]

Schönes Wochenende

Hartmut


Angehängte Dateien Thumbnail(s)
           
’’Freiheit ist das Recht, anderen zu sagen, was sie nicht hören wollen. ‘‘ George Orwell

Man muss nicht Alles bauen, was nicht bei 3 weglaufen kann :denk:
Zitieren

#26
Ich finde es geil! Was willst Du denn hinten drauf schrauben an Treiber?
Zitieren

#27
Hartmut ist wieder mal am werkeln…..da wird sicher was cooles draus. Ich bin gespannt…

LG Sven
AUDIY LIFE auf YT
Zitieren

#28
Franky schrieb:Ich finde es geil! Was willst Du denn hinten drauf schrauben an Treiber?

JBL 2425H , hatte ich schon erwähnt Wink Big Grin ...und wurde auch schon kritisiert :built:Cool


SNT schrieb:Hartmut ist wieder mal am werkeln…..da wird sicher was cooles draus. Ich bin gespannt…

LG Sven
naja, noch ist nix in trockenen Tüchern. Ich habe verschiedene Hornhalsadapterlängen "berechnet". Die Frage ist, ob der Diffraktionsschlitz (ich glaube das nennt man so) an der richtigen Stelle sitzt oder weiter nach vorne/Hinten muss, um die Außentröten auch adäquat mit Hochton zu füttern. ggf. muss ich dann das Zwischenstück noch mal neu bauen. Ich will das Horn in dem Bereich auch noch trennen, um es Innen vernünftig zu schleifen. So komme ich nicht überall ran.

Edit: Bau der Trennung und die Montageplatten für die Treiber sind gesägt und die Bohrlöcher markiert.
[ATTACH=CONFIG]70854[/ATTACH]

Edith: Die Trennung ist vollzogen und die Montageplatten für die Treiber sind gebohrt und an den Adaptern.

[ATTACH=CONFIG]70859[/ATTACH]

Nun spachteln und schleifen...

Ich kann es kaum erwarten da Töne durch zu schicken


Angehängte Dateien Thumbnail(s)
       
’’Freiheit ist das Recht, anderen zu sagen, was sie nicht hören wollen. ‘‘ George Orwell

Man muss nicht Alles bauen, was nicht bei 3 weglaufen kann :denk:
Zitieren

#29
Moin,

Nr.1

[ATTACH=CONFIG]70869[/ATTACH][ATTACH=CONFIG]70870[/ATTACH][ATTACH=CONFIG]70871[/ATTACH][ATTACH=CONFIG]70872[/ATTACH]

Schönen Abend, Hartmut


Angehängte Dateien Thumbnail(s)
               
’’Freiheit ist das Recht, anderen zu sagen, was sie nicht hören wollen. ‘‘ George Orwell

Man muss nicht Alles bauen, was nicht bei 3 weglaufen kann :denk:
Zitieren

#30
Echt super, Hartmut! Creative man!

LG Sven
AUDIY LIFE auf YT
Zitieren

#31
Moin,

Ich habe da Mal was vorbereitet

Die Bässe der minimemorial und das Horn sehen zwar aus wie David und Goliath, funktioniert aber auch.

[ATTACH=CONFIG]70914[/ATTACH]

Schönes Wochenende Hartmut


Angehängte Dateien Thumbnail(s)
   
’’Freiheit ist das Recht, anderen zu sagen, was sie nicht hören wollen. ‘‘ George Orwell

Man muss nicht Alles bauen, was nicht bei 3 weglaufen kann :denk:
Zitieren

#32
Hi Hartmut,
toll. Dann noch die ökölogisch geprägte Durchsichtigkeit im Klangbild......:prost:
Zitieren

#33
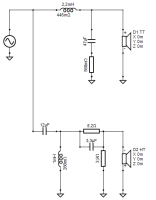
Moin,

Olli war hier und hat mich überzeugt, dass die 614er da drunter müssen.

Im Garten haben wir erst die Messorgie erledigt und als meine Schwester und ich lecker Abendessen bereiteten, hat Olli die passive Weiche dafür simuliert.

Weiche mit dem was da ist aufgebaut und funktioniert.

[ATTACH=CONFIG]70925[/ATTACH]

Grüße Hartmut


Angehängte Dateien Thumbnail(s)
   
’’Freiheit ist das Recht, anderen zu sagen, was sie nicht hören wollen. ‘‘ George Orwell

Man muss nicht Alles bauen, was nicht bei 3 weglaufen kann :denk:
Zitieren

#34
Moin,
da Hattis Laptop gerade AU ist, stelle ich hier ein paar bunte Bilder für ihn ein.

[ATTACH=CONFIG]70928[/ATTACH]
[ATTACH=CONFIG]70930[/ATTACH]
[ATTACH=CONFIG]70931[/ATTACH]
[ATTACH=CONFIG]70929[/ATTACH]
[ATTACH=CONFIG]70927[/ATTACH]

Das Horn hat offenbar ein paar Resonanzprobleme. Auch ein Superhochtöner würde wohl nicht schaden. Trotzdem spielt das schon jetzt sehr fein. Auch der 30er Wigo im 614er Cabinet beeindruckt mich immer wieder.

Das ist ein Projekt, das mit der Zeit wächst, am Ende aber hervorragend werden dürfte.

Gruß Olli


Angehängte Dateien Thumbnail(s)
                   
[SIZE=2]"Die Tiefe ist rund" © Kaspie.[/SIZE]
[SIZE=2]
GLÜCK IST, WENN ES KEINE KATASTROPHE GIBT Big Grin
[/SIZE]

Zitieren

#35
Danke Olli!
Was kann man bei diesem Horn gegen Resonanzen tun? Zwischenräume ausgiessen?
Gruß
Arnim

Ein rein verstandesmäßiges Weltbild ganz ohne Mystik ist ein Unding. Erwin Schrödinger.
Zitieren

#36
ArLo62 schrieb:Danke Olli!
Was kann man bei diesem Horn gegen Resonanzen tun? Zwischenräume ausgiessen?

Ich bin zwar nicht Olli aber bin mal so frei =)

Ich hätte den Übergang Treiber*->Adapter->Hörner in verdacht. Auch wenn die Baumethode cool ist, einen aufs Volumen bezogener sauberer Übergang ist das glaube ich nicht, da von konisch, zu was-auch-immer-rund-auf-eckig, zu mehrfach Expo umgeformt wird. Das gibt dann reflexionen. Ein Bespiel wie das Volumen über die Länge des Horns die Impedanz kompensieren kann, hab ich hier mal gezeigt->[URL="https://www.diy-hifi-forum.eu/forum/showthread.php?14139-Wir-basteln-ein-Waveguide-oder-Constant-Directivity-wie-geht-das&p=311164&viewfull=1#post311164"]https://www.diy-hifi-forum.eu/forum/showthread.php?14139-Wir-basteln-ein-Waveguide-oder-Constant-Directivity-wie-geht-das&p=311164&viewfull=1#post311164
[/URL]Das bekommt man mit Zettel, Stift und ein wenig gedulkd sicher auch ohne Simulationsprogramm hin, wenn man denn will.

*Viele Treiber haben einen kurzen Konischen Ausgang in der Frontplatte. Olli dürfte bei dem JBL besser wissen ob und wie der aussieht.
Meine Nachbarn hören auch Metal, ob sie wollen, oder nicht \m/
Zitieren

#37
Moin,

danke, den tread kenne ich, war aber zu doof das zu kapieren.

Die Umformung von rund auf eckig erfolgt hier ohne Vergrößerung der Öffnungsfläche

Da kann ich die Oberfläche noch etwas glatter gestalten.

Die Öffnung geht dann etwas unsauber in die gesamte Öffnungsfläche über. Da könnte ich die Kontur noch optimieren.

Zuerst werde ich wohl, Aussen, das XPS mit Pappmaché verstärken, das schwingt auch etwas.

Trotz der Resonanzen lässt sich damit ganz gut Hören Die Weiche haben Olli und ich noch optimiert. Olli sagte probier Mal und ich habe getan.Big Grin Cool

Grüße Hartmut
’’Freiheit ist das Recht, anderen zu sagen, was sie nicht hören wollen. ‘‘ George Orwell

Man muss nicht Alles bauen, was nicht bei 3 weglaufen kann :denk:
Zitieren

#38
3eepoint schrieb:Ich bin zwar nicht Olli,...,....

*Viele Treiber haben einen kurzen Konischen Ausgang in der Frontplatte. Olli dürfte bei dem JBL besser wissen ob und wie der aussieht.
Moin,
ich auch nichtSmile,
aber ich habe die Teiber auch hier liegen. Der Konus der 2425 ist 28mm länger als bei einem normalen Bolt-On-Treiber.
Jrooß Kalle
Zitieren

#39
Moin,

habe an die vorderen Kanten 10*10mm Viertelstableisten geleimt und die Zwischenräume mit Bauschaum gefüllt. Da schwingt schon Mal nix mehr, bzw. anders.Wink

[ATTACH=CONFIG]71100[/ATTACH]

Aussen rum plane ich Wellpappe, 1 bis 2cm hochkant und den Abschluss mit Pappmaché.

Grüße Hartmut


Angehängte Dateien Thumbnail(s)
   
’’Freiheit ist das Recht, anderen zu sagen, was sie nicht hören wollen. ‘‘ George Orwell

Man muss nicht Alles bauen, was nicht bei 3 weglaufen kann :denk:
Zitieren

#40
Moin,

2 stabile doppelwellige Umzugskartons habe ich in 1,3cm breite Streifen geschnitten.

[ATTACH=CONFIG]71110[/ATTACH]

Ich sah auch wie die Kreissäge aus...:eek: Big Grin

Den über stehenden Bauschaum abgeschnitten und groh geschliffen, damit im nächsten Schritt, Außen, die Pappstreifen drauf können.

[ATTACH=CONFIG]71111[/ATTACH]

Edit: der Anfang


Angehängte Dateien Thumbnail(s)
           
’’Freiheit ist das Recht, anderen zu sagen, was sie nicht hören wollen. ‘‘ George Orwell

Man muss nicht Alles bauen, was nicht bei 3 weglaufen kann :denk:
Zitieren



Möglicherweise verwandte Themen…
Thema Verfasser Antworten Ansichten Letzter Beitrag
  Was lautes, nächster Versuch kboe 65 53.788 02.09.2023, 17:38
Letzter Beitrag: kboe
  Mein erster versuch Baby Devil :-) kleinerBastler 11 3.534 15.06.2016, 08:04
Letzter Beitrag: tiefton
  Hifi unter schwierigen Bedingungen. Erster Versuch: Nahfeld-Wandkiste. ferryman 49 20.993 16.03.2011, 21:02
Letzter Beitrag: ferryman

Gehe zu:


Benutzer, die gerade dieses Thema anschauen:
1 Gast/Gäste

Deutsche Übersetzung: MyBB.de, Powered by MyBB, © 2002-2026 Melroy van den Berg.