Themabewertung:
  • 0 Bewertung(en) - 0 im Durchschnitt
  • 1
  • 2
  • 3
  • 4
  • 5
Onkel Titus kommt - 2 Wege mit SiCA Zeuch
#1
Hallöle Zusammen,

nachdem ich letztes Jahr die Isophon Kiste fertig bekommen haben - getauft auf den Namen Tante Mathilda - kommt nur der werte Gatte dazu: Onkel Titus.

Beim letzten mal war die Schallwand, die Idee der TQWT und auch das optische Finish der Isophöner von Olli, die Weiche entstand zusammen mit Oldie / Michi - Zack: es tönt gar wunderbar, habt Dank ihr beiden :prost:
Mehr dazu hier: https://www.diy-hifi-forum.eu/forum/show...post310208
und hier: https://www.kwerl-acoustic.de/?p=2184

Nun ist es ja so, dass befreundete Selberbauer - auch wenn sie nicht ums Eck wohnen - immer wieder Sachen rumliegen haben und sagen: Mach was draus, ich komm nicht dazu.
Danke Olli, ich habs ca 1 1/2 Jahre gut eingelagert um dann mit den Treiber was zu tun:
https://sica.it/prodotto/8-h-2-cp/
Sica 8H2CP und
https://sica.it/prodotto/cd-60-38-n92/
Sica CD60.38/N92 an einem
https://sica.it/prodotto/q07020a/
Sica Q07020A Horn.

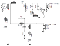
So, nun, erste Hürde: die Namen - auch wenn technische Spezifikationen in der Produktbezeichnung hilfreich sind: DAS KANN MAN SICH NICHT MERKEN - das kann alleine deswegen schon niemand nachbauen, die Fehlerquote das falsche zu kaufen wäre beim Horn/Treber sehr hoch - gefährlich.:joke:

So, die zweite Hürde: Auch wenn das im Hochton hochwertige Treiber sind und auf dem Papier das alles fein ist - das Horn macht unter 2,5Khz schon viel tamtam. Überschwinger bei der Ladung im Horn um 2 Khz und dann Phasentechnisch mit den Filtern echt eine Zicke. Also wirklich... nicht schön. Und nicht "ganz einfach" - auch wenn das der Grundgedanke von Olli war. Big Grin

Dankenswerterweise hat er mich in VITUIXCad eingeführt - vielen Dank, das war eine große Hilfe.

Was mach ich damit nun: In eine Kiste stecken - Kompaktbox muss ich eh auf einen Ständer üacken, also kann das auch in eine Standbox (Ja, das braucht der Bass im Leben nicht, ich weiß...)
Aber die Bird habe ich in die Tonne getreten und brauche wieder ein HornSmile

Mit den Maßen 90x27x27 ist der Onkel etwas fülliger als das Original der ???, aber der Schwarze Schnauzer passt ganz gut.
Also, knapp 50Liter geschlossen - mag ich... vermutlich :thumbup:

[Bild: 20220806-135852.jpg]

Messungen und all das kommen beim nächsteh Update.
Ach ja Ich habe 15 virtuelle Weichen und 5 reale aufgebaut - so eine Zicke aber auch...
Viele Grüße, Thomas

Es ist genug, wenn es genug ist.

Zitieren

#2
Moin Thomas,

sehr cool! Ich freue mich, dass du uns das Projekt vorstellst! Ich stelle mal meinen Klappstuhl auf ;-)

Viele Grüße,
Stefan
[URL="http://www.igdh.eu"]
[IMGNR]http://www.igdh.eu/logo_igdh_mini.png[/IMGNR]
[/URL]
Zitieren

#3
Ich bin mal gespannt und stelle meinen Stuhl auf.Smile
Zitieren

#4
Willkommen...
Also, was untechnisches...
Dieses Furnier ist es
https://www.ebay.de/itm/392036549009?mkc...media=COPY


Geschliffen mit 320er und dann mit denen hier
https://www.bosch-diy.com/de/de/p/schlei...ck-2763078

Veredelt mit https://www.pnz-shop.de/alle-pnz-produkt...s-w/a-1713
Viele Grüße, Thomas

Es ist genug, wenn es genug ist.

Zitieren

#5
Hallo Thomas,

da bin ich ja mal gespannt. Die Gehäuse sehen schonmal toll aus.

Gruss
Eugen
Zitieren

#6
So, auf in die nächste Runde.

Das SaraiFo Furnier ist relativ dick, lässt sich gut schleifen und die Kanten sind - wenn man es in der richtigen Reihenfolge aufbringt - auch gut zu machen.
Bin zufrieden :-) (ein Geheimtipp beim Furnieren: eine nicht zu gute Kamera beim Fotos machen verwenden...Wink)

Hier mal zu sehen, wie groß der Klops ist...
[ATTACH=CONFIG]66869[/ATTACH]

Etwas zum Innenaufbau:
Dachlatte auf der Rückseite, Flächen mit Trittschalldämmung (https://www.globus-baumarkt.de/classen-t...590-x-4-mm) versehen und in der Mitte eine Versteifung.

[URL="https://abload.de/image.php?img=20220323_181549secvg.jpg"][Bild: 20220323_181549secvg.jpg]


[/URL]Unten ein akustischer Sumpf aus Resten, in der Mitte ein Stück Basotect, oben dann Noppe und Dämmwolle was noch soda war.

Ich habe in der Impedanz keine Sauerreien gefunden, weshalb ich auf IRR oder sowas verzichtet habe.


Optional habe ich an GHP gedacht, die Simulation mit Basta sah so aus:
ohne: [ATTACH=CONFIG]66870[/ATTACH] mit: [ATTACH=CONFIG]66871[/ATTACH]

die Realität so:

[img=https://abload.de/thumb/20220512_21424089cwl.jpg]

[Bild: 20220512_21424089cwl.jpg]


Das ist dann am Ende eine Geschmackssache, ich brauch dafür aber noch Zeit in meinem Raum. Mal sehen ob oder ob nicht.


Angehängte Dateien Thumbnail(s)
           
Viele Grüße, Thomas

Es ist genug, wenn es genug ist.

Zitieren

#7
Das Horn... tja, der treiber... tja.. also... wie soll ich anfangen.
Solo ohne Horn messen sich die Treiber gleich. Sobald dann aber eine Luftlast dranhägt ist eine Impedanz im Eimer

[URL="https://abload.de/image.php?img=20220425_211223e9f83.jpg"][Bild: 20220425_211223e9f83.jpg]

[/URL]

Nicht schön. Der Filter der Weiche hat zwar rein SPL mässig genauso gut funktioniert, aber man konnte es hören - Anstregung und irgendwie mangelde Attake. Also, Membran/Spule raus und ersetzt (das ist mal einfach...) und dann war es auch gut. Die Schwingspule ist zwar Zwangszentriert, aber hat an der Anschlusstelle zur Lötfahne eine leichte Verdickung so dass die bei Kompression/Luftlast wohl nicht frei/smmetrisch läuft und dann haben wir den Salat.

So sieht das ganze dann real aus (undichtigkeit noch im Bass)
[Bild: sica_3_1_5_1ht_x1impe18ilm.png]

[Bild: sica_3_1_5_1ht_x1splf6c89.png]

[URL="https://abload.de/image.php?img=sica_3_1_5_1ht_x1powe6bij9.png"][Bild: sica_3_1_5_1ht_x1powe6bij9.png]

[/URL][URL="https://abload.de/image.php?img=sica_3_1_5_1ht_x1xo-sthfvv.png"][Bild: sica_3_1_5_1ht_x1xo-sthfvv.png]

Ja und nun...
[/URL]Ja und nun... also Fallstricke sind noch eine falsch gelabelte Spule und Zeit um alles wieder zusammenzubauen.... aber es klingt schon mal sehr ansprechend, anspringend und auch nach ... gut.


Angehängte Dateien Thumbnail(s)
       
Viele Grüße, Thomas

Es ist genug, wenn es genug ist.

Zitieren

#8
Dings vergessen
[Bild: sica_3_1_5_1ht_x1direanciv.png]


Im Hochton geht auch noch im 1-2 Ohm hin oder her, dass wird dann im langezeithören rausgefunden.
Viele Grüße, Thomas

Es ist genug, wenn es genug ist.

Zitieren

#9
So, nun antworte ich mir mal selbst...
Warum ist das Ding noch nicht fertig?
Weil ich eine falsch deklarierte Spule im tiefton-zweig bekomme habe. Ich habe jetzt 3 Wochen damit zugebracht alles immer wieder zu pürpfen und versucht den Fehler in VITuixCad nachzubilden. Aber dass die 1,5mh spule nur 1,2 mh hat, hab ich nur durch eine Vermessung aller Bauteile rausgefunden - hatte ich auch noch nie.. :rtfm:
Naja, nun einen Ersatz besorgen, alle Teile vermessen - auch die Widerstände - und dann mal sehen.
Viele Grüße, Thomas

Es ist genug, wenn es genug ist.

Zitieren

#10
Hallo Thomas,

schönes Projekt! Vielen Dank für die ausführliche Dokumentation.

Grüße,
Christoph
Zitieren

#11
Sehr gern. Gibt ja auch nicht viel was man anders machen könnte, ausser den Bass in ein anderes Gehäuse zu stecken. Soooo viel lässt sich mit dem Treiber und Horn nicht Nders machen. Aber tönt wohlfeil
Viele Grüße, Thomas

Es ist genug, wenn es genug ist.

Zitieren

#12
tiefton schrieb:Aber tönt wohlfeil

Gleich so schlecht? Gut: man soll ja ehrlich zu sich und anderen sein Wink

Zitat:Bedeutungen:
für einen geringen Preis, günstig
geistlos, ohne intellektuelles Niveau

Synonyme:
günstig, preiswert
billig, platt, abgedroschen, geistlos
Viele Grüße,

Rouven

Roul-DIY // Der Akustische Untergrund // Lautsprecherbau-Community
Zitieren

#13
So, nachdem mich Covid zu hause einsperrt, habe ich nochmal ein bisschen gehört und gewurschtelt...

Der WIderstand im Sauger des Hochtöners mit 2,7 Ohm macht echt viel Ärger, denn... Widerstände mit mit 10% Toleranz sind bei 2,7 Ohm schon zuviel. Also, Ausmessen und das macht bei der Paarvergleichsmessung L/R dann dochmal 3db auf der Spitze des Saugers aus. Hörbar...
Also werde ich nun nochmal ein bisschen Bauteile ausmessen, die eine Box muss nochmal.

Spannender und wiederholt Lehrreich war aber die GHP - Prüfung.
Bei normaler Musik - volles Spektrum, viele Instrumente klingt es mit GHP schön "Tight" und gut.
Bei Schlagzeugmusik, ist das anders.
Mit GHP Kommt bei der Basedrumm erst das Fell und dann der Anschlag - das klingt zwar auch tight, aber auch falsch.
Da wird dann also gedreht und das klingt für mich falschrum. Es müsste erst der Anschlag und dann das Fell kommen, also ts-bumm. Zumindest für mein Hörverständnis.
Ohne GHP passt es dann, dann wird der Oberbass etwas voluminöser (so in etwa wie wenn man die Box näher an die Wand stellt) - aber: das Timing passt wieder, so klingt eine Base.
Also: Ohne GHP, evtl noch etwas Bedämpfung spielen.
Viele Grüße, Thomas

Es ist genug, wenn es genug ist.

Zitieren

#14
So, ich habe fertig...
Das Horn hat seine ganz große Stärken tatsächlich nicht nur bei Dynamik, sondern auch bei Stimmen – Choraufnahmen klingen ganz wundervoll. Eine tolle Box, die alles kann was man zum Musikhören braucht, auch ohne Limits. Aufgrund des Horns nicht ganz so Rundstrahlend wie Tante Mathilda, aber in Hörachse auf jeden Fall etwas gediegener und ehrlicher.
Tante Mathilda kann man über all gut hören, im ganzen Raum (wie auf dem Schrottplatz der ??? eben auch), bei Onkel Titus muss man sich schon hinsetzen und zuhören. Wird dann aber mit ganz ganz feiner Wiedergabe belohnt.

Mein Fazit zu den Treibern:
Bass: ganz fein - Problemlos, geht auch in weniger Volumen, macht alles richtig.
Horn: Oh mei... was für eine Zicke. Sehr sensibel in der Abstimmung bzgl. der Widerstandswerte in den Paralellzweigen (1 Ohm sind locker mal 2-3db Abweichung) und tatsächlich eine schwache Paargleichheit. Ich habe hier 4 Spulen/Membrane und hab mir dann die besten beiden rausgesucht und hab dann trotzdem noch tlw. 3-4db Schwankungen - leider nicht überall, sondern nur im Bereich von 4-7khz. Da muss dann links und rechts eine eigene Weiche bekommen... Für das Geld, nicht überzeugend von sica.

[ATTACH=CONFIG]67373[/ATTACH]

[ATTACH=CONFIG]67374[/ATTACH]


[ATTACH=CONFIG]67375[/ATTACH]

[ATTACH=CONFIG]67376[/ATTACH]


Angehängte Dateien Thumbnail(s)
               
Viele Grüße, Thomas

Es ist genug, wenn es genug ist.

Zitieren

#15
tiefton schrieb:So, ich habe fertig...
Das Horn hat seine ganz große Stärken tatsächlich nicht nur bei Dynamik, sondern auch bei Stimmen – Choraufnahmen klingen ganz wundervoll. Eine tolle Box, die alles kann was man zum Musikhören braucht, auch ohne Limits.
Glückwunsch Thomas! :thumbup:

Sieht auch sehr lecker aus. Würde ich gerne mal hören..

Grüße
Chlang

[SIZE=2]Alle selbst ernannten Götter werden dir zürnen, wenn du dich nicht von ihnen erlösen lässt.

[/SIZE]:dont_know:
Zitieren

#16
Danke Christian - mal sehen ob sich nicht was im Frühjahr machen lässt hier im Süden...:prost:
Viele Grüße, Thomas

Es ist genug, wenn es genug ist.

Zitieren

#17
Hallo Thomas,

je mehr ich mich mit dem Onkel beschäftige (jetzt ca 6 Monate), desto besser kann ich beschreiben, was passt und was man vielleicht noch machen könnte. Vielen Dank übrigens fürs Leihen.

Also der Bass ist in CB wirklich perfekt. Tiefbass, Druck, Schnelle, Kick…alles da, ein wirklich guter Bass-Lautsprecher! Da bekommt man richtig Lust auf noch mehr Membranfläche, obwohl das Ding schon satt schiebt. Macht süchtig. Da bleibt kein Auge trocken. Da einzige was ich mir da wünschen würde, wären 1 Kilowatt mehr Verstärkerleistung und noch mehr Membranfläche…

Mit dem Hochtonhorn ist es so ne Sache. Es rückt das Musikgeschehen etwas allzu stark ins Lifehaftige und ist bei hohen Lautstärken etwas vorlaut, aber es macht mir damit Spass meine Musikrichtung zu hören (Blues). Ich würde an deiner Stelle das Ding trotzdem nochmal Frequenzweichentechnisch angehen und dem Horn vielleicht generell 1dB weniger geben. Aber in der Summe für meine Musik ein sehr guter Lautsprecher mit ordentlich Druck und Würze.

LG Sven
AUDIY LIFE auf YT
Zitieren

#18
Hallo Sven,

Danke für Dein Feedback - ich habe das auch so in Erinnerung, allerdings hatte ich da wirklich mit 1-2 Ohm Schritten im Hochton Experimentiert und dann war es recht schnell auch etwas Dumpf.
[ATTACH=CONFIG]70112[/ATTACH]
Hier kann man gut sehen, dass die Energie bei 0° auf Achse etwas zu viel ist bei 3-4 Khz. Das macht den Höreindruck aus. Wenn ich dem HT da etwas weniger Pegel gebe oder an den Saugern spiele, bekommen ich dann eine Dumpfe Wiedergabe unter Winkel, da stimmte es dann wieder nicht mehr. Und nachdem ich für links und rechts verschiedene Werte mit den Weichen brauche, weil die Paargleichheit der Treiber so mies ist, habe ich mich dann darauf geeinigt...

Aber ich kann deinen Höreindruck total verstehen - Chöre fand ich damit ganz wunderbar.

Bei mir steht jetzt ein Umzug und Zusammenzug an, da wird sich die Hörsituation wieder ganz ordenltlich verändern daheim - insofern, komme ich gerade auch zu nix, die beiden werde ich vorr. auch nicht Stellen können...
Das Hobby ruht quasi vorerst.

Also, Bei Dir stehen sie erstmal gut :-)


Angehängte Dateien Thumbnail(s)
   
Viele Grüße, Thomas

Es ist genug, wenn es genug ist.

Zitieren

#19
Hi Thomas,

da die Bässe bei mir in CB wirklich außerordentlich gut laufen ( ich denke mal um die 50 Liter) spiele ich mit dem Gedanken mir endlich auch mal auf der Basis eine eigene Box zu bauen, allerdings mit einem anderen Hochtöner. Ich hätte da gerne einen Hochtöner mit schön großem Waveguide davor, also nicht gaaanz so ‚hornig‘. Das ganze dann in eine schöne Vintage-Box mit den Abmessungen 60cm hoch, 40cm breit und 25cm tief. Was meinst du dazu?

Dann hätte ich auch mal wieder ein bisschen Gebastel mit Holz…

LG Sven
AUDIY LIFE auf YT
Zitieren

#20
Moin Sven,

SNT schrieb:da die Bässe bei mir in CB wirklich außerordentlich gut laufen ( ich denke mal um die 50 Liter) spiele ich mit dem Gedanken mir endlich auch mal auf der Basis eine eigene Box zu bauen, allerdings mit einem anderen Hochtöner. Ich hätte da gerne einen Hochtöner mit schön großem Waveguide davor, also nicht gaaanz so ‚hornig‘. Das ganze dann in eine schöne Vintage-Box mit den Abmessungen 60cm hoch, 40cm breit und 25cm tief. Was meinst du dazu?
das trifft sich gut - bei mir entsteht auch gerade eine CB mit 8H2CP.
Der hat sich bei mir in 34 Liter recht schön simuliert.

Vorerst plane ich, auf dem Gehäuse aufgesetzt, kleine Traktrix Holz Hörner mit angeflanschtem BMS 4524.
Gruß Karsten

Wenn die Menschen nur über das sprächen, was sie begreifen, dann würde es sehr still auf der Welt sein.
Zitieren



Möglicherweise verwandte Themen…
Thema Verfasser Antworten Ansichten Letzter Beitrag
  2-Wege - geschlossen - klassisch - GROSS a.j.h. 25 41.787 17.10.2025, 17:45
Letzter Beitrag: Chlang
  NoMOMO 2-Wege universell ArLo62 4 2.389 16.05.2025, 17:27
Letzter Beitrag: ArLo62
  Rom II - 4 Wege, ähnlich, aber doch anders... Christoph Gebhard 73 85.893 12.04.2025, 07:13
Letzter Beitrag: High5
  Projekt DynaLigth-MK2 2024 , Open Baffle, 2,5 Wege , Dynavox Chassis Olaf_HH 0 5.917 19.08.2024, 16:27
Letzter Beitrag: Olaf_HH
  hoschibill's "Teltow" : kompakter Monitor mit Sica Bestückung Nolie 144 118.749 11.03.2024, 21:57
Letzter Beitrag: Joern
  Morton kommt - Sica 8H2CP und DT-300 im WG tiefton 3 3.055 25.02.2024, 09:15
Letzter Beitrag: tiefton
  Konzept für einen drei-Wege geschlossenen Lautsprecher xblax 22 11.083 23.01.2024, 00:53
Letzter Beitrag: xblax
  Projektvorstellung SiK6.5 - Kompaktlautsprecher mit 6,5 Zoll Sica Koax pcmurx 16 20.001 19.01.2024, 17:28
Letzter Beitrag: linux1972
  4 Wege Aktiv alexanderdergroße 13 6.632 07.01.2024, 13:36
Letzter Beitrag: Gaga
  Open Baffle Ellipse 2-Wege, mit SUB dipoluser 2 2.211 07.10.2023, 13:49
Letzter Beitrag: Tojoko

Gehe zu:


Benutzer, die gerade dieses Thema anschauen:
1 Gast/Gäste

Deutsche Übersetzung: MyBB.de, Powered by MyBB, © 2002-2026 Melroy van den Berg.