Themabewertung:
  • 0 Bewertung(en) - 0 im Durchschnitt
  • 1
  • 2
  • 3
  • 4
  • 5
Hilfe für 2-Wege-Weiche / Heimkinoprojekt
#1
Hallo Leute,

ich bin neu hier im Forum und schiesse gleich mit einem Hilferuf los Smile

Für mein Heimkinoprojekt möchte ich gerne Monacor's DT-350NF mit dem SPH-5M paaren. Vor allem der Hochtöner scheint sich schon einen Namen gemacht zu haben. Ich habe ihn noch nicht gehört, aber den DT-250 und DT-25ti habe ich selbst in Betrieb und kann nur gutes berichten. Diverse Bauvorschläge für 2-Wege Boxen mit diesem HT gibt es einige. Jedoch nicht in Verbindung mit diesem Tief-Mitteltönen.
Tieftonkompliezen gibt es für diesen Hochtöner bestimmt viele geeignete, vermutlich auch bessere, aber die Wahl ist jetzt auf diesen gefallen.

Die schlussendliche Anwendung sieht vor, dass die Lautsprecher in ein ca. 6 Liter grosses Gehäuse eben in die Wand eingelassen werden. zwei für den Center und je eine links bzw. rechts. Weiters möchte ich erwähnen, dass die drei Frontkanäle über einen Behringer DCx2496 laufen und entsprechende Linearisierungsmöglichkeiten vorhanden sind.

Da ich's nicht so mit Simulation&Co habe, und mir vor allem die Praxis fehlt, bitte ich um Eure Hilfe. Wer kann mir bitte die Berechnung der Weiche für die oben genannten Komponenten vornehmen? Ich brauche auch nicht 5 Vorschläge. Wäre froh wenn sich jemand der Sache annehmen würde, der sich das zutraut, und mir bis zur Teilbestellung hilfreich zur Seite steht.

Hier nochmals die Fakten:

Heimkino-Fontlautsprecher - Links, 2xCenter, Rechts (also 4 Stück)
Hochtöner Monacor DT-350NF
Tieftöner Monacor SPH-5M
geschlossenes Gehäuse ca. 6 Liter - eben in die Wand eingelassen
alle Boxen über DCX2496 angesteuert

Dann bedanke ich mich schon mal im Voraus und bin gespannt auf das was jetzt so kommt... Smile
Zitieren

#2
Hallo Schuni!
schuni.at schrieb:Da ich's nicht so mit Simulation&Co habe, und mir vor allem die Praxis fehlt, bitte ich um Eure Hilfe. Wer kann mir bitte die Berechnung der Weiche für die oben genannten Komponenten vornehmen?
So einfach ist das nicht…

Zitat:Tieftöner Monacor SPH-5M
geschlossenes Gehäuse ca. 6 Liter - eben in die Wand eingelassen
Mal so von Einsteiger zu Einsteiger: Lad Dir erstmal BassCAD (kostenlos) runter. Lade die TSP für den Monacor SPH-5M ("Eingabe TSP" -> "Datei öffnen"), klick auf OK und dann auf "Auswahl Boxentyp". Du wirst feststellen, dass der SPH-5M für eine geschlossene Box wenig geeignet ist. Das heißt natürlich nicht dass man das nicht trotzdem tun kann, aber für Deine Anwendung ist er nicht optimal.

Deine erste Übung ist also: Such Dir einen passenden Tieftöner raus. Wink
Liebe Grüße,
-Tusker
Zitieren

#3
Hallo schuni.at,

ich stimme tusker hier voll zu.
Natürlich wartest du auf die Weichensimulationen und möchtest keine "Klug.....".
Ich verstehe das auch nicht, was du eigentlich bauen möchtest, DCX2496 ist doch DSP für aktive Weichen, den möchtest du "nur" für EQ verwenden? Kann das nicht auch dein Decoder?
Und die Lautsprecher für das HK, sollen die irgendwelche Standards erfüllen, wie THX oder Atmos?
In diesem Fall würde ich zu einem bewährten Bausatz greifen, da bekommst du hier bestimmt richtig gute Empfehlungen und kannst trotzdem alles selber bauen, nur eben nach Rezept.
Vor allem Center sind nicht einfach in der Entwicklung.
Gruß
Thomas

"Wer der Herde folgt, sieht nur Ärsche"_ frei nach Hannes Jaenicke
Zitieren

#4
Danke für Eure bisherigen Antworten!
Die Lautsprecher müssen keinen bekannten Standards nachkommen, nein. Ich habe Eure Message absolut versanden. Ich bin schon auf der Suche nach einem geeigneteren TMT. Aber ich muss grade feststellen dass von den ganzen BR tauglichen Lautsprechern der, den ich ausgewählt habe, am ehesten noch für geschlossene Volumen geeignet ist... wenn auch nicht ideal - logisch. Aber ich suche noch nach Alternativen!

Zitat:Vor allem Center sind nicht einfach in der Entwicklung

Warum allerdings der Center sich so von den anderen Frontlautsprechern unterscheiden soll verstehe ich nicht ganz... Meine Idee ist vorne drei gleichwertige Kanäle aufzubauen, wobei der Center halt doppelt bestückt ist - damit kann ich doch nicht so falsch liegen, oder etwa doch?

Zitat:Ich verstehe das auch nicht, was du eigentlich bauen möchtest, DCX2496 ist doch DSP für aktive Weichen, den möchtest du "nur" für EQ verwenden?


Die Kurzantwort lautet: Nein.
In erster Linie brauche ich die aktive Weiche und die Summierfunktion (drei Kanäle) für den Subwoofer. Noch idealer wäre ein 6to8 DSP oder so etwas dann könnte ich die Rear noch mit einbinden - entfällt aber derzeit aus Kostengründen.

Dass hier noch ein parametrischer EQ mit drin steckt ist bestimmt kein Nachteil... vor allem weil mir der dann auch zur Anpassung des Woofers an den Raum zu Gute kommt.

Und Hier die Antwort in längerer Fassung, die auch sonst noch etwas Aufschluss über mein Vorhaben geben soll:
Als Decoder dient eine Teufel Decoderstation 7. Betreiben möchte ich 5.1. um Filme zu sehen und 2.1 für Musik soweit alles normal. Aber jetzt sind wir am Knackpunkt des gesamten Konzeptes, das ich so oder so ähnlich bis jetzt im Netz noch nicht gefunden habe: Das Signal der drei vorderen Kanäle will ich aktiv trennen. Soll heissen dass L/C/R hochpass gefiltert werden, und die tieffrequenten Anteile "summiert" (also drei Kanäle) einem aktiven Sub zugespielt werden. Der LFE des Decoders soll ein reiner LFE bleiben und bedient, über ein DSP-Aktivmodul einen Körperschallwandler der in meiner Couch seine Arbeit verrichtet. Das hat den Hintergrund, dass ich gerne auch Musik 2.1 hören möchte. Aber dabei brauche ich den Körperschall nicht (Ausgabe am Decoder 2.0). Weiters besteht die Möglichkeit Körperschall und Subwoofer im Delay getrennt zu regeln. Was die Rear-Lautsprecher betrifft, dort greife ich auf vorhandene kleine Zweiwege-Lautsprecher zurück, die aber für die vorgesehene Anwendung ausreichen müssten. Natürlich gibt es jeeeeede Menge super geiler AV-Vertärker und und und. Nur hab ich noch keinen gesehen der 5.2 kann und dann noch einen wirklich flexiblen DSP dabei hat. Auch gibt es mega geile Subwoofer, da ist Infraschall auch gleich mit inbegriffen - damit habe ich allerdings nur ein Problem: best möglicher Effekt bei "absoluter Unsichtbarkeit" ist mit solchen Teilen nicht kombinierbar. Und einen solchen Subwoofer kann ich in meinem Wohnzimmer echt nicht verstecken oder integrieren... Diese Tatsachen haben mich zu diesem Projekt hingerissen.

Ich weiss jetzt nicht ob ich meine Idee verständlich beschreiben konnte... falls erwünscht oder förderlich kann ich vom Konzept gerne eine Skizze zeigen.

Das ganze dann auch noch vernünftig einzustellen ist eine ganz andere Geschichte - die hebe ich mir für später auf Big Grin
Zitieren

#5
Hallo,
Kurz und knapp:
Eine Weiche kann dir niemand berechnen. Das funktioniert niemals. Ohne in den fertigen Boxen gemessene Frequenz- und Impedanzgänge ist eine vernünftige Simulation einer Weiche unmöglich.
Kannst du das nicht selbst, musst du jemand beauftragten der dir das macht. Das sind aber schnell kosten im vierstelligen bereich.
Tut mir leid dich so enttäuschen zu müssen.
Gruß Tobias
________________
Zitieren

#6
Tobias,
du hast mich nicht enttäuscht. Das weiss ich doch auch.

Primär geht es mir jetzt um die Frontlautsprecher. Hier will ich nicht auf bekannte Produkte oder Konzepte zurückgreifen, dafür könnte ich mindestens fünf Gründe aufzählen. Ich habe so meine eigenen Vorstellungen was den Sound anbelangt (und bitte nötigt mich jetzt nicht meinen Hörgeschmack zu beschreiben Big Grin) Deshalb ist meine erste Wahl auch auf die ganannten Komponenten gefallen. Die Besondere Herausforderung liegt nun in der Konstruktion der Box, im speziellen die Schallwand+Abdeckung, und deren Integration in die Wand. Wir sprechen hier von einer Ziegel-Aussenwand. Aufdoppeln kommt leider aus mehreren Gründen nicht in die Tüte. Um die Lautsprecher abzuwinkeln ist vermutlich auch nicht genügend Platz - das muss ich aber erst noch richtig ausknobeln. Wird vermutlich auch nicht unbedingt nötig sein, da die Hauptkanäle nicht all zu weit auseinander sind.

Gibt es denn irgendwelche Vorschläge zu einem Tieftöner, vorzugsweise 13cm, der zum DT-350NF passt und für kleinere geschlossene Gehäuse geeignet ist? Der muss nicht wirklich tief spielen können, weil ich eh aktiv trennen werde - wenn es sein muss auch mit 48dB/Okt Wink
Ein Kriterium wäre vielleicht noch der Preis. Bis €100.- stelle ich mir vor.

Uebrigens als Subwoofer waren vier Stück Mivoc AW2000 gedacht. Im geschlossenen Gehäuse.
Zitieren

#7
Hallo,
Na dann. Ich denke der sph-5m könnte in 6l cb laufen. Kann jetzt nicht an den pc zum simulieren, aber qts 0.41 und vas 13.5l könnte gerade noch gehen.
Willst das dann per Gehör abstimmen?
Gruß Tobias
________________
Zitieren

#8
Hallo,

und danke für die ausführliche Antwort.
Natürlich kannst du drei gleiche Hauptlautsprecher benutzen.
Die Entwicklung ist nur bei flachen Center-Lautsprechern schwieriger, wegen dem Abstrahlverhalten. Da gibt es hier im Forum sehr interessante Beiträge.
Zu deiner Planung habe ich dir verschiedene Beiträge gesucht, vielleicht hilft es dir.

http://www.diy-hifi-forum.eu/forum/showt...php?t=5823

http://www.lautsprechershop.de/hifi/gt.htm

http://www.lautsprechershop.de/hifi/gt6.htm
Gruß
Thomas

"Wer der Herde folgt, sieht nur Ärsche"_ frei nach Hannes Jaenicke
Zitieren

#9
schuni.at schrieb:Warum allerdings der Center sich so von den anderen Frontlautsprechern unterscheiden soll verstehe ich nicht ganz...
Akustisch sollte er sich gar nicht unterscheiden, aber das ist bei einer um 90° Grad gedrehten Box nicht automatisch gegeben.

Zitat:Meine Idee ist vorne drei gleichwertige Kanäle aufzubauen, wobei der Center halt doppelt bestückt ist - damit kann ich doch nicht so falsch liegen, oder etwa doch?
Doppelt bestücken, Du meinst vermutlich Tieftöner-Hochtöner-Tiefertöner, wird bei kommerziellen Centern oft nur aus optischen Gründen gemacht. Tatsächlich fängst Du Dir durch diese sog. D'Appolito-Anordnung zusätzliche Probleme im Abstrahlverhalten ein. Da spielt dann nämlich nicht nur die Auswahl der Chassis eine Rolle, sondern auch die Position und Abstände der einzelnen Chassis untereinander. Das kann, richtig abgestimmt, ganz wunderbar funktionieren – es ist aber nicht ganz so trivial, wie Du Dir das anscheinend vorstellst.

Du hast gesagt, alle 3 Front-Lautsprecher sollen in die Wand. Hast Du eine schalldurchlässige Leinwand, sodass Du den Center auf Ohrenhöhe montieren kannst? Falls ja, hast Du mit dem unterschiedlichen Abstrahlverhalten kein großes Problem. Falls nicht, ist die Sache kritischer.

Zitat:Dass hier noch ein parametrischer EQ mit drin steckt ist bestimmt kein Nachteil...
Ohne den wirst Du bei Wandlautsprechern vermutlich eh keine Freude haben. Wink

Zitat:Was die Rear-Lautsprecher betrifft, dort greife ich auf vorhandene kleine Zweiwege-Lautsprecher zurück, die aber für die vorgesehene Anwendung ausreichen müssten.
Prinzipiell gelten für die Rear-Lautsprecher die selben Anforderungen wie für die Vorderen. Die Surround-Kanäle sind seit 5.1 (1995) Fullrange und werden auch entsprechend genutzt.

Bei 3.0 und 4.0 war der Surroundkanal noch mono mit einen Tiefpass bei 7 kHz. Auch damals™ war somit schon ein "ausgewachsener" Lautsprecher erforderlich, lediglich im Hochton waren die Ansprüche geringer. Das mit den kleinen Quäckern für Surround kam mit den billigen Heim-Surroundsets auf – seitdem hält sich der Mythos, man bräuchte für Surround nur winzige Boxen. Wink
Liebe Grüße,
-Tusker
Zitieren

#10
@Tobias
Ja, die Gehäuseabstimmung nehme ich per Gehör vor. Mit ca. 6 Liter denke ich hab ich noch genug Luft um etwas zu spielen... Die Gehäuse werden eher großflächig dafür flach, sonst bring ich die nicht in die Wand. Das muss ich alles noch genau checken, nicht dass ich beim schaffen der Einbauplätze dann plötzlich in den Garten sehe. :built: :doh:

@naumi
Danke für die Links, die hatte ich bereits alle gelesen - mehrfach Wink
Bezüglich Center - ich beabsichtige vier idente Boxen zu bauen. Chassis Anordnung horizontal - von der Mitte aus natürlich gespiegelt. Wobei die zwei Center-Boxen in etwa einen halben Meter auseinander sein könnten. Alle vier Boxen sollen in einer Linie (also auf einer Höhe) angeordnet werden und haben auch die selben akustischen Bedingungen. Raum und Möbel sind dann ein anderes Thema... Sad

@tusker
Zitat:...bei einer um 90° Grad gedrehten Box nicht automatisch gegeben

Ist mir klar. Aber nach dem alle horizontal angeordnet werden mach ich mir darüber weniger bis gar keine Gedanken.
Zitat:Du meinst vermutlich Tieftöner-Hochtöner-Tiefertöner

Nein, es soll vier diente Boxen geben. Zwei davon zur Wiedergabe des Mittenkanals. Ich habe keine Leinwand sondern so ein schwarzes Brett an der Wand hängen. Die Lautsprecher-"Zeile" wird unmittelbar darunter angeordnet. Von Ohrhöhe kann ich hier nicht sprechen. Bei einem Abstand zur TV-Wand von etwa 3 Meter, habe ich eine Höhendifferenz von etwa 60 cm vom Kopf bis zur Lautsprecherebene. In Grad? - keine Ahnung 15-20 schätze ich.

Zitat: ...seitdem hält sich der Mythos...

Das ist mir bewusst - wenn auch nicht so detailiert. Ich habe ein paar Mordaunt Short die, zumindest vorerst, die Rear-Funktion übernehmen sollen (was sie bisher auch gemacht haben). Die sind relativ klein - die Range nach unten hält sich wegen der Bestückung und Bauart eher in Grenzen ansonsten können die aber einen normalen Frequenzbereich wiedergeben... hoch können die bestimmt besser als tief :o :o :o
Da der Hörabstand zu den hinteren Lautsprecher um ein vielfaches kleiner ist als zu den Vorderen, mache ich mir wegen der Pegel usw. auch keine Gedanken, das Verhältnis stimmt würde ich sagen - so Pi x Auge Wink
Zitieren

#11
Hi,
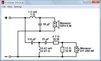
Wir leben im 21. Jahrhundert und da ist es selbstverständlich möglich einen Lautsprecher zu simulieren. Die einzig legitime Frage ist lediglich, wie genau Simulation und Wirklichkeit übereinstimmen. Big Grin

Im Falle des versenkten Wandeinbaus entfällt der Einfluss der Schallwand, was die Sache vereinfacht. Bleibt nur noch die Frage, ob die Chassis-Messungen von Monacor, K+T oder HH zuverlässiger sind. Smile


Angehängte Dateien Thumbnail(s)
       
Zitieren

#12
Hallo Dissi,

deine Simulation sieht sehr vielversprechend aus.
Habe gerade nach dem Simulationsprogramm gesucht und gesehen, dass du selber der Programmierer bist. Super, Hut ab!
Leider gibt es keinen Download mehr. Warum hast du mit dem Programm aufgehört? Ich hätte es gerne probiert.
Gruß
Thomas

"Wer der Herde folgt, sieht nur Ärsche"_ frei nach Hannes Jaenicke
Zitieren

#13
Hallo,

die SPH-5M kommt in 6 L auf ca. 80 Hz. In der Wand eingebaut wird der Bass noch verstärkt, das könnte dann passen.

Wie hast du das mit dem Center vor? Links und rechts neben den Hochtöner eingebaut bekommst du unter Winkel im Mitteltonbereich starke Einbrüche. Schließt du die Chassis parallel an, dann erhältst du 4 Ohm. Der Center spielt dann ca. 6 dB lauter als die anderen Boxen, nicht optimal aber ich nehme an, du kannst die Lautstärke der einzelnen Kanäle regeln. Besser wäre, du baust den Center hochkant ein, oder du nimmst vorne 3 gleiche Boxen.

Wie schließt du die Lautsprecher an die Teufel Decoderstation 7 an? Dafür brauchst du für jeden Kanal noch eine Endstufe, oder?


Zitat:Im Falle des versenkten Wandeinbaus entfällt der Einfluss der Schallwand, was die Sache vereinfacht.
Ich sehe das genau anders herum. Die Zimmerwand ist ja quasi eine verlängerte Schallwand und nimmt sehr starken Einfluss auf den Frequenzgang, was die Sache noch erschwert.
Hast du das mit deinem Simulationsprogramm berücksichtig? Wenn nicht, stimmt die Simulation dann wiederum nicht.
Aber die Weiche kann man ja schon mal als Grundlage nehmen.


Gruß
Werner
Zitieren

#14
Hallo,
So wie ich es verstanden habe, sollen 2 boxen( sehr flach, aber breit und hoch z.B. 5x60x60cm) den center bilden und je eine links und rechts.
Diese center bauform sollte aufgrund von Laufzeiten( 2 HT mit ~60cm Abstand Horizontal) absolut unbrauchbar sein.
Das flache Gehäuse wird wohl Resonanzen im Grundton hervorrufen die selbigen in Mitleidenschaft ziehen.
Ich meine( wenn deine Vorstellung richtig verstanden habe): vergiss es!
Gruß Tobias
________________
Zitieren

#15
schuni.at schrieb:Nein, es soll vier diente Boxen geben. Zwei davon zur Wiedergabe des Mittenkanals.
Wieso Zwei? Unterstützt Dein Decoder Left-Center und Right-Center, oder willst Du die einfach parallel anschließen? Falls Letzteres, das bringt dir 3 dB mehr Pegel, die die Einmesssoftware wieder wegregelt. M.a.W., das bringt nichts.

Zitat:Ich habe keine Leinwand sondern so ein schwarzes Brett an der Wand hängen. Die Lautsprecher-"Zeile" wird unmittelbar darunter angeordnet. Von Ohrhöhe kann ich hier nicht sprechen. Bei einem Abstand zur TV-Wand von etwa 3 Meter, habe ich eine Höhendifferenz von etwa 60 cm vom Kopf bis zur Lautsprecherebene.
D.h. alle Frontlautsprecher befinden sich ca. 30-40 cm über dem Boden? Da kann ich Dir nur den Tipp geben das vorher provisorisch aufzubauen und anzuhören, bevor Du die Boxen einmauerst…
Liebe Grüße,
-Tusker
Zitieren

#16
mir schrieb:Wieso Zwei? Unterstützt Dein Decoder Left-Center und Right-Center
Grad nachgeschaut: Nein, tut er nicht. Und Einmessfunktion hat er auch nicht. Also vergiss das mit den zwei Centern ganz schnell wieder, ehrlich.
Liebe Grüße,
-Tusker
Zitieren

#17
Hallo schuni.at,

falls dir die hier gegebenen Ratschläge zu denken geben und dein Konzept doch ein anderes wird.
Hier noch ein interessantes Thema zu Wandlautsprechern:

http://www.diy-hifi-forum.eu/forum/showt...utsprecher
Gruß
Thomas

"Wer der Herde folgt, sieht nur Ärsche"_ frei nach Hannes Jaenicke
Zitieren

#18
Dissi schrieb:Hi,
Wir leben im 21. Jahrhundert und da ist es selbstverständlich möglich einen Lautsprecher zu simulieren. Die einzig legitime Frage ist lediglich, wie genau Simulation und Wirklichkeit übereinstimmen. Big Grin

Im Falle des versenkten Wandeinbaus entfällt der Einfluss der Schallwand, was die Sache vereinfacht. Bleibt nur noch die Frage, ob die Chassis-Messungen von Monacor, K+T oder HH zuverlässiger sind. Smile

Danke, ich seh das als ersten Anhaltspunkt.
Zitieren

#19
Zitat:So wie ich es verstanden habe, sollen 2 boxen( sehr flach, aber breit und hoch z.B. 5x60x60cm) den center bilden und je eine links und rechts.
Diese center bauform sollte aufgrund von Laufzeiten( 2 HT mit ~60cm Abstand Horizontal) absolut unbrauchbar sein.
Das flache Gehäuse wird wohl Resonanzen im Grundton hervorrufen die selbigen in Mitleidenschaft ziehen.
Im Grunde habe ich an eine solche Boxenform gedacht, das ist soweit korrekt. Abgesehen von der eingeschränkten Tiefe ist jedoch jede Form und Proportion möglich.

Zitat:Wieso Zwei? Unterstützt Dein Decoder Left-Center und Right-Center, oder willst Du die einfach parallel anschließen? Falls Letzteres, das bringt dir 3 dB mehr Pegel, die die Einmesssoftware wieder wegregelt. M.a.W., das bringt nichts.
Siehe meine Skizze, da dürfte nun ersichtlich sein, wie ich das gedacht hatte. Dass der Pegel angepasst werden muss ist mir klar. Sollte mein Vorhaben bezüglich Center unsinnig sein, werde ich gerne auf die "einfache" Variante ausweichen - das spart Geld und Arbeit Smile

Zitat:falls dir die hier gegebenen Ratschläge zu denken geben und dein Konzept doch ein anderes wird.
Hier noch ein interessantes Thema zu Wandlautsprechern:
Oh, danke für den Tipp. Hab ich gerne gelesen! Hört sich sehr interessant an, möchte aber weitgehenst an meiner Grundidee festhalten - ich setze auf unsichtbar Rolleyes Dass dieses Vorhaben einige Hürden und schlussendlich auch Kompromisse mit sich bringt ist mir (nun) klar.

Zitat:D.h. alle Frontlautsprecher befinden sich ca. 30-40 cm über dem Boden? Da kann ich Dir nur den Tipp geben das vorher provisorisch aufzubauen und anzuhören, bevor Du die Boxen einmauerst…

Testaufbau vor dem Einmauern -> das war der Plan! Big Grin



Anbei hab ich noch Darstellungen gebastelt, die besser veranschaulichen sollen, wie ich mir die Anordnung der Frontlautsprecher gedacht habe. Die Massangaben sind nur ungefähr, hatte heute die Möglichkeit zum messen noch nicht. Aber die Proportionen kommen gut hin. Hier wird nun auch dargestellt, dass nur die Lautsprecherfront bzw. Abdeckung sichtbar sein soll. Der Rest vom Gehäuse kann, abgesehen von der Tiefe, proportioniert werden wie es erforderlich ist um möglichst vielen Problemchen aus dem Weg zu gehen. Ich denke - so wie strichliert eingezeichnet - ist alles andere als optimal, soll aber hier zur Veranschaulichung dienen.
Weiters gibt es eine Abbildung die meine Gerätezusammenstellung veranschaulichen soll. Ich denke die gibt nun auch Aufschluss über mein geplantes Konzept und beantwortet vielleicht auch die eine oder andere offene Frage. Dass ich damit nun weiteren Staub aufwirble ist mir klar... das ist halt der Nebeneffekt Big GrinBig GrinBig Grin
Aber ich bin guter Dinge, dass ich früher oder später zu einer Frequenzweiche komme... Big GrinBig GrinBig GrinBig GrinBig GrinBig GrinBig GrinBig Grin


Angehängte Dateien Thumbnail(s)
       
Zitieren

#20
Hallo!
schuni.at schrieb:Siehe meine Skizze, da dürfte nun ersichtlich sein, wie ich das gedacht hatte.
In der Tat. Warum genau platzierst Du L+R nicht auf Ohrhöhe? Platz wäre ja. Wenn Du sie so weit unten platzierst kommt der Sound "aus den Füßen", und das klingt besch…eiden. Weiters solltest Du sie IMHO aufrecht anordnen, also Hochtöner oben.

Weiter oben schriebst Du dass Du ca. 3 Meter von der TV-Wand entfernst sitzt. Demnach wäre der optimale Abstand zwischen L und R rund 2,5 Meter (ergibt einen Gesamtwinkel vom Hörplatz aus von rund 45°).

Aus der anderen Skizze entnehme ich, dass Du den LFE-Kanal nur in den "iBeam" schickst, und nicht in den Subwoofer? <Kopfkratz>

Zitat:Aber ich bin guter Dinge, dass ich früher oder später zu einer Frequenzweiche komme...
Die hast Du ja schon – wir warten bereits auf Deinen Baubericht! Big Grin
Liebe Grüße,
-Tusker
Zitieren



Möglicherweise verwandte Themen…
Thema Verfasser Antworten Ansichten Letzter Beitrag
  Weiche aus Box mit KEF-Bestückung xs500 28 17.485 23.07.2025, 19:37
Letzter Beitrag: xs500
  Bühnendarstellung vorne / hinten und Weiche alexanderdergroße 18 21.247 01.08.2024, 11:53
Letzter Beitrag: Darakon
  Radian 950PB Weiche und Saugkreis ChorusX 12 9.523 25.06.2021, 10:34
Letzter Beitrag: wholefish
  Schaltplan 18dB Weiche für die Triple Play gesucht garry3110 11 11.528 03.05.2021, 17:53
Letzter Beitrag: garry3110
  Weiche - Spulenanordnung und generelle Anfänger-Fragen Sebastian81, 34 15.807 10.02.2021, 11:20
Letzter Beitrag: Sebastian81,
  Ich muss wohl ne passive Weiche bauen Koaxfan 30 24.518 02.12.2020, 12:02
Letzter Beitrag: Koaxfan
  hochtöner weiche für K&T Double Four 1swift 13 7.069 25.05.2020, 11:59
Letzter Beitrag: Kaspie
  Umbau einer 3 Wege Weiche auf Biamping Harman Hans 10 13.831 03.07.2018, 13:50
Letzter Beitrag: Harman Hans
  Dynaudio 200 Freq.weiche ???? Sozialista 12 8.516 23.04.2018, 21:05
Letzter Beitrag: Sozialista
  Verständnisfrage zur Weiche Gerod1 18 16.911 04.03.2018, 20:20
Letzter Beitrag: Gerod1

Gehe zu:


Benutzer, die gerade dieses Thema anschauen:
1 Gast/Gäste

Deutsche Übersetzung: MyBB.de, Powered by MyBB, © 2002-2026 Melroy van den Berg.