Themabewertung:
  • 0 Bewertung(en) - 0 im Durchschnitt
  • 1
  • 2
  • 3
  • 4
  • 5
Weiche aus Box mit KEF-Bestückung
#1
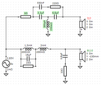
Ich habe hier von einem leider verstorbenen Freund ein Paar selbstgebaute Boxen mit KEF-Bestückung.
Es zeigte sich, dass bei richtigem Anschluss die Tieftöner nach innen gingen, deshalb habe ich sie mal komplett
zerlegt, um die Verkabelung zu prüfen. Allerdings verstehe ich die Weiche überhaupt nicht. Ich habe sie mal
mit TinyCAD nachgezeichnet (habe ich vorher noch nie benutzt), und denke, dass das dem jetztigen Zustand
entspricht. Kann sich jemand einen Reim darauf machen und mir sagen, ob TT und HT verpolt werden müssen?

[Bild: KEF-Weiche-kpl.jpg]
Zitieren

#2
So sieht die Weiche aus:

[Bild: KEF-Weiche.jpg]
Zitieren

#3
Hallo,

generell sehe ich keinen Fehler bei der Schaltung.

Ich würde die Weiche mal eben in Boxsim reinhacken und die Treiber mit ähnlichen aus der Visaton Datenbank abbilden. Dann sollte man zumindestens die korrekte Polarität erkennen können. Am besten wäre natürlich, die LS zu vermessen.

Wie immer: Versuch macht kluch.
Gruß

Achim
Zitieren

#4
Die Weiche scheint der KEF-DN 22 sehr ähnlich. Die war für den B-200 und die T27 Kalotte.
Zitieren

#5
Habe in meinem elektronischen Keller noch Messdaten der genannten Chassis in einem CS1-ähnlichem Gehäuse gefunden und damit deine Weiche simuliert. Das passt nicht so wirklich. Wenn du sie trotzdem verwenden möchtest, muss der T27 verpolt werden.

[ATTACH=CONFIG]77573[/ATTACH]

Besser wäre die CS1 Weiche:

[ATTACH=CONFIG]77571[/ATTACH][ATTACH=CONFIG]77572[/ATTACH]

Gruß
Heinrich


Angehängte Dateien Thumbnail(s)
           
Zitieren

#6
Edit: zum Eingangspost/Edit.
Zwei Drosseln in Reihe sind 180° Phasenverschiebung. Passt Doch.:prost:
Gruß
Arnim

Ein rein verstandesmäßiges Weltbild ganz ohne Mystik ist ein Unding. Erwin Schrödinger.
Zitieren

#7
Erstes Bild: Blau T27 verpolt, Rot dash-dot unverpolt.
Zitieren

#8
Ich werde also zuerst mal den HT verpolen, mal hören, wie es dann klingt. Mir waren die Boxen im jetzigen Zustand zu höhenbetont.
Die Weiche der CS1 zu übernehmen, entscheide ich danach. Dazu müsste ich ja neue Spulen bestellen, das ist mir bei den jetzigen
Preise aber zu teuer. Wenn es mir gar nicht gefällt, gebe ich sie vielleicht in Teilen ab.
So sehen die Teile aus:

[Bild: KEF-kpl.jpg]
Zitieren

#9
Wieso versuchst Du es nicht erstmal mit der Veränderung der Werte? Die 10uF direkt vor dem HT mal rausnehmen und schauen wie dich der Klang verändert. Ggf. die 2,2 Ohm durch 5,6 Ohm ersetzen und mal schauen. Am besten wäre REW und einfach mal messen was überhaupt raus kommt. Wenigstens mal mit dem Mobile Phone um zu gucken wie der Frequenzgang aussieht. Dann kann man Dir auch weiterhelfen. Android Audiotool auf 1/6 Oktave. Ist nix genaues aber für den Anfang:prost:
Gruß
Arnim

Ein rein verstandesmäßiges Weltbild ganz ohne Mystik ist ein Unding. Erwin Schrödinger.
Zitieren

#10
Wenn Du die loswerden willst - ich nehme die gerne.
Zitieren

#11
Die vorgeschlagene Modifikation:

[ATTACH=CONFIG]77575[/ATTACH]


Angehängte Dateien Thumbnail(s)
   
Zitieren

#12
Die Senke zwischen 1 und 2kHz finde ich ganz schön heftig.
Zitieren

#13
Eingebautes Loudness? Denke hat man früher gerne und oft so gemacht. Wenn man leise hören will.
Da gibt es weiter unten einen Schrieb wie der FG der CS1 gemessen wurde.
Der Kleinlautsprecher-Test https://share.google/NREbbkRvO1J1ZQbfu
Gruß
Arnim

Ein rein verstandesmäßiges Weltbild ganz ohne Mystik ist ein Unding. Erwin Schrödinger.
Zitieren

#14
Wenn du bereit bist drei Widerstände zu kaufen und zwei Spulen abzuwickeln, kannst du mit den vorhandenen Bauteilen evtl. etwas weiter kommen.

[ATTACH=CONFIG]77577[/ATTACH]
[ATTACH=CONFIG]77576[/ATTACH]

Gruß
Heinrich


Angehängte Dateien Thumbnail(s)
       
Zitieren

#15
Das ist ne gute Idee. Ich hab schon öfter abgewickelt. Ich habe dafür ein 20€ LCR Bauteiletester genommen. Die Genauigkeit dafür hat gereicht.
Gruß
Arnim

Ein rein verstandesmäßiges Weltbild ganz ohne Mystik ist ein Unding. Erwin Schrödinger.
Zitieren

#16
Danke schon mal, das werde ich testen. Dieses Gerät sollte reichen, oder?

[Bild: UT603.jpg]
Zitieren

#17
Jau, Spule dran. Gucken wir der Nennwert ist und was das Gerät anzeigt. Ein paar % Abweichung sind OK. Und dann abwickeln mit Blick auf die Abweichung. Die sollte m. E. so bleiben wenn das Messgerät ungenau ist. Weiß man ja nicht.
Edit: Das Gerät hat bei Indiktivitäten eine Toleranz von +-2%. Also kannst Du auf den Punkt abwickeln.
Gruß
Arnim

Ein rein verstandesmäßiges Weltbild ganz ohne Mystik ist ein Unding. Erwin Schrödinger.
Zitieren

#18
... und noch ein Tip: Nach Gefühl etwas abwickeln, mit dem Teppichmesser den Lackdraht lokal etwas ankratzen, messen usw. usw. Zur Not kann man dann auch wieder etwas aufwickeln.
Gruß Klaus

Meinen tut der, der zum Wissen zu faul und zum Glauben zu schwach ist (Lisa Eckart)
Zitieren

#19
Zitat:mit dem Teppichmesser den Lackdraht lokal etwas ankratzen, messen usw. usw. Zur Not kann man dann auch wieder etwas aufwickeln.
versteh ich nicht: um wieviel wird der nicht mehr aufgewickelte draht seine induktivität ändern, wenn du diesen an seinem ursrünglichen ende misst, versus der messung an der eingeritzten stelle?
und: kann ich, wenn ich den lack nicht abkratze, die spule dann nicht mehr aufwickeln?
:dont_know:
"Wer die Wahrheit sagt, braucht ein schnelles Pferd" (chinesisches Sprichwort)

grüße,
martin
Zitieren

#20
Du hast recht. Der abgwickelte Draht hat keinen Einfluß auf die Induktivität. Wenn man den Wert hat kann man abschneiden und abisolieren
Zitieren



Möglicherweise verwandte Themen…
Thema Verfasser Antworten Ansichten Letzter Beitrag
  Bühnendarstellung vorne / hinten und Weiche alexanderdergroße 18 21.173 01.08.2024, 11:53
Letzter Beitrag: Darakon
  Radian 950PB Weiche und Saugkreis ChorusX 12 9.453 25.06.2021, 10:34
Letzter Beitrag: wholefish
  Schaltplan 18dB Weiche für die Triple Play gesucht garry3110 11 11.470 03.05.2021, 17:53
Letzter Beitrag: garry3110
  Weiche - Spulenanordnung und generelle Anfänger-Fragen Sebastian81, 34 15.664 10.02.2021, 11:20
Letzter Beitrag: Sebastian81,
  Ich muss wohl ne passive Weiche bauen Koaxfan 30 24.456 02.12.2020, 12:02
Letzter Beitrag: Koaxfan
  hochtöner weiche für K&T Double Four 1swift 13 6.987 25.05.2020, 11:59
Letzter Beitrag: Kaspie
  Umbau einer 3 Wege Weiche auf Biamping Harman Hans 10 13.779 03.07.2018, 13:50
Letzter Beitrag: Harman Hans
  Dynaudio 200 Freq.weiche ???? Sozialista 12 8.457 23.04.2018, 21:05
Letzter Beitrag: Sozialista
  Verständnisfrage zur Weiche Gerod1 18 16.802 04.03.2018, 20:20
Letzter Beitrag: Gerod1
  CFC-Spulen auf FQ-weiche verbinden Siegfried 5 5.775 02.03.2018, 19:54
Letzter Beitrag: Joern

Gehe zu:


Benutzer, die gerade dieses Thema anschauen:
3 Gast/Gäste

Deutsche Übersetzung: MyBB.de, Powered by MyBB, © 2002-2026 Melroy van den Berg.