Hallo zusammen,
einige herausragend gut spielende kleine Böxchen auf dem DIY-Contenst 2022 haben mich angefixt, meinen "Edelstoff" etwas Aufmerksamkeit zu widmen, sie nochmal aufzuhübschen und einer weiteren Iteration zu unterziehen:
[ATTACH=CONFIG]67617[/ATTACH]
[ATTACH=CONFIG]67618[/ATTACH]
[ATTACH=CONFIG]67619[/ATTACH]
Name: Edelstoff MkIII
Typ: 2-Wege Constant Directivity Bassreflex Kompaktlautsprecher
Impedanz: 4 Ohm (> 2,7 Ohm @ 300 Hz)
Kennschalldruck: ~86dB @ 2,83V @ 1m
Übertragungsbereich: 60Hz .. 30kHz +/- 1 dB, -6dB @ 47 Hz
Bassreflexabstimmung: 10l brutto / 8,5l netto @ 45Hz
Frequenzweiche: Quasi-Linkwitz/Riley Filter ~4. Ordnung (akustisch) @ 2,2 kHz
Gehäuse: Multiplex Birke 18 mm, MDF 19 mm schwarz durchgefärbt, Clou Hartwachsöl
Dämmung/Bedämpfung: 3,5 mm Bitumen + 8 mm Wollfilz / Isobond WLG 040
Abmessungen (b x h x t): 18cm x 33 cm x 27 cm
Hochtöner: Seas 27TBCD/GB-DXT, optimierte Rückkammerbedämpfung
Tiefmitteltöner: SB Acoustics SB15NBAC30-4, Zusatzmagnet N42 70/30x10 mm
Bassreflexrohr: Intertechnik Highpower BR/HP 50/180, mittig angebohrt zur Stehwellenbekämpfung (Forschungsstand)
Die Einzelchassis in der Box wurden im Garten auf einem Stativ mit Drehteller in 1m Abstand, Mikro 1-2 cm unterhalb der akustischen Achse vom Hochtöner gemessen.
Zunächst +/- 60° horizontal und +/- 40° vertikal auf einem sehr schlanken Lautsprecherständer (siehe oben im Bild),
dann nochmal +/- 60° horizontal aufgestellt auf dem anderen LS (künstliche Verlängerung der Schallwand nach unten "ins Unendliche", Anwendungsfall z.B. Aufstellung auf Subwoofer oder vorne auf dem Lowboard/Sideboard).
Einzeltreiber in Box auf schlankem Ständer:
[ATTACH=CONFIG]67620[/ATTACH]
[ATTACH=CONFIG]67621[/ATTACH]
Frequenzgang Box mit Weichensimulation in VirtuixCAD:
[ATTACH=CONFIG]67622[/ATTACH]
Vergleich Aufstellung auf schlankem Ständer (durchgezogen) und auf dem anderem LS (gestrichelt):
[ATTACH=CONFIG]67623[/ATTACH]
Winkelfrequenzgänge hor +/- 60° auf schlankem Ständer:
[ATTACH=CONFIG]67624[/ATTACH]
Winkelfrequenzgänge hor +/- 60° auf anderer Box:
[ATTACH=CONFIG]67625[/ATTACH]
Der 0°-Frequenzgang wurde mit Nahfeldmessungen gemerged, die Winkelmessungen sind gegatet:
[ATTACH=CONFIG]67626[/ATTACH]
Zum Vergleich die ungefensterten Messungen, TT-Zweig 1/3-Oktav geglättet, HT-Zweig mit 1/6-Oktavfilterung:
[ATTACH=CONFIG]67627[/ATTACH]
akustische Filterwirkung:
[ATTACH=CONFIG]67629[/ATTACH]
Elektrische Filterwirkung:
[ATTACH=CONFIG]67630[/ATTACH]
Impedanzverlauf:
[ATTACH=CONFIG]67628[/ATTACH]
akustische Phase und Gruppenlaufzeit:
[ATTACH=CONFIG]67631[/ATTACH]
Leistungsfrequenzgang und Direktivitätsindex hor +/- 60° (durchgezogen) und hor +/- 60° plus ver +/- 40° (gestrichelt):
[ATTACH=CONFIG]67632[/ATTACH]
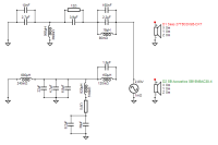
Frequenzweichenschaltung (die Parallelschaltung von Bauteilen resultiert tlws. aus möglicher Wiederverwendung von Komponenten aus meinem Fundus):
[ATTACH=CONFIG]67633[/ATTACH]
Den SB habe ich mit einem fetten Neodym-Zusatzmagneten gepimpt um die TSP-Daten im Grundton etwas zu pushen und mittels Durchsättigung der hinteren Polplatte die Gegenfeldstabilität des Eisenkreises bei tieferen Frequenzen zu erhöhen, hier hat der SB tendenziell eine Schwäche.
[ATTACH=CONFIG]67634[/ATTACH]
[ATTACH=CONFIG]67635[/ATTACH]
Das BL-Produkt steigt lt. meinen Messungen um ca. 7-8%, die magnetische Flussdichte lt. SB-Datenblatt somit von 1 Tesla auf ca. 1,07 - 1,08 Tesla, was sich nach Simulation positiv auf die Gesamtabstimmung auswirkt:
[ATTACH=CONFIG]67636[/ATTACH]
Hab mal in nem halbem Meter Entfernung einen Farina-Sweep drüberlaufen lassen, das Monacor ECM-40 scheint allerdings recht viel k2-Klirr beizutragen:
[ATTACH=CONFIG]67637[/ATTACH]
An k3 und k4 ist jedenfalls zu erkennen dass der Treiber an ca. 90dB/1m kaum klirrt, auch nicht im Gundton und Oberbass. Eine Vergleichsmessung ohne Magnet habe ich leider nicht gemacht (nur TSP-Messungen).
Hier noch der HT @50cm an gleicher Klemmenspannung:
[ATTACH=CONFIG]67643[/ATTACH]
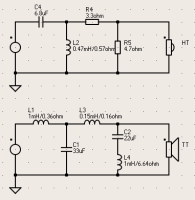
Um die Vorechos der Membranresonanz im Klirrverlauf zu bekämpfen haben sowohl Tiefmittel- als auch Hochtöner einen Sperrkreis verpasst bekommen, der dort auch die Quellimpedanz hochzieht und die Stromverzerrungen senken soll, siehe https://purifi-audio.com/wp-content/uplo...filter.pdf
[ATTACH=CONFIG]67638[/ATTACH]
[ATTACH=CONFIG]67639[/ATTACH]
[ATTACH=CONFIG]67640[/ATTACH]
[ATTACH=CONFIG]67641[/ATTACH]
Aktuell kämpfe ich noch mit der Halbwellen-Längstreso des Reflexrohrs welche auch in den Frequenzgangmessungen durchschlägt, mittiges Anbohren zeigt aber schon vielversprechende Wirkung:
[ATTACH=CONFIG]67642[/ATTACH]
Blau: ohne Bohrungen
Grün: 8 Bohrungen á 3mm mittig über Umfang
Rot: 8 Bohrungen á 3mm mittig über Umfang, außen umwickelt mit Isobond + Gaffatape
Ich berichte wieder wenn die Weiche aufgebaut ist, die noch fehlendenen Bauteile sind im Zulauf...
Viele Grüße
Peter
einige herausragend gut spielende kleine Böxchen auf dem DIY-Contenst 2022 haben mich angefixt, meinen "Edelstoff" etwas Aufmerksamkeit zu widmen, sie nochmal aufzuhübschen und einer weiteren Iteration zu unterziehen:
[ATTACH=CONFIG]67617[/ATTACH]
[ATTACH=CONFIG]67618[/ATTACH]
[ATTACH=CONFIG]67619[/ATTACH]
Name: Edelstoff MkIII
Typ: 2-Wege Constant Directivity Bassreflex Kompaktlautsprecher
Impedanz: 4 Ohm (> 2,7 Ohm @ 300 Hz)
Kennschalldruck: ~86dB @ 2,83V @ 1m
Übertragungsbereich: 60Hz .. 30kHz +/- 1 dB, -6dB @ 47 Hz
Bassreflexabstimmung: 10l brutto / 8,5l netto @ 45Hz
Frequenzweiche: Quasi-Linkwitz/Riley Filter ~4. Ordnung (akustisch) @ 2,2 kHz
Gehäuse: Multiplex Birke 18 mm, MDF 19 mm schwarz durchgefärbt, Clou Hartwachsöl
Dämmung/Bedämpfung: 3,5 mm Bitumen + 8 mm Wollfilz / Isobond WLG 040
Abmessungen (b x h x t): 18cm x 33 cm x 27 cm
Hochtöner: Seas 27TBCD/GB-DXT, optimierte Rückkammerbedämpfung
Tiefmitteltöner: SB Acoustics SB15NBAC30-4, Zusatzmagnet N42 70/30x10 mm
Bassreflexrohr: Intertechnik Highpower BR/HP 50/180, mittig angebohrt zur Stehwellenbekämpfung (Forschungsstand)
Die Einzelchassis in der Box wurden im Garten auf einem Stativ mit Drehteller in 1m Abstand, Mikro 1-2 cm unterhalb der akustischen Achse vom Hochtöner gemessen.
Zunächst +/- 60° horizontal und +/- 40° vertikal auf einem sehr schlanken Lautsprecherständer (siehe oben im Bild),
dann nochmal +/- 60° horizontal aufgestellt auf dem anderen LS (künstliche Verlängerung der Schallwand nach unten "ins Unendliche", Anwendungsfall z.B. Aufstellung auf Subwoofer oder vorne auf dem Lowboard/Sideboard).
Einzeltreiber in Box auf schlankem Ständer:
[ATTACH=CONFIG]67620[/ATTACH]
[ATTACH=CONFIG]67621[/ATTACH]
Frequenzgang Box mit Weichensimulation in VirtuixCAD:
[ATTACH=CONFIG]67622[/ATTACH]
Vergleich Aufstellung auf schlankem Ständer (durchgezogen) und auf dem anderem LS (gestrichelt):
[ATTACH=CONFIG]67623[/ATTACH]
Winkelfrequenzgänge hor +/- 60° auf schlankem Ständer:
[ATTACH=CONFIG]67624[/ATTACH]
Winkelfrequenzgänge hor +/- 60° auf anderer Box:
[ATTACH=CONFIG]67625[/ATTACH]
Der 0°-Frequenzgang wurde mit Nahfeldmessungen gemerged, die Winkelmessungen sind gegatet:
[ATTACH=CONFIG]67626[/ATTACH]
Zum Vergleich die ungefensterten Messungen, TT-Zweig 1/3-Oktav geglättet, HT-Zweig mit 1/6-Oktavfilterung:
[ATTACH=CONFIG]67627[/ATTACH]
akustische Filterwirkung:
[ATTACH=CONFIG]67629[/ATTACH]
Elektrische Filterwirkung:
[ATTACH=CONFIG]67630[/ATTACH]
Impedanzverlauf:
[ATTACH=CONFIG]67628[/ATTACH]
akustische Phase und Gruppenlaufzeit:
[ATTACH=CONFIG]67631[/ATTACH]
Leistungsfrequenzgang und Direktivitätsindex hor +/- 60° (durchgezogen) und hor +/- 60° plus ver +/- 40° (gestrichelt):
[ATTACH=CONFIG]67632[/ATTACH]
Frequenzweichenschaltung (die Parallelschaltung von Bauteilen resultiert tlws. aus möglicher Wiederverwendung von Komponenten aus meinem Fundus):
[ATTACH=CONFIG]67633[/ATTACH]
Den SB habe ich mit einem fetten Neodym-Zusatzmagneten gepimpt um die TSP-Daten im Grundton etwas zu pushen und mittels Durchsättigung der hinteren Polplatte die Gegenfeldstabilität des Eisenkreises bei tieferen Frequenzen zu erhöhen, hier hat der SB tendenziell eine Schwäche.
[ATTACH=CONFIG]67634[/ATTACH]
[ATTACH=CONFIG]67635[/ATTACH]
Das BL-Produkt steigt lt. meinen Messungen um ca. 7-8%, die magnetische Flussdichte lt. SB-Datenblatt somit von 1 Tesla auf ca. 1,07 - 1,08 Tesla, was sich nach Simulation positiv auf die Gesamtabstimmung auswirkt:
[ATTACH=CONFIG]67636[/ATTACH]
Hab mal in nem halbem Meter Entfernung einen Farina-Sweep drüberlaufen lassen, das Monacor ECM-40 scheint allerdings recht viel k2-Klirr beizutragen:
[ATTACH=CONFIG]67637[/ATTACH]
An k3 und k4 ist jedenfalls zu erkennen dass der Treiber an ca. 90dB/1m kaum klirrt, auch nicht im Gundton und Oberbass. Eine Vergleichsmessung ohne Magnet habe ich leider nicht gemacht (nur TSP-Messungen).
Hier noch der HT @50cm an gleicher Klemmenspannung:
[ATTACH=CONFIG]67643[/ATTACH]
Um die Vorechos der Membranresonanz im Klirrverlauf zu bekämpfen haben sowohl Tiefmittel- als auch Hochtöner einen Sperrkreis verpasst bekommen, der dort auch die Quellimpedanz hochzieht und die Stromverzerrungen senken soll, siehe https://purifi-audio.com/wp-content/uplo...filter.pdf
[ATTACH=CONFIG]67638[/ATTACH]
[ATTACH=CONFIG]67639[/ATTACH]
[ATTACH=CONFIG]67640[/ATTACH]
[ATTACH=CONFIG]67641[/ATTACH]
Aktuell kämpfe ich noch mit der Halbwellen-Längstreso des Reflexrohrs welche auch in den Frequenzgangmessungen durchschlägt, mittiges Anbohren zeigt aber schon vielversprechende Wirkung:
[ATTACH=CONFIG]67642[/ATTACH]
Blau: ohne Bohrungen
Grün: 8 Bohrungen á 3mm mittig über Umfang
Rot: 8 Bohrungen á 3mm mittig über Umfang, außen umwickelt mit Isobond + Gaffatape
Ich berichte wieder wenn die Weiche aufgebaut ist, die noch fehlendenen Bauteile sind im Zulauf...
Viele Grüße
Peter
"Science is about what is, Engineering is about what can be"
Neil Armstrong
Neil Armstrong






:prost: